一、什么是共模与差模
电器设备的电源线,电话等的通信线, 与其它设备或外围设备相互交换的通讯线路,至少有两根导线,这两根导线作为往返线路输送电力或信号,在这两根导线之外通常还有第三导体,这就是"地线"。电压和电流的变化通过导线传输时有两种形态, 一种是两根导线分别做为往返线路传输, 我们称之为"差模";另一种是两根导线做去路,地线做返回传输, 我们称之为"共模"。

如上图, 蓝色信号是在两根导线内部作往返传输的,我们称之为"差模";而黄信号是在信号与地线之间传输的,我们称之为"共模"。
任何两根电源线或通信线上所存在的干扰,均可用共模干扰和差模干扰来表示:
1、共模干扰
共模干扰在导线与地(机壳)之间传输,属于非对称性干扰,它定义为任何载流导体与参考地之间的不希望有的电位差;

共模干扰的电流大小不一定相等,但是方向(相位)相同的。电气设备对外的干扰多以共模干扰为主,外来的干扰也多以共模干扰为主,共模干扰本身一般不会对设备产生危害,但是如果共模干扰转变为差模干扰,干扰就严重了,因为有用信号都是差模信号。
2、差模干扰
差模干扰在两导线之间传输,属于对称性干扰,它定义为任何两个载流导体之间的不希望有的电位差。在一般情况下,共模干扰幅度大、频率高,还可以通过导线产生辐射,所造成的干扰较大。差模干扰幅度小、频率低、所造成的干扰较小。

差模干扰的电流大小相等,方向(相位)相反。由于走线的分布电容、电感、信号走线阻抗不连续,以及信号回流路径流过了意料之外的通路等,差模电流会转换成共模电流。
二、共模干扰产生原因
1、电网串入共模干扰电压。
2、辐射干扰(如雷电,设备电弧,附近电台,大功率辐射源)在信号线上感应出共模干扰,原因是交变的磁场产生交变 的电流,地线-零线回路面积与地线-火线回路面积不相同,两个回路阻抗不同等原因造成电流大小不同。
3、接地电压不一样,简单的说就电位差而造就了共模干扰。
4、设备内部的线路对电源线造成的共模干扰。
三、共模干扰电流
共模干扰一般是以共模干扰电流存在的形式出现的,一般情况下共模干扰电流产生的原因有三个方面:
1、外界电磁场在电路走线中的所有导线上感应出来电压(这个电压相对于大地是等幅和同相的),由这个电压产生的电流。
2、由于电路走线两端的器件所接的地电位不同,在这个地电位差的驱动下产生的电流。
3、器件上的电路走线与大地之间有电位差,这样电路走线上会产生共模干扰电流。
器件如果在其电路走线上产生共模干扰电流,则电路走线会产生强烈的电磁辐射,对电子、电气产品元器件产生电磁干扰,影响产品的性能指标;另外,当电路不平衡时,共模干扰电流会转变为差模干扰电流,差模干扰电流对电路直接产生干扰影响。对于电子、电气产品电路中的信号线及其回路而言:差模干扰电流流过电路中的导线环路时,将引起差模干扰辐射,这种环路相当于小环天线,能向空间辐射磁场,或接收磁场。
四、如何识别共模干扰
1、从干扰源判断:雷电、附近发生的电弧、附近的电台或其它大功率辐射装置在电缆上产生的干扰为共模干扰。
2、从频率上判断:共模干扰主要集中在1MHz以上。这是由于共模干扰是通过空间感应到电缆上的,这种感应只有在较高频率时才容易发生。但有一种例外,当电缆从很强的磁场辐射源(例如,开关电源)旁边通过时,也会感应到频率较低的共模干扰。
3、 用仪器测量:只要有一台频谱分析仪和一只电流卡钳就可以进行测量、判断了,判断的步骤如下:
a. 将电流卡钳分别卡在信号线或地线(火线或零线)上,记录下某个感应频率(f1)的干扰强度。
b.将电流卡钳同时卡住信号线和地线, 若能观察到(f1)处的干扰,则(f1)干扰中包含共模干扰成份,要判断是否仅含共模 干扰成份,进行步骤c的判别。
c.将卡钳分别卡住信号线和地线,若两根线上测得的(f1)干扰的幅度相同,则(f1)干扰中仅含共模干扰成份;若不相同,则(f1)干扰中还包含差模干扰成份。
五、如何抑制共模干扰
共模干扰作为EMC干扰中最为常见且危害较大的干扰,**我们抑制它最直接的方法就是滤波,这是抑制和防止共模干扰的一项重要措施。**滤波器的功能就是允许某一特定频率的信号顺利通过,而其它频率的信号则要受到较大的抑制,它实质上是一个选频电路,它切断了电磁干扰沿信号线或电源线传播的路径,另外它还是压缩干扰频谱的一种有效方法,当干扰频谱不同于有用信号的频带时,可以用滤波器将无用的干扰信号滤除。因此,恰当地选择和正确地使用滤波器对抑制共模干扰是十分重要的。
如果有用信号是差模信号而干扰信号是共模信号,可使用共模电感来抑制干扰信号:

六、共模电感的原理和抑制干扰
在电路中串入共模电感,当有共模干扰电流流经线圈时,由于共模干扰电流的同向性,会在线圈内产生同向的磁场而增大线圈的感抗,使线圈表现为高阻抗,产生较强的阻尼效果,以此衰减共模干扰电流,达到滤波的目的;当电路中的正常差模电流流经共模电感时,电流在同相绕制的共模电感线圈中产生反向的磁场而相互抵消,因而对正常的差模电流基本没有衰减作用。
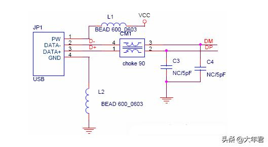
1、USB 信号上的共模干扰抑制方法

USB 传输线上的信号是差分信号而干扰源是共模干扰信号,在传输线上串上共模电感能较好的抑制共模干扰,而对有用的差分信号没有任何衰减。电路中加入滤波器-共模电感后共模干扰信号得到有效抑制
如果共模干扰源是在电源回路,可使用共模电容来抑制干扰信号

在电路中引入共模电容,则共模电容提供最短的路径使共模干扰信号被旁路,从而抑制共模干扰的产生 。
如果电源回路同时还存在差模干扰,使用差模电容来抑制干扰

在电路中引入差模电容,则差模电容提供最短的路径使差模干扰信号被旁路,从而抑制差模干扰的产生 。
七、写在最后
共模干扰作为EMC干扰中最为常见且危害很大的干扰,抑制它的方法除了滤波外,还可以通过对信号线路进行屏蔽,在PCB 板上大面积铺地降低地线阻抗来减少共模信号强度等方法。
最后
以上就是不安大炮最近收集整理的关于实例解读EMC电磁兼容的共模干扰与差模干扰,如何抑制的全部内容,更多相关实例解读EMC电磁兼容内容请搜索靠谱客的其他文章。
发表评论 取消回复