文章目录
- 1.1 从敏捷思维模式开始
- 1.2 仆人式领导为团队赋权
- 1.2.1 仆人式领导的职责
- 1.2.1.1 仆人式领导的促进作用
- 1.2.1.2 仆人式领导消除组织障碍
- 1.2.1.3 仆人式领导为他人贡献铺路
- 1.2.1.4 考虑这些仆人式领导的职责
- 1.2.2 项目经理在敏捷环境中的角色
- 1.2.3 项目经理应用仆人式领导
- 1.3 团队构成
- 1.3.1 敏捷团队
- 1.3.2 敏捷的角色
- 1.3.3 通才型专家
- 1.3.4 团队结构
- 1.3.5 专职小组成员
- 1.3.6 团队工作场所
- 1.3.7 克服组织孤岛
1.1 从敏捷思维模式开始
使用敏捷方式管理项目,需要要求团队采用敏捷思维模式,以下问题的答案有助于制定实施策略:
- 项目团队如何以敏捷方式行动?
- 为了使下一交付周期收益,团队需要快速交付哪些成果并获得早期反馈?
- 团队如何以一种透明的方式行动?
- 为了专注于高优先级的项目,可以避免哪些工作?
- 仆人式领导对团队达成目标有何益处?
1.2 仆人式领导为团队赋权
仆人式领导:是一种团队赋权的方法,是通过对团队服务来领导团队的实践,它注重理解和关注团队成员的需要和发展,旨在使团队尽可能达到最高绩效。
仆人式领导按照以下顺序从事项目工作:
- 目的:为什么?
- 人员:要求每个团队成员在项目中做出贡献
- 过程:注重结果,不要注重过程
仆人式领导的特征:
- 提升自我意识
- 倾听
- 为团队服务
- 帮助他人成长
- 引导与控制
- 促进安全、尊重与信任
- 促进他人精力和才智提升
成功的敏捷团队信奉成长思维模式,团队成员自己能够学到新技能。如果团队和仆人式领导都相信自己能够学习,那么所有人的能力都能得到提高。
1.2.1 仆人式领导的职责
1.2.1.1 仆人式领导的促进作用
项目经理成为仆人式领导时,工作重点会从“管理协调”转向“促进合作”(帮助每个人各尽所能地思考和工作)。
仆人式领导促进团队内部和团队之间的合作和对话(发现问题,进行相应的沟通)。
仆人式领导要通过成为公正的搭桥者和教练来做到这一点,而不是代替其它责任人作出决策。
1.2.1.2 仆人式领导消除组织障碍
仆人式领导更好的职责是认真审视那些阻碍团队敏捷或组织敏捷的过程,并努力使其合理化(如仆人式领导可以协助部门审查所需的文档)。
仆人式领导还应该关注其他冗长的过程,这些过程往往造成瓶颈问题,阻碍团队或组织的敏捷性(仆人式领导可以与他人携手合作,共同质疑和审核他们的过程,为敏捷团队和领导提供支持)。
1.2.1.3 仆人式领导为他人贡献铺路
仆人式领导为满足团队、项目和组织的需求而工作。
仆人式领导可以在团队工作场所与团队一起工作,如与管理层一起工作,使团队能够一次专注于一个项目,或者与产品负责人合作,与团队共同开发故事。与审计人员合作。。与财务部门合作。。
1.2.1.4 考虑这些仆人式领导的职责
以下是一些仆人式领导的职责示例:
- 教育相关方,使其了解为什么要敏捷以及如何敏捷。
- 通过指导、鼓励和帮助为团队提供支持。
- 通过技术项目管理活动,如量化风险来帮助团队。
- 庆祝团队的成功,为团队与外部团队合作提供支持,并起到桥梁的作用。
1.2.2 项目经理在敏捷环境中的角色
项目经理在敏捷项目中的角色有些是未知的,原因是许多敏捷框架和方法都不涉及项目经理的角色。
项目经理的价值不在于他们的岗位,而在于他们能够让每个人都变得更好。
1.2.3 项目经理应用仆人式领导
从事敏捷项目工作时,项目经理的角色就会从团队的中心转变为团队和管理人员提供服务。
在敏捷环境中,项目经理充当仆人式领导,其工作的重点转变为引导需要帮助的人,促进团队的合作,保持与相关方的需求一致。
作为仆人式领导,项目经理要鼓励将责任分配给团队成员,分配给那些掌握完成任务所需知识的人。
1.3 团队构成
要善于激励项目人员,为他们提供所需的环境和支持,信任他们能够完成工作。
1.3.1 敏捷团队
敏捷团队注重快速开发产品,以便获得反馈,最有效的敏捷团队往往由三到九个成员组成,而且他们在一个工作场所工作,100%全职。
敏捷项目得益于项目团队结构,这种结构能改善团队内部和团队之间的合作,成功敏捷团队的属性如下图:

1.3.2 敏捷的角色
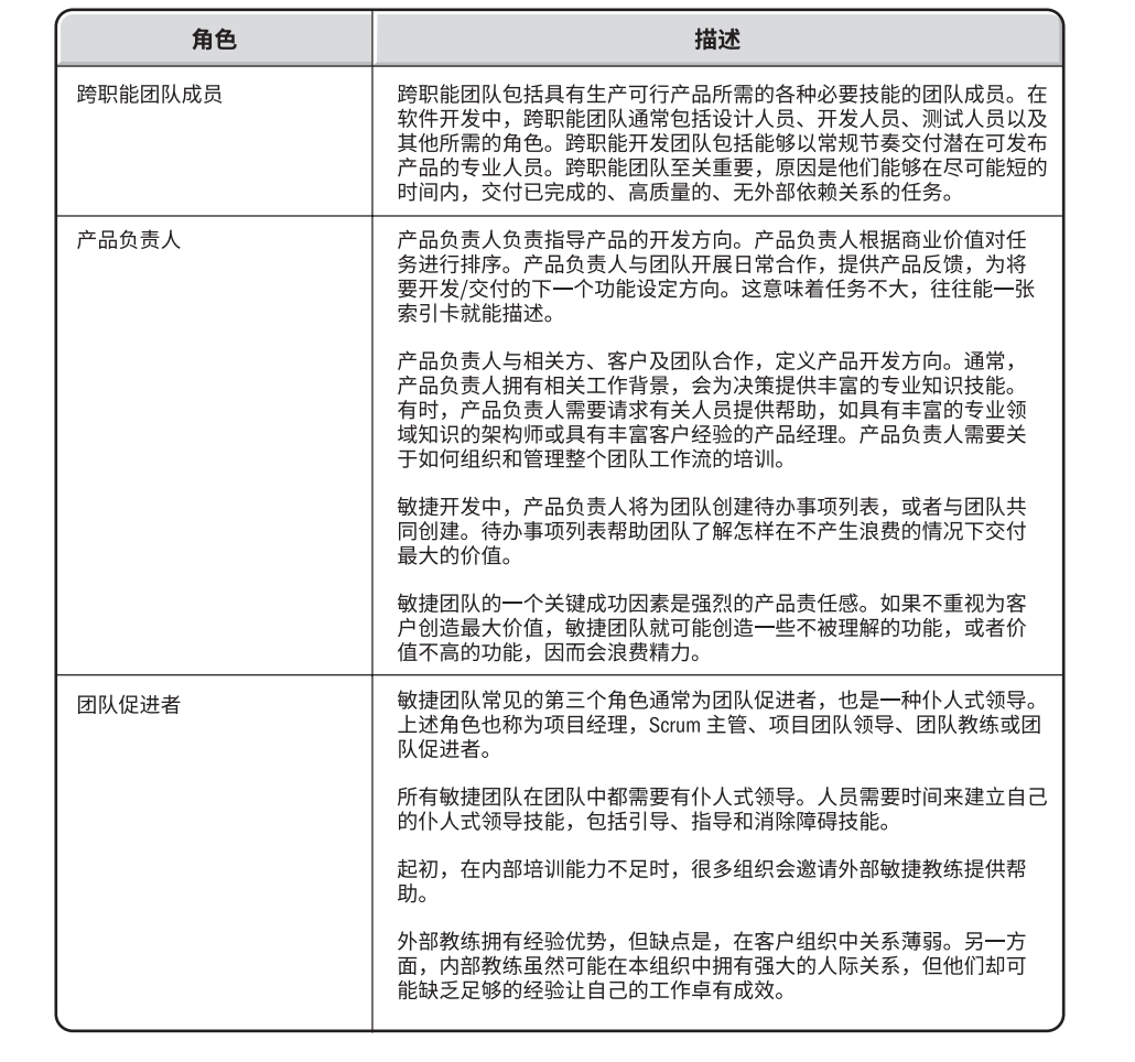
敏捷团队中有三种常见的角色:
- 跨职能团队成员(如:设计、开发、测试)
- 产品负责人(如:产品总监)
- 团队促进者(如:项目经理)

1.3.3 通才型专家
I型人才:对一个领域有深度,但缺乏广度
T型人才:能够通过支持在一个领域补充自身的专业知识,在其它相关领域的技能虽然有所欠缺,但拥有良好的合作技能。
敏捷团队是跨职能的,但其人员往往不会一开始就做到这样。不过,许多成功的敏捷团队都是有通才型专家(T型人才)组成的。
1.3.4 团队结构
有些组织已经能够建立集中办公的跨职能团队。
有些组织并不是所有团队成员都集中办公,而是拥有分布式或分散式团队。
- 分布式团队可以在不同地点拥有多个跨职能团队。
- 分散式团队可能会让各团队成员分别在不同的地点工作。
1.3.5 专职小组成员
如果团队成员并非100%为团队专职工作,这会让一个人在团队只投入25%或50%的能力,者带来关键的问题是,他们会进行多任务处理和任务切换,者会降低团队工作的产出,并影响团队预测交付能力的一致性。当人员100%为团队专职工作时,团队最有可能最快的产出。
任务切换时,人员工作效率的损失在20%到40%之间,随着任务数量的增加,效率损失会呈指数级增长。
1.3.6 团队工作场所
团队需要一个工作场所,他们可以一起工作,了解他们作为团队的状态,并进行协作。
有些团队的所有成员都集中在一个小房间工作,有些拥有一个工作场所用于开例会以及张贴各种图表,但团队成员分别在各自的小隔间或办公室里独自工作。
分散式团队管理沟通的一些技术包括 “鱼缸窗口” 和 “远程结对”:
- 鱼缸窗口:通过在团队分布的各个地点之间建立长期视频会议链接,创建一个鱼缸窗口,工作开始时,打开链接,工作结束时,关闭链接。
- 远程结对:通过使用虚拟会议工具来共享屏幕,包括语音和视频链接,建立远程结对,这种方法几乎和面对面的结对一样有效。
1.3.7 克服组织孤岛
组件敏捷团队的最好开端是构建一个拥有基本信任和安全的工作环境,以确保所有团队成员都有平等的话语权。
孤岛组织往往给跨职能敏捷团队的组建带来重重障碍,为了克服这个问题,就要与团队成员的不同管理者合作,让他们为跨职能团队安排必要的专职人员。
最后
以上就是快乐摩托最近收集整理的关于PMP备考之路 - 敏捷实践第四讲(实施敏捷:创建敏捷环境)的全部内容,更多相关PMP备考之路内容请搜索靠谱客的其他文章。
发表评论 取消回复