1.Windows上的音频采集技术
转载:http://blog.csdn.net/wxl1986622/article/details/44230149 谢谢版主
前一段时间接到一个任务,需要采集到声卡的输出信号,以便与麦克风的输入信号进行混音。
之前一直没有研究过音频的相关技术,这次就顺便抽出一点时间去了解了一下Windows上采集音频的相关技术。
对于音频处理的技术,主要有如下几种:
- 采集麦克风输入
- 采集声卡输出
- 将音频数据送入声卡进行播放
- 对多路音频输入进行混音处理
1.Windows上音频处理的API
在Windows操作系统上,常用的音频处理技术主要包括:Wave系列API函数、DirectSound、Core Audio。
其中,Core Audio只可以在Vista以上(包括Vista)的操作系统中才能使用,主要用来取代Wave系列API函数和DirectSound。
Core Audio实现的功能也比较强大,能实现对麦克风的采集、声卡输出的采集、控制声音的播放。
而Wave系列的API函数主要是用来实现对麦克风输入的采集(使用WaveIn系列API函数)和控制声音的播放(使用后WaveOut系列函数)。
DirectSound能够实现的功能估计和Wave系列API差不多,可能会更强一些(由于没有使用过DirectSound,不太肯定!)。
为了实现采集模块对操作系统的兼容性更好,基本上对麦克风输入的采集使用WaveIn系列API函数比较多;
在Windows XP系统中,没有直接提供对声卡输出进行采集的API,因此,在Windows XP要实现对声卡输出的采集会比较麻烦。 通常可选用支持混音的声卡,然后通过使用声卡的混音模块来实现采集,但并不是所有的声卡都支持混音的功能,这样的方案不具备通用性。
要实现通用性,可以采用虚拟声卡的方式来实现,从驱动层获取声卡的输出数据,但这种方案实现难度会比较大。
而在Vista以上的系统中,如Win7,则可以使用Core Audio中的API函数来实现采集声卡输出的功能。
对于混音模块的实现,目前基本是使用自定义的混音算法来完成功能,系统没有直接的API函数可供调用。
2.使用WaveIn系列API函数实现麦克风输入采集
涉及的API函数:
-
waveInOpen
开启音频采集设备,成功后会返回设备句柄,后续的API都需要使用该句柄
调用模块需要提供一个回调函数(waveInProc),以接收采集的音频数据
-
waveInClose
关闭音频采集模块
成功后,由waveInOpen返回的设备句柄将不再有效
-
waveInPrepareHeader
准备音频采集数据缓存的空间
-
waveInUnprepareHeader
清空音频采集的数据缓存
-
waveInAddBuffer
将准备好的音频数据缓存提供给音频采集设备
在调用该API之前需要先调用waveInPrepareHeader
-
waveInStart
控制音频采集设备开始对音频数据的采集
-
waveInStop
控制音频采集设备停止对音频数据的采集
音频采集设备采集到音频数据后,会调用在waveInOpen中设置的回调函数。
其中参数包括一个消息类型,根据其消息类型就可以进行相应的操作。
如接收到WIM_DATA消息,则说明有新的音频数据被采集到,这样就可以根据需要来对这些音频数据进行处理。
(示例以后补上)
3.使用Core Audio实现对声卡输出的捕捉
涉及的接口有:
-
IMMDeviceEnumerator
-
IMMDevice
-
IAudioClient
-
IAudioCaptureClient
主要过程:
-
创建多媒体设备枚举器(IMMDeviceEnumerator)
-
通过多媒体设备枚举器获取声卡接口(IMMDevice)
-
通过声卡接口获取声卡客户端接口(IAudioClient)
-
通过声卡客户端接口(IAudioClient)可获取声卡输出的音频参数、初始化声卡、获取声卡输出缓冲区的大小、开启/停止对声卡输出的采集
-
通过声卡采集客户端接口(IAudioCaptureClient)可获取采集的声卡输出数据,并对内部缓冲区进行控制
(示例以后补上)
4.常用的混音算法
混音算法就是将多路音频输入信号根据某种规则进行运算(多路音频信号相加后做限幅处理),得到一路混合后的音频,并以此作为输出的过程。
我目前还做过这一块,搜索了一下基本有如下几种混音算法:
-
将多路音频输入信号直接相加取和作为输出
-
将多路音频输入信号直接相加取和后,再除以混音通道数,防止溢出
-
将多路音频输入信号直接相加取和后,做Clip操作(将数据限定在最大值和最小值之间),如有溢出就设最大值
-
将多路音频输入信号直接相加取和后,做饱和处理,接近最大值时进行扭曲
-
将多路音频输入信号直接相加取和后,做归一化处理,全部乘个系数,使幅值归一化
-
将多路音频输入信号直接相加取和后,使用衰减因子限制幅值
2、如何抓取扬声器的声音
转载:http://www.cppblog.com/weiym/archive/2014/08/21/208087.html 谢谢版主
工作中有个需求是关于抓取扬声器的声音, 为什么会有这个需求?
试想我们在共享远程桌面时,如果能够把本地桌面应用程序的声音也一起发给对方, 用户体验该是多么棒。
在考虑如何实现这个需求前,我们先讨论下电脑声音的三种模式:
1) render模式
该方式实际上就是播放(output)声音,常见的API如PlaySound, WaveOutXXX, DirectSound等
2) capture模式
该方式实际上就是录入(input)声音, 也就是我们通过麦克风输入声音,常见API如WaveInXXX
3)loopback模式
该方式就是我们需要实现的方式,即把扬声器里播放的声音抓取下来。
对于上面3种方式,render和capture方式应该比较好理解, 也都是系统有API直接支持的方式, loopback方式就比较奇怪了,在XP上该方式系统实际都没有正式支持, loopback的录制方式实际上也涉及到CD的版权问题。
下面是XP时代的Audio架构图, 该架构下audio的合成和压缩都是在系统内核里进行的:

在XP这种方式下,我们要抓去声卡播放的声音没有正规的方式, 一般来说只有2中:
一种是虚拟声卡,还有一种就是Hook audio 播放相关的API (很多时候我们会发现API hook是没有办法时的全能办法 ^_^)
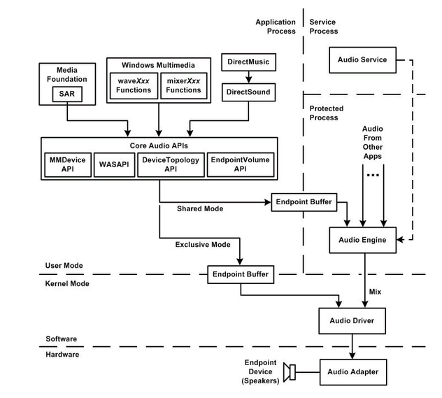
但是在Vista之后,微软修改了原来的媒体架构, 以COM的方式重新封装了core audio API:

可以看到原来Auido的API (waveXXX, mixerXXX和DirectSound)都依赖下层的新封装的Core Audio APIs,而且这些APi都工作在用户模式, 也就是说声音的合成是在用户模式下通过软件实现的。在Vista之后, 可以看到我们可以单独控制每个应用程序的声音了, 因为每路Audio都可以工作在不同的Audio session了。通过新的Core Audio API, 我们可以很容易的实现声卡声音的抓取, 具体可参考这里:http://msdn.microsoft.com/en-us/library/ms679146.aspx
但是很快我们又发现了另外一个问题, 在一个网络会议里面, 如果共享自己桌面的人加入了VOIP, 另外也有其他与会者也加入了VOIP, 与会者说话的声音会在共享桌面端播放出来,但是该声音和共享的应用程序的声音又被一起被抓下来后发给了原来的与会者, 这样就有回声了。
这里就涉及到抓取声卡声音时能否排除掉某个声音,可惜答案是系统WASAPI不支持这种方式。但是因为与会者VOIP的声音是我们自己播放的,所以我们有该声音样本, 理论上我们可以通过噪声消除从混音里过滤掉与会者的声音,当然这块知识太高深,需要专门的人才能做了。
一些Audio相关的例子:http://msdn.microsoft.com/zh-cn/subscriptions/downloads/dd316764.aspx
个人写的一个小Demo: AudioRecord
最后
以上就是苹果棒棒糖最近收集整理的关于Windows上的音频采集技术1.Windows上的音频采集技术2、如何抓取扬声器的声音的全部内容,更多相关Windows上内容请搜索靠谱客的其他文章。
发表评论 取消回复