JK触发器设计
- 实验目的
- 实验要求
- 实验原理
- 程序代码
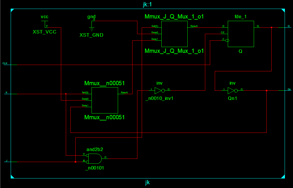
- 电路管脚图
- 引脚配置文件
- 工程文件
实验目的
- 学习JK触发器的原理与设计方法;
- 掌握灵活运用Verilog HDL语言进行各种描述与建模的技巧和方法。
- 掌握时序电路设计方法,以及时钟的处理。
实验要求
-
使用合适的或者你喜欢的描述方式,编程实现规定特性的JK触发器;
-
课前任务:在Xilinx ISE上完成创建工程、编辑程序源代码、编程、综合、仿真、验证,确保逻辑正确性。
-
实验室任务:配置管脚,将输入CLK、J和K连接到3个开关上,注意CLK要接到经过硬件消抖的开关上;将2个输出信号Q和Q#连接到2个LED灯。生成*.bit文件,完成板级验证。
-
撰写实验报告。
实验原理

程序代码
module jk(J,K,CLK,Q,Qn);
input J,K,CLK;
output Q,Qn;
reg Q=0;
assign Qn=~Q;
always@(negedge CLK)
case({J,K})
2'b00:Q<=Q;
2'b01:Q<=0;
2'b10:Q<=1;
2'b11:Q<=~Q;
endcase
endmodule
电路管脚图


引脚配置文件
NET "CLK" LOC = R4;
NET "J" LOC = T3;
NET "K" LOC = U3;
NET "Q" LOC = R1;
NET "Qn" LOC = P2;
NET "CLK" IOSTANDARD = LVCMOS18;
NET "J" IOSTANDARD = LVCMOS18;
NET "K" IOSTANDARD = LVCMOS18;
NET "Q" IOSTANDARD = LVCMOS18;
NET "Qn" IOSTANDARD = LVCMOS18;
NET "CLK" PULLDOWN;
NET "J" PULLDOWN;
NET "K" PULLDOWN;
工程文件
工程文件: JK触发器设计实验.
最后
以上就是端庄翅膀最近收集整理的关于杭电数字电路课程设计-实验十-JK触发器设计实验的全部内容,更多相关杭电数字电路课程设计-实验十-JK触发器设计实验内容请搜索靠谱客的其他文章。
本图文内容来源于网友提供,作为学习参考使用,或来自网络收集整理,版权属于原作者所有。
发表评论 取消回复