内点法最优潮流程序matlab
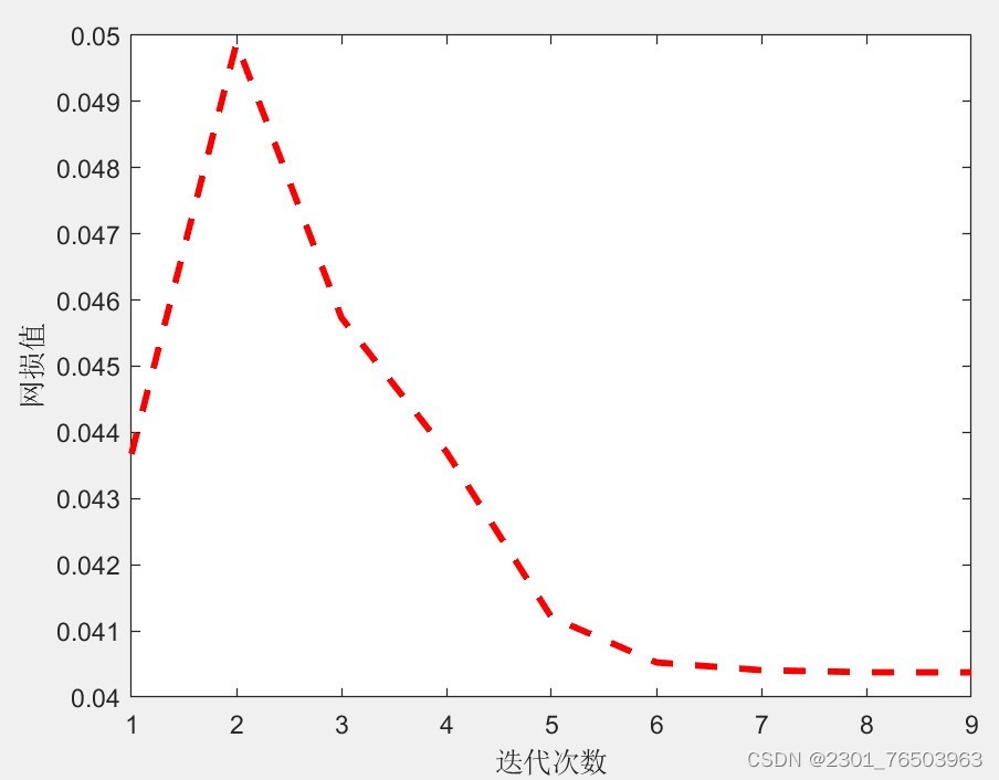
采用内点法对14标准节点系统进行最优潮流计算,程序运行稳定,注释清楚,通用性强

ID:6990635739146133


最后
以上就是复杂老鼠最近收集整理的关于内点法最优潮流程序matlab 采用内点法对14标准节点系统进行最优潮流计算的全部内容,更多相关内点法最优潮流程序matlab内容请搜索靠谱客的其他文章。
本图文内容来源于网友提供,作为学习参考使用,或来自网络收集整理,版权属于原作者所有。
内点法最优潮流程序matlab
采用内点法对14标准节点系统进行最优潮流计算,程序运行稳定,注释清楚,通用性强

ID:6990635739146133


以上就是复杂老鼠最近收集整理的关于内点法最优潮流程序matlab 采用内点法对14标准节点系统进行最优潮流计算的全部内容,更多相关内点法最优潮流程序matlab内容请搜索靠谱客的其他文章。
发表评论 取消回复