转载:https://www.cnblogs.com/always-chang/p/5653105.html
<div id="post_detail">
matlab学习笔记之五种常见的图形绘制功能
分类:
- 离散数据图形绘制
- 函数图形绘制
- 网格图形绘制
- 曲面图形绘制
- 特殊图形绘制
本文重点介绍matlab五种图形绘制方法的后三种。
一、网格图形绘制
以绘制函数z=f(x,y)三维网格图为例,下面为绘制步骤:
- 确定自变量x和y的取值范围和取值间隔
x = x1:dx:x2; y = y1:dy:y2;
2.构成xoy平面上的自变量采样格点矩阵
1) 利用“格点”矩阵生成原理生成矩阵
X = ones(size(y))*x; Y = y*ones(size(x));
2) 利用meshgrid命令生成“格点”矩阵
[X,Y] = meshgrid(x,y);
3.计算在自变量采样“格点”上的函数值
1) mesh(X,Y,X)
2) mesh(Z)
3) mesh(X,Y,Z,C)
4) mesh(X,Y,Z,’PropertyName’,PropertyValue,...)
实例:绘制
的图像,并作定义域的裁剪。
clear,clf,
a = -1;b = 1;c = -15;d = 15;n = 20;eps1 = 0.01;
x = linspace(a,b,n);y = linspace(c,d,n);
[X,Y] = meshgrid(x,y);
% 计算函数值z,并做函数的定义域剪裁
for i = 1:n
</span><span style="color: #0000ff;">for</span> j = <span style="color: #800000;">1</span>:<span style="color: #000000;">n
</span><span style="color: #0000ff;">if</span>(<span style="color: #800000;">1</span><span style="color: #0000ff;">-X</span>(i,j))<eps1 || X(i,j) - Y(i,j) <<span style="color: #000000;"> eps1
Z(i</span>,j) =<span style="color: #000000;"> NaN;
</span><span style="color: #0000ff;">else</span><span style="color: #000000;">
Z(i</span>,j) = <span style="color: #800000;">1000</span>*<span style="color: #0000ff;">sqrt</span>(<span style="color: #800000;">1</span> - X(i,j))^-<span style="color: #800000;">1</span>.*<span style="color: #0000ff;">log</span>(X(i,j)-Y(i,<span style="color: #000000;">j));
end
end
end
% 画定义域边界线
zz = -20*ones(1,n);plot3(x,x,zz),grid on,hold on
mesh(X,Y,Z)
view([-56.5 38]);
xlabel(‘x’),ylabel(‘y’),zlabel(‘z’),box on
结果:

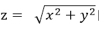
二、曲面图形绘制
曲面图形的绘制使用surf函数完成,与mesh函数类似。
surf函数使用方式:
1)surf(X,Y,X)
2)surf(Z)
3)surf(X,Y,Z,C)
4)surf(X,Y,Z,’PropertyName’,PropertyValue,...)
实例:绘制圆锥体
曲面。
clc,clear,close all
X = -10:1:10;
Y = -10:1:10;
[X,Y] = meshgrid(X,Y);
Z = sqrt(X.^2 + Y.^2);
surf(X,Y,Z)
xlabel(‘x’)
ylabel(‘y’)
zlabel(‘z’)
box on
axis tight
colormap(lines)
shading interp
set(gca,‘Ydir’,‘reverse’);
set(gcf,‘color’,‘w’);
结果:

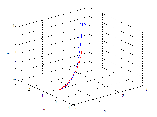
三、特殊图形绘制
Matlab对于不同的三维曲面的绘制提供了不同的画图函数,如slice切片函数、quiver3三维箭头标记函数、sphere等。下面以绘制空间曲线及其运动为例抛砖引玉:
已知空间曲线的方程为:

% 空间曲线的绘制
clc,clear,close all
t = 00:0.1:1.5; % 设置运动时间
% 给定曲线方程
x = t.^2;
y = (2/3)*t.^3;
z = (6/4)*t.^4-(1/3)*t.^3;
plot3(x,y,x,‘r.-’),hold on,grid on
% 计算各方向梯度
Vx = gradient(x);
Vy = gradient(y);
Vz = gradient(z);
% 绘制速度矢量图
quiver3(x,y,z,Vx,Vy,Vz);
xlabel(‘x’)
ylabel(‘y’)
zlabel(‘z’)
结果:

欢迎探讨。
» 下一篇: 学到即赚到
</div>
<div class="postDesc">posted @ <span id="post-date">2016-07-08 13:26</span> <a href="https://www.cnblogs.com/always-chang/">Acelit</a> 阅读(<span id="post_view_count">2697</span>) 评论(<span id="post_comment_count">0</span>) <a href="https://i.cnblogs.com/EditPosts.aspx?postid=5653105" rel="nofollow">编辑</a> <a href="#" onclick="AddToWz(5653105);return false;">收藏</a></div>
</div>
<script type="text/javascript">var allowComments=true,cb_blogId=268187,cb_entryId=5653105,cb_blogApp=currentBlogApp,cb_blogUserGuid='ddd26d8b-dcda-e511-9fc1-ac853d9f53cc',cb_entryCreatedDate='2016/7/8 13:26:00';loadViewCount(cb_entryId);var cb_postType=1;var isMarkdown=false;</script>
</div><!--end: forFlow -->
</div><!--end: mainContent 主体内容容器-->
<div id="sideBar">
<div id="sideBarMain">
公告
园龄: 3年
粉丝: 22
关注: 14
<div id="blog-calendar" style=""><table id="blogCalendar" class="Cal" cellspacing="0" cellpadding="0" title="Calendar">
<tbody><tr><td colspan="7"><table class="CalTitle" cellspacing="0">
<tbody><tr><td class="CalNextPrev"><a href="javascript:void(0);" onclick="loadBlogCalendar('2019/02/01');return false;"><</a></td><td align="center">2019年3月</td><td class="CalNextPrev" align="right"><a href="javascript:void(0);" onclick="loadBlogCalendar('2019/04/01');return false;">></a></td></tr>
</tbody></table></td></tr><tr><th class="CalDayHeader" align="center" abbr="日" scope="col">日</th><th class="CalDayHeader" align="center" abbr="一" scope="col">一</th><th class="CalDayHeader" align="center" abbr="二" scope="col">二</th><th class="CalDayHeader" align="center" abbr="三" scope="col">三</th><th class="CalDayHeader" align="center" abbr="四" scope="col">四</th><th class="CalDayHeader" align="center" abbr="五" scope="col">五</th><th class="CalDayHeader" align="center" abbr="六" scope="col">六</th></tr><tr><td class="CalOtherMonthDay" align="center">24</td><td class="CalOtherMonthDay" align="center">25</td><td class="CalOtherMonthDay" align="center">26</td><td class="CalOtherMonthDay" align="center">27</td><td class="CalOtherMonthDay" align="center">28</td><td align="center">1</td><td class="CalWeekendDay" align="center">2</td></tr><tr><td class="CalWeekendDay" align="center">3</td><td align="center">4</td><td align="center">5</td><td align="center">6</td><td align="center">7</td><td align="center">8</td><td class="CalWeekendDay" align="center">9</td></tr><tr><td class="CalWeekendDay" align="center">10</td><td align="center">11</td><td align="center">12</td><td align="center">13</td><td align="center">14</td><td align="center">15</td><td class="CalWeekendDay" align="center">16</td></tr><tr><td class="CalWeekendDay" align="center">17</td><td align="center">18</td><td align="center">19</td><td align="center">20</td><td align="center">21</td><td align="center">22</td><td class="CalTodayDay" align="center">23</td></tr><tr><td class="CalWeekendDay" align="center">24</td><td align="center">25</td><td align="center">26</td><td align="center">27</td><td align="center">28</td><td align="center">29</td><td class="CalWeekendDay" align="center">30</td></tr><tr><td class="CalWeekendDay" align="center">31</td><td class="CalOtherMonthDay" align="center">1</td><td class="CalOtherMonthDay" align="center">2</td><td class="CalOtherMonthDay" align="center">3</td><td class="CalOtherMonthDay" align="center">4</td><td class="CalOtherMonthDay" align="center">5</td><td class="CalOtherMonthDay" align="center">6</td></tr>
<div id="leftcontentcontainer">
<div id="blog-sidecolumn"><div id="sidebar_search" class="sidebar-block">
- C/C++(10)
- DataBase
- Design Pattern(1)
- DSA
- Hardware Design(1)
- Image Processing(2)
- Linux/OS
- Machine Learning(12)
- Matlab(4)
- Problems Set(1)
- Python
- Summay(2)
- Web Front-End(5)
-
- 2017年2月 (1)
- 2016年12月 (6)
- 2016年11月 (11)
- 2016年10月 (10)
- 2016年7月 (3)
- 2016年5月 (1)
- 2016年3月 (4)
-
</div><!--end: sideBarMain --> </div><!--end: sideBar 侧边栏容器 --> <div class="clear"></div> </div>
最后
以上就是超帅蓝天最近收集整理的关于matlab学习笔记之五种常见的图形绘制功能 matlab学习笔记之五种常见的图形绘制功能 的全部内容,更多相关matlab学习笔记之五种常见的图形绘制功能内容请搜索靠谱客的其他文章。

发表评论 取消回复