这里写目录标题
- 一、实验目的与要求
- 1、 实验目的:
- a) 掌握指令存储器、PC与IR的设计方法
- b) 掌握CPU取指令操作与指令译码的方法和过程,掌握指令译码器的设计方法
- c) 理解RISC-V立即数的生成与扩展方法,掌握立即数拼接与扩展器的设计
- 2、 实验要求:
- 二、实验设计与程序代码
- 1、 模块设计说明
- 三、实验仿真
- 1、 仿真代码
- 六、思考与探索
- 1、 实验结果记录:
- 2、 实验结论:
- 3、 问题与解决方案:
- 4、 思考题:
- a) 先读的是0号单元的数据,因为是先取数据再PC+4
- b) 可以
- c) 可能出现抖动,所以需要按的更慢点
- d) 学习了很多,获得了很多
一、实验目的与要求
1、 实验目的:
a) 掌握指令存储器、PC与IR的设计方法
b) 掌握CPU取指令操作与指令译码的方法和过程,掌握指令译码器的设计方法
c) 理解RISC-V立即数的生成与扩展方法,掌握立即数拼接与扩展器的设计
2、 实验要求:
首先设计一个64 X 32位的只读存储器作为指令存储器;然后设计程序计数器PC和指令存储器IR,实现取指令操作,设计一个指令译码器和一个立即数拼接与扩展器,完成指令译码操作。
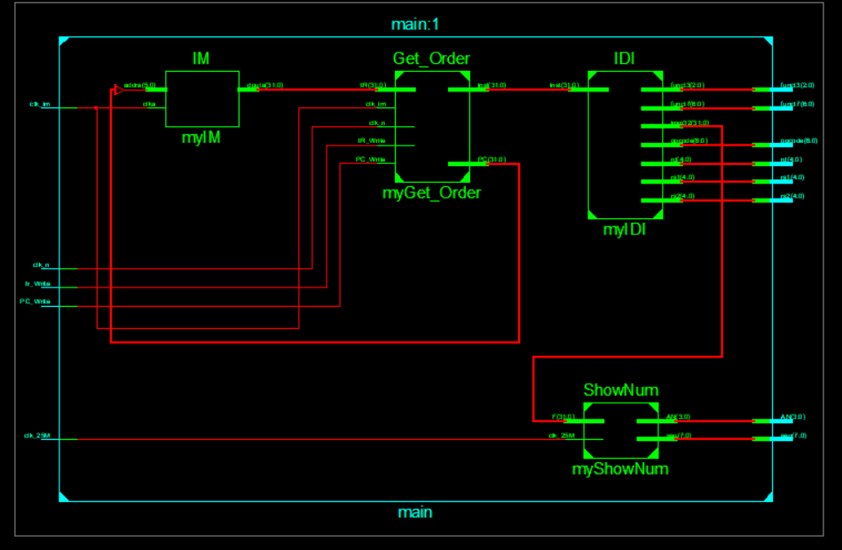
二、实验设计与程序代码
1、 模块设计说明
(描述整个实验的设计方案,分几个模块,各模块的功能,各模块之间的连接关系,可附图)

2、 实验程序源代码及注释等
(实验各个模块的代码,包含功能注释)
`timescale 1ns / 1ps
//
// Company:
// Engineer:
//
// Create Date: 00:13:16 05/25/2021
// Design Name:
// Module Name: main
// Project Name:
// Target Devices:
// Tool versions:
// Description:
//
// Dependencies:
//
// Revision:
// Revision 0.01 - File Created
// Additional Comments:
//
//
module main(
input Ir_Write,
input PC_Write,
input clk_im,
input clk_n,
input clk_25M,
output [4:0] rs1,rs2,rd,
output [3:0] AN,
output [7:0] seg,
output [6:0] opcode,
output [2:0] funct3,
output [6:0] funct7
);
wire [31:0] IR;
wire [31:0] inst;
wire [31:0] imm32;
wire [31:0] PC;
Get_Order myGet_Order(Ir_Write,PC_Write,IR,clk_im,clk_n,PC,inst);
IDI myIDI(inst,rs1,rs2,rd,imm32,opcode,funct3,funct7);
ShowNum myShowNum(clk_25M,imm32,seg,AN);//这个模块主要是相关数据显示模块
IM myIM(clk_im,PC[7:2],IR);
endmodule
module Get_Order(
input IR_Write,
input PC_Write,
input [31:0] IR,
input clk_im,
input clk_n,
output reg [31:0] PC,
output reg [31:0] inst
);
initial
begin
PC=0;
end
always@(posedge clk_im or posedge clk_n)
begin
if(IR_Write==1)
begin
inst<=IR;
PC<=PC+4;
end
else if(clk_n==1)
begin
PC<=0;
end
end
endmodule
module IDI(
input [31:0] inst,
output reg [4:0] rs1,rs2,rd,
output reg [31:0] imm32,
output reg [6:0] opcode,
output reg [2:0] funct3,
output reg [6:0] funct7
);
reg [5:0] I_fmt;
always@(*)
begin
opcode=inst[6:0];
rs1=inst[19:15];
rs2=inst[24:20];
rd=inst[11:7];
funct3=inst[14:12];
funct7=inst[31:25];
case(opcode)
7'b0010011: I_fmt=6'b1000000;//I1
7'b0000011: I_fmt=6'b1000000;//I2
7'b0100011: I_fmt=6'b0100000;//S
7'b1100011: I_fmt=6'b0010000;//B
7'b0110111: I_fmt=6'b0001000;//U
7'b0010111: I_fmt=6'b0001000;//U
7'b1101111: I_fmt=6'b0000100;//J1
7'b1100111: I_fmt=6'b0000100;//J2
7'b0110011: I_fmt=6'b0000010;//R
default:
I_fmt=0;
endcase
case(I_fmt)
6'b0000010: imm32=0;
6'b1000000: imm32={{20{inst[31]}},inst[31:20]};//I1.I2
6'b1000000: imm32={{20{inst[31]}},inst[31:25],inst[11:7]};//S
6'b0010000: imm32={{20{inst[31]}},inst[7],inst[30:25],inst[11:8],1'b0};//B
6'b0001000: imm32={inst[31:12],{12{1'b0}}};//U
6'b0000100: imm32={{12{inst[31]}},inst[19:12],inst[20],inst[30:21],1'b0};//J1,I2
default:
imm32=0;
endcase
end
endmodule
module ShowNum(//数码管模块用于显示数据
input clk_25M,
input [31:0] F,
output reg [7:0]seg,
output reg [3:0]AN
);
parameter count=10000;
reg [31:0] clk_num;
reg [3:0] digit;
reg [2:0] which;
initial
begin
clk_num=0;
which=0;
digit=0;
end
always@(posedge clk_25M)
begin
if(clk_num<count)
begin clk_num<=clk_num+1;end
else
begin
clk_num<=0;
which<=which+3'b001;
case(which)
0: begin digit<=F[3:0];end
1: begin digit<=F[7:4];end
2: begin digit<=F[11:8];end
3: begin digit<=F[15:12];end
4: begin digit<=F[19:16];end
5: begin digit<=F[23:20];end
6: begin digit<=F[27:24];end
7: begin digit<=F[31:28];end
endcase
end
end
always@(digit,which)
begin
case(which)
1: begin AN=4'b1111;end
2: begin AN=4'b1110;end
3: begin AN=4'b1101;end
4: begin AN=4'b1100;end
5: begin AN=4'b1011;end
6: begin AN=4'b1010;end
7: begin AN=4'b1001;end
0: begin AN=4'b1000;end
default:AN=4'bzzzz;
endcase
case(digit)
0:seg[7:0]=8'b00000011;
1:seg[7:0]=8'b10011111;
2:seg[7:0]=8'b00100101;
3:seg[7:0]=8'b00001101;
4:seg[7:0]=8'b10011001;
5:seg[7:0]=8'b01001001;
6:seg[7:0]=8'b01000001;
7:seg[7:0]=8'b00011111;
8:seg[7:0]=8'b00000001;
9:seg[7:0]=8'b00001001;
10:seg[7:0]=8'b00010001;
11:seg[7:0]=8'b11000001;
12:seg[7:0]=8'b01100011;
13:seg[7:0]=8'b10000101;
14:seg[7:0]=8'b01100001;
15:seg[7:0]=8'b01110001;
default:seg[7:0]=8'b11111111;
endcase
end
endmodule
三、实验仿真
1、 仿真代码
(含仿真源代码、仿真验证方案)
`timescale 1ns / 1ps
// Company:
// Engineer:
//
// Create Date: 00:21:34 06/03/2021
// Design Name: main
// Module Name: D:/ShuZiDianLu/example/PCIR/test.v
// Project Name: PCIR
// Target Device:
// Tool versions:
// Description:
//
// Verilog Test Fixture created by ISE for module: main
//
// Dependencies:
//
// Revision:
// Revision 0.01 - File Created
// Additional Comments:
//
module test;
// Inputs
reg Ir_Write;
reg PC_Write;
reg clk_im;
reg clk_n;
reg clk_25M;
// Outputs
wire [4:0] rs1;
wire [4:0] rs2;
wire [4:0] rd;
wire [3:0] AN;
wire [7:0] seg;
wire [6:0] opcode;
wire [2:0] funct3;
wire [6:0] funct7;
// Instantiate the Unit Under Test (UUT)
main uut (
.Ir_Write(Ir_Write),
.PC_Write(PC_Write),
.clk_im(clk_im),
.clk_n(clk_n),
.clk_25M(clk_25M),
.rs1(rs1),
.rs2(rs2),
.rd(rd),
.AN(AN),
.seg(seg),
.opcode(opcode),
.funct3(funct3),
.funct7(funct7)
);
initial begin
// Initialize Inputs
Ir_Write = 0;
PC_Write = 0;
clk_im = 0;
clk_n = 0;
clk_25M = 0;
// Wait 100 ns for global reset to finish
#100;
// Add stimulus here
Ir_Write=1;
PC_Write=1;
#100
clk_im = 1;
#20
clk_im = 0;
#100
clk_im = 1;
#20
clk_im = 0;
#100
clk_im = 1;
#20
clk_im = 0;
#100
clk_im = 1;
#20
clk_im = 0;
#100
clk_im = 1;
#20
clk_im = 0;
#100
clk_im = 1;
#20
clk_im = 0;
#100
clk_im = 1;
#20
clk_im = 0;
#100
clk_im = 1;
#20
clk_im = 0;
end
initial begin
forever #1 clk_25M=~clk_25M;
end
endmodule
2、 仿真波形
(运行仿真时,波形截图)

3、 仿真结果分析
(对仿真波形进行分析)
符合要求
四、电路图
(开发工具中显示的电路模块图)

五、引脚配置
(引脚约束文件的内容,描述主要配置情况)
NET "AN[3]" LOC = L21;
NET "AN[2]" LOC = M22;
NET "AN[1]" LOC = M21;
NET "AN[0]" LOC = N22;
NET "seg[7]" LOC = H19;
NET "seg[6]" LOC = G20;
NET "seg[5]" LOC = J22;
NET "seg[4]" LOC = K22;
NET "seg[3]" LOC = K21;
NET "seg[2]" LOC = H20;
NET "seg[0]" LOC = J21;
NET "seg[1]" LOC = H22;
NET "AN[3]" IOSTANDARD = LVCMOS18;
NET "AN[2]" IOSTANDARD = LVCMOS18;
NET "AN[1]" IOSTANDARD = LVCMOS18;
NET "AN[0]" IOSTANDARD = LVCMOS18;
NET "funct3[2]" IOSTANDARD = LVCMOS18;
NET "funct3[1]" IOSTANDARD = LVCMOS18;
NET "funct3[0]" IOSTANDARD = LVCMOS18;
NET "funct7[6]" IOSTANDARD = LVCMOS18;
NET "funct7[5]" IOSTANDARD = LVCMOS18;
NET "funct7[4]" IOSTANDARD = LVCMOS18;
NET "funct7[3]" IOSTANDARD = LVCMOS18;
NET "funct7[2]" IOSTANDARD = LVCMOS18;
NET "funct7[1]" IOSTANDARD = LVCMOS18;
NET "funct7[0]" IOSTANDARD = LVCMOS18;
NET "opcode[6]" IOSTANDARD = LVCMOS18;
NET "opcode[5]" IOSTANDARD = LVCMOS18;
NET "opcode[4]" IOSTANDARD = LVCMOS18;
NET "opcode[3]" IOSTANDARD = LVCMOS18;
NET "opcode[2]" IOSTANDARD = LVCMOS18;
NET "opcode[1]" IOSTANDARD = LVCMOS18;
NET "opcode[0]" IOSTANDARD = LVCMOS18;
NET "rd[4]" IOSTANDARD = LVCMOS18;
NET "rd[3]" IOSTANDARD = LVCMOS18;
NET "rd[2]" IOSTANDARD = LVCMOS18;
NET "rd[1]" IOSTANDARD = LVCMOS18;
NET "rd[0]" IOSTANDARD = LVCMOS18;
NET "rs1[4]" IOSTANDARD = LVCMOS18;
NET "rs1[3]" IOSTANDARD = LVCMOS18;
NET "rs1[2]" IOSTANDARD = LVCMOS18;
NET "rs1[1]" IOSTANDARD = LVCMOS18;
NET "rs1[0]" IOSTANDARD = LVCMOS18;
NET "rs2[4]" IOSTANDARD = LVCMOS18;
NET "rs2[3]" IOSTANDARD = LVCMOS18;
NET "rs2[2]" IOSTANDARD = LVCMOS18;
NET "rs2[1]" IOSTANDARD = LVCMOS18;
NET "rs2[0]" IOSTANDARD = LVCMOS18;
NET "seg[7]" IOSTANDARD = LVCMOS18;
NET "seg[6]" IOSTANDARD = LVCMOS18;
NET "seg[5]" IOSTANDARD = LVCMOS18;
NET "seg[4]" IOSTANDARD = LVCMOS18;
NET "seg[3]" IOSTANDARD = LVCMOS18;
NET "seg[2]" IOSTANDARD = LVCMOS18;
NET "seg[1]" IOSTANDARD = LVCMOS18;
NET "seg[0]" IOSTANDARD = LVCMOS18;
NET "clk_im" IOSTANDARD = LVCMOS18;
NET "clk_n" IOSTANDARD = LVCMOS18;
NET "clk_25M" IOSTANDARD = LVCMOS18;
NET "Ir_Write" IOSTANDARD = LVCMOS18;
NET "PC_Write" IOSTANDARD = LVCMOS18;
NET "clk_25M" LOC = H4;
NET "clk_im" LOC = R4;
NET "clk_n" LOC = AA4;
NET "Ir_Write" LOC = T3;
NET "PC_Write" LOC = U3;
NET "clk_25M" PULLDOWN;
NET "clk_im" PULLDOWN;
NET "Ir_Write" PULLDOWN;
NET "clk_n" PULLDOWN;
NET "PC_Write" PULLDOWN;
#PlanAhead Generated physical constraints
NET "opcode[0]" LOC = J4;
NET "opcode[1]" LOC = L4;
NET "opcode[2]" LOC = N4;
NET "opcode[3]" LOC = H3;
NET "opcode[4]" LOC = K3;
NET "opcode[5]" LOC = M3;
NET "opcode[6]" LOC = N3;
NET "rd[0]" LOC = B2;
NET "rd[1]" LOC = B1;
NET "rd[2]" LOC = D1;
NET "rd[3]" LOC = E2;
NET "rd[4]" LOC = F1;
NET "funct3[0]" LOC = G2;
NET "funct3[1]" LOC = H2;
NET "funct3[2]" LOC = J1;
NET "rs1[0]" LOC = K1;
NET "rs1[1]" LOC = G4;
NET "rs1[3]" LOC = G3;
NET "rs1[4]" LOC = L3;
NET "rs1[2]" LOC = K4;
NET "rs2[0]" LOC = A1;
NET "rs2[1]" LOC = D2;
NET "rs2[2]" LOC = E1;
NET "rs2[3]" LOC = G1;
NET "rs2[4]" LOC = J2;
NET "funct7[0]" LOC = L1;
NET "funct7[1]" LOC = M2;
NET "funct7[2]" LOC = M1;
NET "funct7[3]" LOC = N2;
NET "funct7[4]" LOC = P1;
NET "funct7[5]" LOC = P2;
NET "funct7[6]" LOC = R1;
六、思考与探索
1、 实验结果记录:
(实验操作的过程及结果记录)
实验6实验结果记录表
PC IR COE文件中指令代码 汇编指令 立即数imm32 解析字段是否正确
00000000 000002b3 000002b3 add 00000000 对
00000004 00000333 00000333 add 00000000 对
00000008 00a00393 00a00393 li 0000000A 对
000000C 04032e03 04032e03 lw 00000040 对
00000010 01c282b3 01c282b3 add 00000000 对
00000014 00430313 00430313 addi 00000004 对
2、 实验结论:
(分析实验结果,给出实验结论)
实验符合要求
3、 问题与解决方案:
(整个实验过程中发生了什么问题?你是如何解决的。)
问题存在但已经解决
4、 思考题:
a) 先读的是0号单元的数据,因为是先取数据再PC+4
b) 可以
c) 可能出现抖动,所以需要按的更慢点
d) 学习了很多,获得了很多
最后
以上就是幸福裙子最近收集整理的关于杭电计算机组成原理实验RISC-V 实验 取指令及指令译码实验一、实验目的与要求二、实验设计与程序代码三、实验仿真六、思考与探索的全部内容,更多相关杭电计算机组成原理实验RISC-V内容请搜索靠谱客的其他文章。
发表评论 取消回复