如果你对其他计算机组成原理知识感兴趣,请考虑阅读我的专栏:
计算机组成原理【专栏】
须知
本文仅作学习笔记使用,仅在CSDN网站发布,如果在其他网站发现,均为侵权行为,请举报。作者:小王在努力。.
寄存器实验
- 须知
- 实验要求
- 基本要求
- 扩展要求
- 思考内容
- 实验步骤
- 一、理论分析
- 二、实现方法
- 三、实验结果分析
- 四、思考问题
- 五、问题和解决办法
- 六、结论
- 后话
实验要求
基本要求
-
理解CPU运算器中寄存器的作用
-
设计并验证寄存器组(至少四个寄存器)
-
利用寄存器或组合逻辑电路实现移位运算功能(至少含左移、右移、循环左移、循环右移四种运算功能)
扩展要求
-
(扩展)实现更多的寄存器
-
(扩展)实现多总线结构寄存器访问
思考内容
思考随着寄存器的增多,电路设计的复杂度是什么比例增大
实验步骤
一、理论分析
本次实验需要验证寄存器组,我们选择74LS373来充当寄存器,在此处我们选择用299芯片来实现移位运算功能,包含了左移、右移、循环左移、循环右移,299的功能图(图片截自电子发烧友网站)如下:

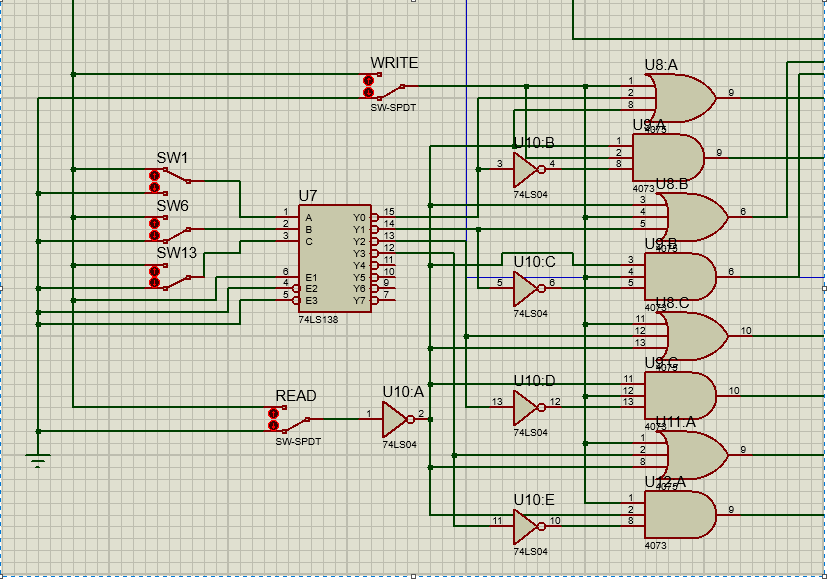
由于扩展要求:用74LS138配合一个读开关和写开关实现选中8个寄存器中的一个并对其进行读写控制,所以我们用到了一些与或运算,因此,我们采用74LS04来实现非运算,4073来实现3位与运算、4075来实现3位或运算。
二、实现方法
基础要求:
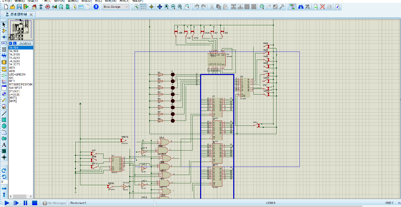
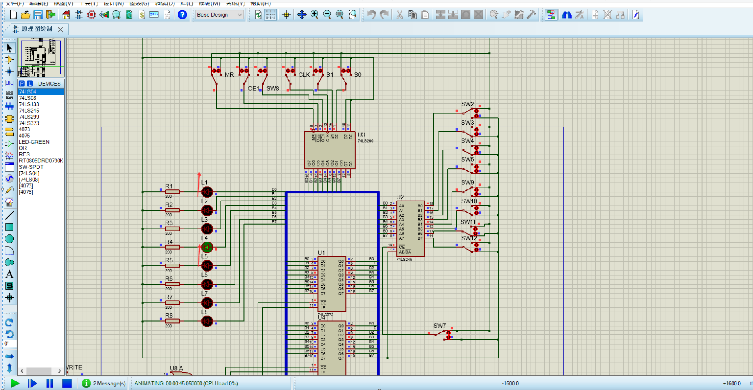
四位寄存器的设计:
通过使用74LS245将数据输入到总线上,然后数据在总线上流动。如果需要进行移位操作,则进入74LS299芯片,并将数据保存在74LS299芯片中,同时关闭74LS245,进行移位操作,最后将数据放回到总线上,数据流动到寄存器输入端位置,通过74LS138和两个开关进行与或运算,实现选中并控制寄存器的操作,用74LS138选中寄存器之后,打开写开关,将数据写入到选中寄存器中,然后打开读开关,将数据读出到总线上。

扩展要求:
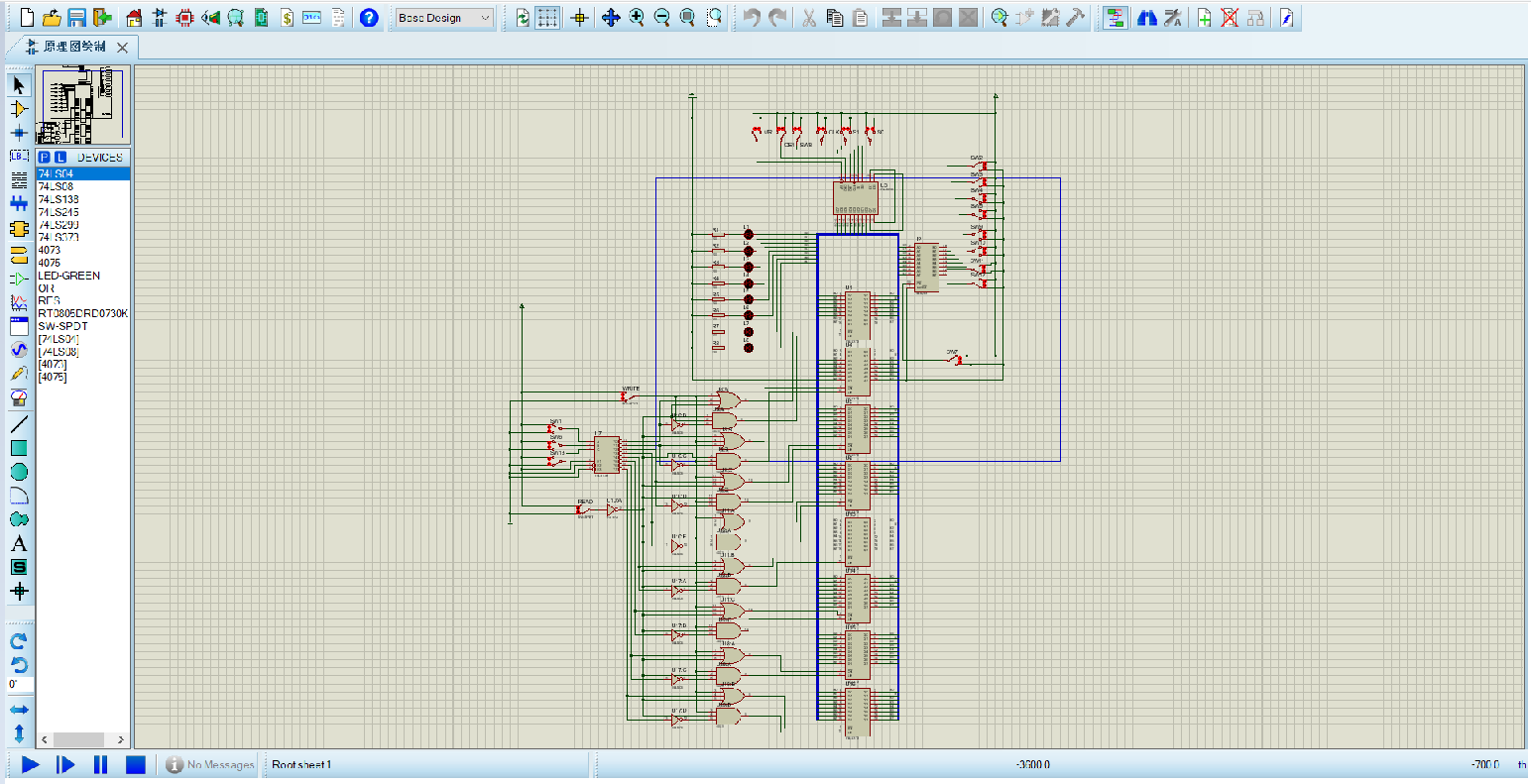
八个寄存器的设计:
在四个的基础上纵向延伸4个寄存器,其重要功能与四个的一样。

扩展要求:实现138和读、写开关与或运算实现选中读、选中写功能。

介绍一下读、写开关和74LS138进行的与或运算。

通过真值表可得:
OE非=A非+B+C
LE=(A非)与B与(C非)
三、实验结果分析
四个八位寄存器读写:
让编号为010的寄存器写入0001 0001,输出结果:

读出结果:

四个寄存器右移(由于篇幅原因,左移右移选择一个实现):

四个寄存器循环右移(由于篇幅原因,循环左移循环右移选择一个实现):

八个八位寄存器读写:
让编号为110的寄存器写入0001 0001,输出结果:
读出结果:

八个寄存器右移(由于篇幅原因,左移右移选择一个实现):

八个寄存器循环右移(由于篇幅原因,循环左移循环右移选择一个实现):

四、思考问题
我在增加寄存器的时候,并没有感到电路设计复杂难度有明显的提高(不是博主装X,应该是博主没有理解题目意思吧!)。
五、问题和解决办法
一、 299的使用:
在接触到这个299的芯片的时候,我就纳闷了,你说你弄成个输入输出分开的不好吗?非要输入输出在一起,不吐槽了,不如正题。
首先我们先看功能图:

从这张图上,我们得出,299的功能有:清零、保持、左移、右移和置数功能。但是我们只需要用到他的三个功能:左移、右移和置数功能。
proteus里面的74LS299:

简单说一下上面的端口对应:
| proteus | 真实端口 |
|---|---|
| MR | CLR非 |
| OE2非 | G2非 |
| OE1非 | G1非 |
| CLK | CLK |
| S1 | S1 |
| S0 | S0 |
| D7 | SL |
| D0 | SR |
看完功能表和端口对应,想必大家对299芯片有了一个初步的认识了,接下来我就来演示如何实现左移功能:
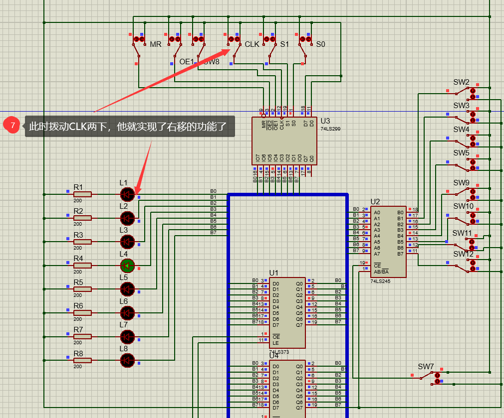
总体来说,想要让其实现移位,得让要移位的数据存储进299芯片内部,也就是第一步,置数,通过查看功能表,只需要将:MR置为1,OE2非和OE1非置为0,S1和S0置为1,D7和D0置为0。然后让数据流入,此时拨动CLK,实施置数功能即可,然后改变S1或S0通过拨动CLK来实现自己想要的功能。
具体步骤:
(1).将299的端口值设置为置数功能(参考功能表进行设置)
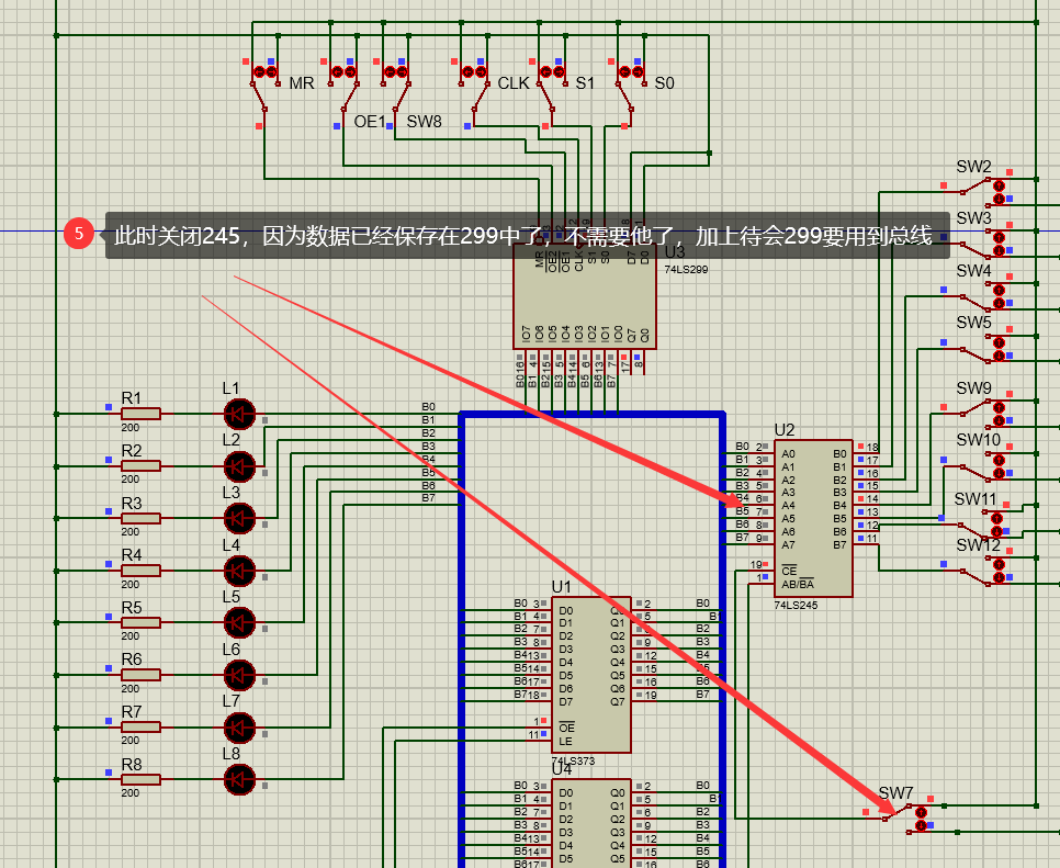
(2).打开245,让245内保存的数据流入总线,同时流经299。

(3).此时总线上有了数据,而且299还设置为置数功能,此时只需要拨动两下下CLK,实现这个功能即可。

(4).拨动完一次CLK之后,记得将其复原为低电平,以便形成下一次上升沿。

(5).此时关闭245,因为299已经实现了置数功能,也就是将数据保存在了299芯片中了,我们就不需要245的数据了,而且待会299也需要往总线上输出数据,所以现在需要将245关闭。

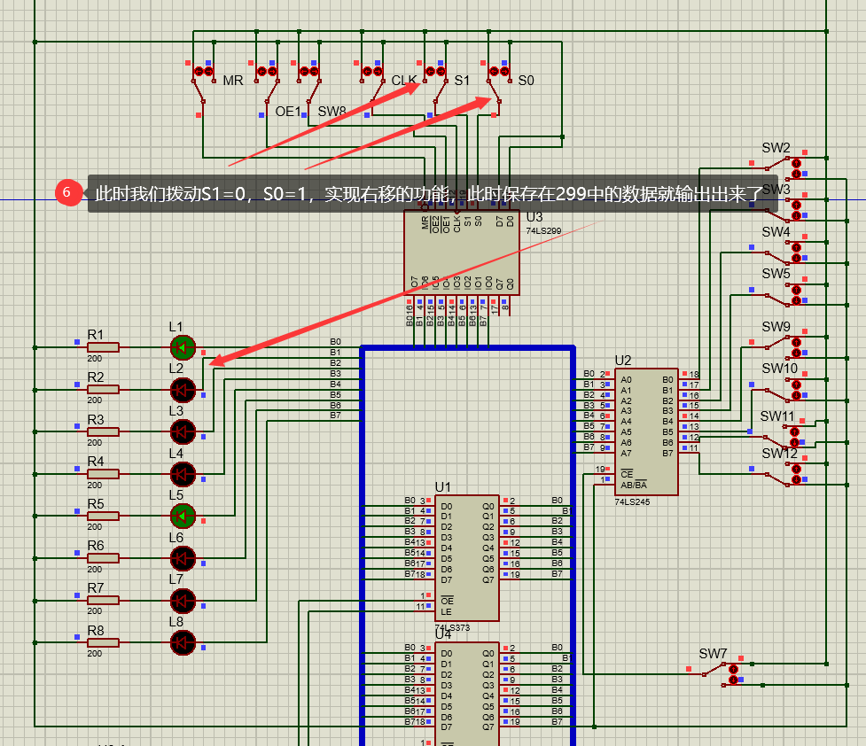
(6).此时,我们的299内部已经保存了要移位的数据了,我们只需要设置S0和S1来实现我们想要的功能,此处我将S1置为0,S0置为1来实现右移的功能,我们看到,在我设置S1和S0之后,299内部保存的数据就放出来了。

(7).拨动CLK,实现数据右移。

二、74LS373的使用:
我一直以为74LS373就是一个简单的锁存器,其接口OE非是类似“总闸”的一个芯片开关,LE是让数据流过的开关,结果打错特错!
OE非是74LS373的读开关,此处的读是讲74LS373芯片内锁存的数据读出芯片,而LE则是74LS373的写开关,同理,此处的写是将外部数据写入到74LS373中。
六、结论
通过本次实验,我深刻了解了74LS373的功能,并学会了74LS299芯片的使用,重要的是了解了运算器内部寄存器的工作方式,并运用了数电知识来解决自己遇到的问题。
后话
- 首先给大家说一下,博主经常在线,如果有什么问题或者想法,可以在下方评论,我会积极反馈的。
- 其次还是要请大家能够多多指出问题,我也会在评论区等候大家!
.
最后
以上就是怕黑哈密瓜最近收集整理的关于计算机组成原理学习-实验二 寄存器实验(详细、系统)须知实验要求实验步骤后话的全部内容,更多相关计算机组成原理学习-实验二内容请搜索靠谱客的其他文章。
发表评论 取消回复