Matlab里信号的表示
下面举例用matlab产生连续时间信号,既可以用离散信号近似连续时间信号,也可以用Matlab直接产生连续时间信号。
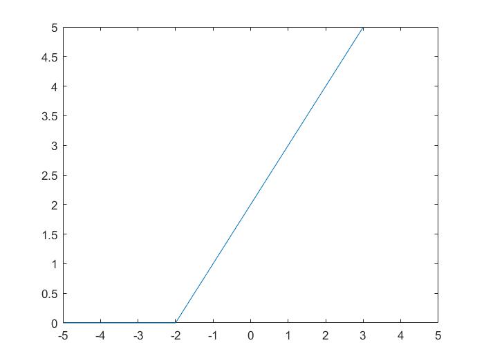
- 斜变信号
%函数功能:用来产生一个斜变函数,输入为时间t,斜率m和平移量ad
%如果ad为正数,则表示往左平移
%这里的t也需要注意,是有意义的,他表示支持区间。
function y=ramp(t,m,ad)
N=length(t);
y=zeros(1,N);
for i=1:N
if t(i)>=-ad
y(i)=m*(t(i)+ad);
end
end
end
测试代码
clc;
clear;
t=-5:0.01:5;
y=ramp(t,1,2);
plot(t,y);
axis([-5 5 0 5]);

- 单位冲激函数
function y=ustep(t,ad)
N=length(t);
y=zeros(1,N);
for i=1:N
if t(i)>=-ad
y(i)=1;
end
end
end
测试代码
clc;
clear;
t=-5:0.01:5;
y=ustep(t,2);
plot(t,y);

用这两种函数,我们可以产生各种各样的信号。
最后
以上就是心灵美大地最近收集整理的关于MATLAB里斜变函数和冲激函数的全部内容,更多相关MATLAB里斜变函数和冲激函数内容请搜索靠谱客的其他文章。
本图文内容来源于网友提供,作为学习参考使用,或来自网络收集整理,版权属于原作者所有。
发表评论 取消回复