电赛知识点总结9:压控增益放大器
- 压控增益放大器
- 1 压控放大器的结构
- 2 控制电压
- 2.1 dB线性
- 2.2 倍数线性
- 3 典型芯片
- 3.1 TI的VCA810/820
- 3.2 ADI的ADRF6516/6510
- 4 实战
- 4.1 题目
- 4.2 基本思路与实验
- 4.2.1 压控低通滤波器:
- 4.2.2 压控带通滤波器:
- 4.3 题目的解决
- 4.3.1 思路的验证
- 4.3.2 精确求解
压控增益放大器
1 压控放大器的结构
典型的压控增益放大器结构,它一般包括信号输入端和输岀端,以及增益控制电压输入端。不同的放大器在输入、输出结构上有区别,有单端输入、差分输入,单端输出和差分输出不同的组合。

以AD8336为例,在信号通道上,它分为3个部分:前置放大器PrA,具有两个输入端一个输出端;0dB-60dB的压控衰减器 ATTENUATOR,以及固定34dB的后级放大器。从中可看出,压控增益环节是靠压控衰减器实现的。

2 控制电压
2.1 dB线性
多数压控增益放大器满足dB线性。所谓的dB线性,是指压控增益放大器的增益,以dB为单位与外部加载的控制电压成线性关系。即:
A ( d B ) = a 0 ( d B ) + k V G A(mathrm{dB})=a_{0}(mathrm{dB})+k V_{mathrm{G}} A(dB)=a0(dB)+kVG
dB线性的AD8337:

电压在-600mV~600mV变化时,它的增益大约变化了24dB,呈现出一个增益变化比例 Gain Scale=24dB/12V=20dB/V,即每Ⅴ电压变化引起20dB的增益变化。这是我们估算的,不一定准确,查看AD8337数据手册, Gain Scale=19.7dB/V。据图可以写出增益一电压表达式:
A
(
d
B
)
=
12
d
B
+
V
G
A
I
N
×
19.7
d
B
/
V
A(dB)=12dB+V_{GAIN}times19.7dB/V
A(dB)=12dB+VGAIN×19.7dB/V
2.2 倍数线性
所谓的倍数线性,是指压控增益放大器的增益,以倍数为单位与外部加载的控制电压V成线性关系。即:
A ( V / V ) = a 0 ( V / m a t h r m V ) + k V G A(mathrm{V} / mathrm{V})=a_{0}(mathrm{V} / mathrm{V})+k V_{G} A(V/V)=a0(V/mathrmV)+kVG
LMH6503,是一款倍数线性的压控增益放大器。从图中可看出,当V在-1V到1V变化时,增益差不多从01倍变化到10倍。因此它也存在一个增益变化比例 Gain Scale-(10-01)/2V=4.95/V。据图可估算出下式成l立:
A
(
V
/
V
)
=
4.5
+
4.95
×
V
G
A(V/V)=4.5+4.95times V_G
A(V/V)=4.5+4.95×VG
3 典型芯片
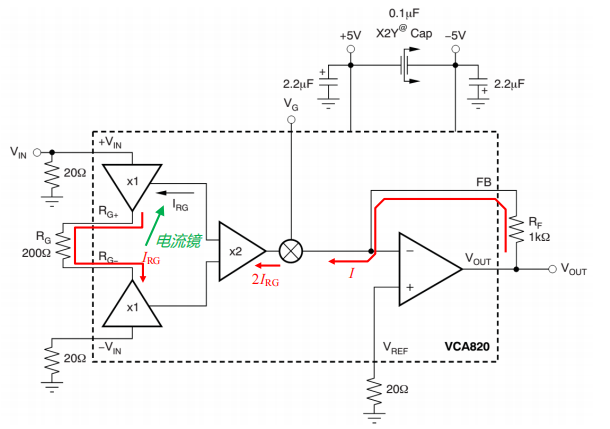
3.1 TI的VCA810/820
VCA810,是款输入直接耦合的(可接受直流输入)压控增益放大器,当控制电压在0V-2V之间时,它的增益从-40dB变到40dB,为dB线性类。为差分输入、单端输出结构,控制电压为单端输入。随着控制电压增加,将使得增益减小,即它属于负控制方向。这有利于实现AGC功能——输出幅度越大,会导致增益越小,迫使输岀幅度趋于稳定。VCA810具有恒定带宽,约为35MHz。结构:

VCA820带宽更宽,约为150MHz,但是其增益调节范围只有40dB。在使用方法上,VCA820增益变化范围是可以由设计者自行设定的。它的工作流程分为如下几步,第一,将差分输入电压,通过外部电阻
R
G
R_G
RG,转变成内部电流
I
R
G
I_{RG}
IRG,第二,经过一个2倍电流放大器,进入压控的核心,以电流形式输出
I
I
I,最后经运放和外部电阻R的配合

输出电压:
V
O
U
T
=
I
×
R
F
=
g
(
V
G
)
×
2
I
R
G
×
R
F
=
g
(
V
G
)
×
2
V
I
N
+
−
V
I
N
−
R
G
×
R
F
=
g
(
V
G
)
×
G
max
×
(
V
I
N
+
−
V
I
N
−
)
begin{aligned} V_{O U T}=I times R_{F} &=gleft(V_{G}right) times 2 I_{R G} times R_{F}=gleft(V_{G}right) times 2 frac{V_{I N+}-V_{I N-}}{R_{G}} times R_{F} \ &=gleft(V_{G}right) times G_{max } timesleft(V_{I N+}-V_{I N-}right) end{aligned}
VOUT=I×RF=g(VG)×2IRG×RF=g(VG)×2RGVIN+−VIN−×RF=g(VG)×Gmax×(VIN+−VIN−)
G
m
a
x
G_{max}
Gmax称为最大增益,由两个电阻决定,且范围必须在2倍-100倍之间,
g
(
V
G
)
g(V_G)
g(VG)是一个无量纲的的函数,在
V
G
V_G
VG介于0∨-2之间时,近似满足:
g
(
V
G
)
=
0.01
×
1
0
V
G
1
V
g(V_G)=0.01times10^{frac{V_G}{1V}}
g(VG)=0.01×101VVG
即
V
G
=
2
V
V_G=2V
VG=2V时,具有最大增益1倍,
V
G
=
0
V
V_G=0V
VG=0V时,具有最小增益0.01倍,电压调节增益的范围为100倍,即40dB。
3.2 ADI的ADRF6516/6510
暂时用不到,用到的话再更新
4 实战
4.1 题目
输入为100Hz ~ 5kHz方波,幅度为0.1V~1V。不限制方法,要求输出为3倍输入信号频率的正弦波,幅度与输入方波幅度相同。测试方法为,输入、输出用双通道示波器,以输入触发,要求输出波形与输入波形稳定,且满足3倍同幅度要求。
学习与此相关的知识点,至少有三种方案可以实现,设计模块板:
- 基于压控的纯粹模拟电路可变频率滤波器。
- 基于开关电容的可变频率滤波器。
- 基于DDS的同步触发解决思路。
4.2 基本思路与实验
方波傅里叶分解的结果是无数个倍频的正弦波之和,因此一个思路是使用压控滤波器分解出3倍频的正弦波,在进行放大。放大的倍数可以通过理论分析来确定。
4.2.1 压控低通滤波器:
数据手册中提供的设计电路:

用Multisim搭建仿真电路:

仿真结果:

理论与仿真的对照:取
V
C
=
−
1.4
V
V_C=-1.4V
VC=−1.4V,则:
G
=
1
0
−
2
(
V
c
+
1
)
=
6.31
G=10^{-2left(V_{c}+1right)}=6.31
G=10−2(Vc+1)=6.31
f P = G 2 π R 2 C = 64.75 k H z f_{P}=frac{G}{2 pi R_{2} C}=64.75kHz fP=2πR2CG=64.75kHz
实际测得的结果:

这就验证了该模型的正确性。
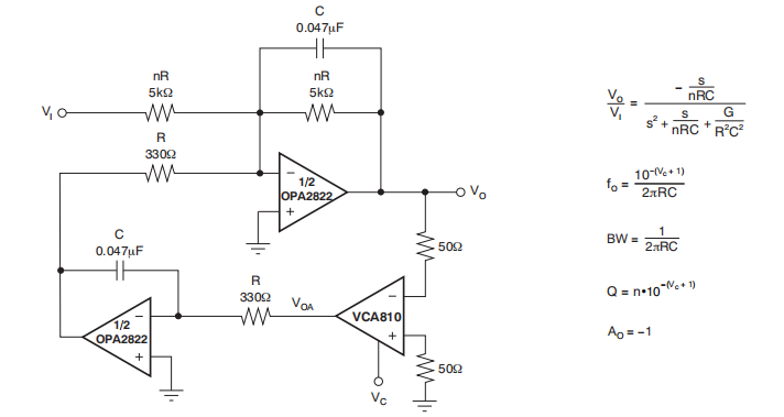
4.2.2 压控带通滤波器:
数据手册中提供的设计电路:

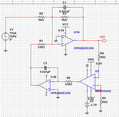
用Multisim搭建仿真电路:

仿真结果:

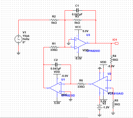
这里出现了一个非常神奇的情况,就是当OPA2822选用不同的电源电压的时候(比如±5V和+12V的时候)表现出不同的性质,数据手册上也没有提到这一特性。此外,电路在特征频率处的增益也不为0。由于太过奇怪,所以没有用这个电路继续做下去。将OPA2822替换为OPA820:

得到的频率特性曲线为:

这明显就正常了很多。
理论与仿真的对照:取
V
C
=
−
1.2
V
V_C=-1.2V
VC=−1.2V,则:
f
0
=
1
0
−
(
V
c
+
1
)
2
π
R
C
=
16.26
K
H
z
f_{0}=frac{10^{-(V_{c}+1)}}{2 pi R C} =16.26KHz
f0=2πRC10−(Vc+1)=16.26KHz
仿真的结果为:

两者是一致的。
B
W
=
1
2
π
R
C
=
10.26
K
H
z
B W=frac{1}{2 pi R C}=10.26KHz
BW=2πRC1=10.26KHz
不知道这里的带宽的含义是什么,但是根据仿真结果猜测是-23dB的带宽:

Q = n ⋅ 1 0 − ( V c + 1 ) = 24.01 Q=n cdot 10^{left.-(V_{c}+1right)} =24.01 Q=n⋅10−(Vc+1)=24.01
品质因数的实际含义:

因此:
f H − f L = f 0 Q = 0.677 K H z f_H-f_L=frac{f_0}{Q}=0.677KHz fH−fL=Qf0=0.677KHz
仿真的结果为:

两者的结果是一致的
4.3 题目的解决
用上面搭建的带通滤波器来实现题目
4.3.1 思路的验证
首先我们做一个实验,输入1KHz的方波,看看能不能得到3KHz的正弦波,如果成功的话,再在这个电路的基础上进行改进,选定参数:
f 0 = 1 0 − ( V c + 1 ) 2 π R C = 3 K H z f_{0}=frac{10^{-(V_{c}+1)}}{2 pi R C} =3KHz f0=2πRC10−(Vc+1)=3KHz
B W = 1 2 π R C = 500 H z B W=frac{1}{2 pi R C}=500Hz BW=2πRC1=500Hz
Q = n ⋅ 1 0 − ( V c + 1 ) = 300 Q=n cdot 10^{left.-(V_{c}+1right)} =300 Q=n⋅10−(Vc+1)=300
则: V c = − 1.78 V_c=-1.78 Vc=−1.78, R C = 3.18 × 1 0 − 4 RC=3.18times10^{-4} RC=3.18×10−4, n = 6 n=6 n=6。不妨取电感为 0.47 μ F 0.47mu F 0.47μF,则 R = 677 Ω R=677Omega R=677Ω, n R = 40.1 K Ω nR=40.1KOmega nR=40.1KΩ
电路图如下:

仿真结果如下:


这和我们的理论分析是一致的
在输入接上方波信号。Multisim的方波信号发生器有点奇怪(也有可能是我用错了),就是参数里分为正脉冲和负脉冲以及直流偏置,占空比对应的是正负脉冲占半个周期的比例。我设置的参数如下:

这样可以产生1KHz的方波。
输出的频率:

输出的波形:

可以看到,能够比较准确地满足题目要求
4.3.2 精确求解
现在我们固定电路中的电阻电容,求解不同频率下压控电压源的电压
假如输入信号的频率为
f
f
f,则:
f
0
=
1
0
−
(
V
c
+
1
)
2
π
R
C
=
3
f
V
c
=
−
log
10
(
6
×
1
0
−
3
f
)
−
1
f_{0}=frac{10^{-(V_{c}+1)}}{2 pi R C} =3f\ V_c=-log_{10}(6times 10^{-3} f)-1
f0=2πRC10−(Vc+1)=3fVc=−log10(6×10−3f)−1
最后
以上就是害羞小松鼠最近收集整理的关于电赛知识点9:压控增益放大器压控增益放大器的全部内容,更多相关电赛知识点9内容请搜索靠谱客的其他文章。
发表评论 取消回复