目录
- 1 设计任务与要求
- 1.1 设计任务
- 1.2 设计要求
- 2 方案设计与论证
- 2.1 方案设计
- 2.2 论证
- 3 放大电路设计与计算
- 3.1 放大电路设计
- 3.2 电子开关切换电路设计
- 3.3 六档控制电路
- 3.4 参数计算
- 4 总原理图及元器件清单
- 4.1 总原理图
- 4.2 整体电路及仿真
- 4.3 元件清单
- 5 性能测试与分析
- 5.1 参数记录及电阻数值的调整
- 5.2 参数计算
- 6 结论与心得
- 参考文献
1 设计任务与要求
1.1 设计任务
1.设计一款放大电路,其增益包括0.01、0.1、1、10、100、1000倍可选。
2.设计一个增益选择电路,可利用若干按钮(非开关)进行选择。
3.设计一个数字显示电路,显示当前增益大小(分贝显示)。
1.2 设计要求
通过本项目实验,使学生熟悉掌握电路原理和设计方法,尤其在电路出现异常现象或故障时,学生按照量测观察查找原因、调整电路再进行实验的步骤,解决电路中的问题。
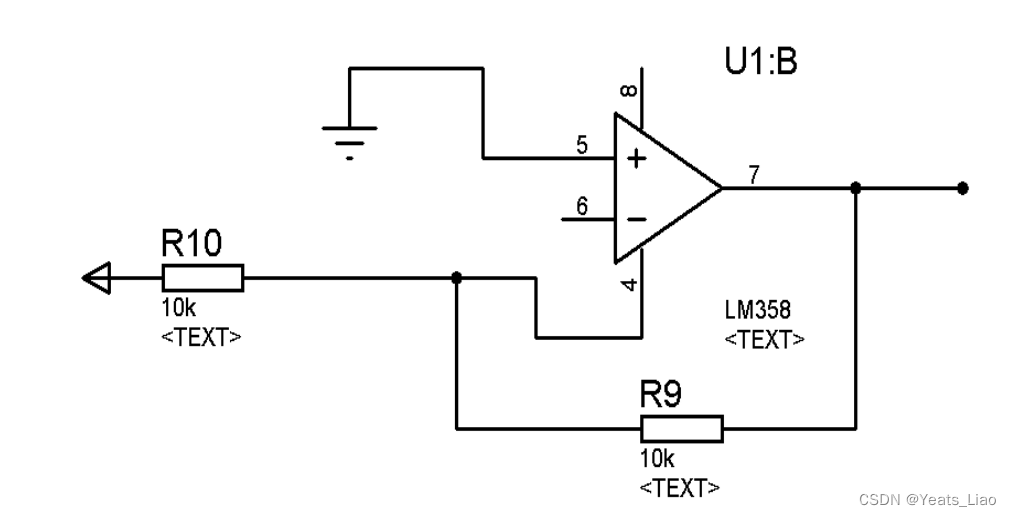
1.本电路利用运放反向比例放大电路,Au=-RF/R1;
2.由电路设计要求共有六档放大倍数;
3.在proteus中设计及仿真电路,测量并调试;
4.写出设计报告。
2 方案设计与论证
LM358放大器是一个综合了数字电路与模拟电路特点于一身的集成电路,在一些与时间相关的电路上得到广泛的应用。放大电路是模拟电子电路中最常用、最基本的一种典型电路。无论日常使用的收音机、电视机、还是精密的测量仪表和复杂的自动控制系统等,其中一般都有各种各样不同类型的放大电路。可见,放大电路是应用十分广泛的模拟电路。
平时我们讨论的模拟信号运算电路、信号处理电路以及波形发生电路等,实质上都是在放大的基础上发展、演变而得到的,因此说,放大电路是最基本的模拟电路。
2.1 方案设计
1.设计一款放大电路,其准确的将电路放大0.01倍、0.1倍、1倍、10倍、100倍、1000倍;
2.设计一个增益选择电路,可利用若干按钮(非开关)进行选择;
3.设计一个数字显示电路,显示当前增益大小(分贝显示);
4.最终将得出的电路在proteus中实现,并记录实验结果。
2.2 论证
增益可控放大电路我们通过4017计数器依次改变输入电阻的阻值来实现对电路的可控,通过示波器来判断放大倍数。实验过程中,会出现较大误差,经过试验证明4066开关存在350Ω内阻。为排除内阻的影响,分别计算出输入电阻阻值,实现精准的放大电路。
3 放大电路设计与计算
3.1 放大电路设计

图 1 放大电路设计
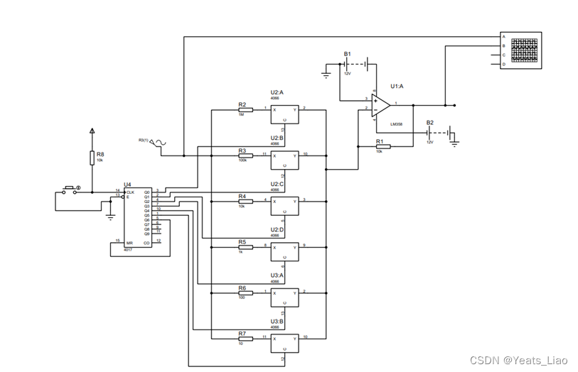
3.2 电子开关切换电路设计
本电路采用4066模拟开关,吧6个4066电子开关部分的输出连接在一起,对应R11-R16的输入电子开关切换,如图:

图 2 电子开关切换电路设计
3.3 六档控制电路
本电路由4017计数实现六档切换。4017的Q0~Q5每次只有一路输出的高电平,控制4066电子开关接通,其余的电路输出为低电平,其他的五个4066电子开关是断开状态,即每次只有一档工作,如图:

图 3 六档控制电路
3.4 参数计算
由电路设计要求共有六档放大倍数,分别为0.01、0.1、1、10、100、1000,所以在RF和R1中固定RF,改变R1即可以改变放大倍数。
取RF=350KΩ,计算(忽略反向关系,只计算比例)
①当Au=0.01时,R11=350KX100=35MΩ
②当Au=0.1时,R12=350KX10=3.5M
③当Au=1时,R13=350KX1=350K
④当Au=10时,R14=350KX0.1=35K
⑤当Au=100时,R15=350KX0.01=3.5K
⑥当Au=100时,R16=350KX0.001=350Ω
4 总原理图及元器件清单
4.1 总原理图
画出整体电路如图 :

图 4 总原理图
4.2 整体电路及仿真
转入信号源Up=10MV,且频率为100HZ时进行仿真,用示波电观测转入信号Ui和转入信号U0。
1.每次按压一次按键时,4017的Q0~Q5轮流切换,每次只有一路为高电平,说明控制电路正常;
2.每档切换时,转入信号不变时,输出信号的波形幅度发生明显变化,利用示波 ,增益挡位旋钮,使波形是整显示出来;说明4066开关切换正常;
3.在每一挡位进行具体测试并且调整参数。
4.3 元件清单
表1 元件清单
| 元件序列号 | 元件 | 主要参数 | 数量 | 备注 |
|---|---|---|---|---|
| 1 | R1、R2、R3、R4、R5、R6 | 6个 | ||
| 2 | 4017 | 1个 | ||
| 3 | 4066 | 6个 | ||
| 4 | BATTERY | 2个 | ||
| 5 | BUTTON | 1个 | ||
| 6 | LM358 | 1个 | ||
| 7 | RES | 8个 | ||
| 8 | 示波器 | 1个 |
5 性能测试与分析
5.1 参数记录及电阻数值的调整
1.在仿真时测试出来电阻开关4066导出时有内阻R=350Ώ;
2.离线挡位0.01、0.1和1位档,输入信号Ui=1V时,测试如下表:
表2 参数测试
| 档位1 | Ui | U | Au |
|---|---|---|---|
| 档位2 | 20mV | 0.2mV | 0.01 |
| 档位3 | 20mV | 2mv | 0.1 |
| 档位4 | 20mV | 20mV | 1 |
| 档位5 | 20mV | 200mV | 10 |
| 档位6 | 20mV | 2000mV | 100 |

图 5参数记录
5.2 参数计算
1.测试步骤
①输入信号源 Ui=10mv,且频率 100Hz 进行仿真,用示波器观测输入信号 Ui 和输出信号 Uo。
每次按压一次按键时,4017 的 Q0-Q5 轮流切换,每次只有一路为高电平,说明控制电路正常。
②每档切换时,输入信号不变时,输出信号波形幅度发生明显变化,利用示波器的增益档挡住旋钮,使波形完整显示出来;说明 4066 开关切换时正常。
③在每一档位进行具体测试并且调整参数。
2.测试结果
①当Au=0.01时,R11=350Kx100=35MΩ

图 6 Au=0.01
②当Au=0.1时,R12=350Kx10=3.5MΩ

图 7 Au=0.1
③当Au=1时,R13=350Kx1=350KΩ

图 8 Au=1
④当Au=10时,R14=350K÷10=35KΩ

图 9 Au=10
⑤当Au=100时,R15=350K÷100=3.5KΩ

图 10 Au=100
6 结论与心得
在做这次课程设计的过程中,我们学到了一些理论知识和涉及到课程设计的基本思路。我们的动手能力得到了锻炼,也了解了我们真实的水平。最终做多谐振荡器这个实验。虽然这个实验原理较简单,设计起来并不复杂,但还是需要在实验前确定各种参数和电路图。
通过这次课程设计,更加明白了理论知识需要和实践相结合的重要性。要通过实践,来培养我们的动手能力。也要通过我们设计的作品与其他的作品相比较,从而准确的认识到我们的差距在哪里。在今后的学习中,我们会努力提高自己的动手能力,将理论与实际相结合,让学到的知识能够得到更好的运用。
参考文献
[1]李心广、王金矿、张晶.电路与电子技术基础学习指导与实验教程 [M].北京:机械工业出版社,2012
最后
以上就是苗条棒球最近收集整理的关于增益可控放大电路-电路与电子技术课程设计1 设计任务与要求2 方案设计与论证3 放大电路设计与计算4 总原理图及元器件清单5 性能测试与分析6 结论与心得参考文献的全部内容,更多相关增益可控放大电路-电路与电子技术课程设计1内容请搜索靠谱客的其他文章。
发表评论 取消回复