晶体管放大器结构原理图解
功率放大器的作用是将来自前置放大器的信号放大到足够能推动相应扬声器系统所需的功率。就其功率来说远比前置放大器简单,就其消耗的电功率来说远比前置放大器为大,因为功率放大器的本质就是将交流电能"转化"为音频信号,当然其中不可避免地会有能量损失,其中尤以甲类放大和电子管放大器为甚。
功率放大器的结构
功率放大器的方框图如图1-1所示。

差分对管输入级
输入级主要起缓冲作用。输入输入阻抗较高时,通常引入一定量的负反馈,增加整个功放电路的稳定性和降低噪声。
前置激励级的作用是控制其后的激励级和功劳输出级两推挽管的直流平衡,并提供足够的电压增益。
激励级则给功率输出级提供足够大的激励电流及稳定的静态偏压。激励级和功率输出级则向扬声器提供足够的激励电流,以保证扬声器正确放音。此外,功率输出级还向保护电路、指示电路提供控制信号和向输入级提供负反馈信号(有必要时)。
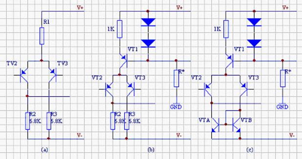
放大器的输入级功率放大器的输入级几乎一律都采用差分对管放大电路。由于它处理的信号很弱,由电压差分输入给出的是与输入端口处电压基本上无关的电流输出,加之他的直流失调量很小,固定电流不再必须通过反馈网络,所以其线性问题容易处理。事实上,它的线性远比单管输入级为好。图1-2示出了3种最常用的差分对管输入级电路图。

图1-2种差分对管输入级电路
加有电流反射镜的输入级
在输入级电路中,输入对管的直流平衡是极其重要的。为了取得精确的平衡,在输入级中加上一个电流反射镜结构,如图1-3所示。它能够迫使对管两集电极电流近于相等,从而可以对二次谐波准确地加以抵消。此外,流经输入电阻与反馈电阻的两基极电流因不相等所造成的直流失调也变得更小了,三次谐波失真也降为不加电流反射镜时的四分之一。
在平衡良好的输入级中,加上一个电流反射镜,至少可把总的开环增益提高6Db。而对于事先未能取得足够好平衡的输入级,加上电流反射镜后,则提高量最大可达15dB。另一个结果是,起转换速度在加电流反射镜后,大致提高了一倍。改进输入级线性的方法
在输入级中,即使是差分对管采用了电流反射镜结构,也仍然有必要采取一定措施,以见效她的高频失真。下面简述几钟常用的方法。
1)、恒顶互导负反馈法
图1-4示出了标准输入级(a)和加有恒定互导(gm)负反馈输入级(b)的电路原理图。经计算,各管加入的负反馈电阻值为22Ω当输入电压级为-40dB条件下,经测试失真由0.32%减小到了0.032%。同时,在保持gm为恒定的情况下,电流增大两倍,并可提高转换速率(10~20)V/us。
图1-3标准电流反馈镜输入级 1-4 标准输入级和加有恒定互导负反馈输入级
将输入管换成互补负反馈型对管
将输入管换成互补反馈行对管的方法,简称为CFP法,电路示于图1-5。

图1-5 改进型差分管输入级
这种输入级与上述恒定互导负反馈输入级相比,在输入电压级为-30dB情况下,测试结果显示,恒定互导负反馈输入级给出的三次谐波失真为0.35%,而CFP型输入级的三次谐波失真为0.045%,对其它情况来说,后者的三次谐波失真大致为前者的一半。
共射—共基互补型输入级
共射—共基互补输入电路示于图1-6(c)在该图示值情况下,当输入电平级为-30Db时,失真见效到0.016%左右。另外,由于该电路在输入管集电极处不存在值得重视的电压波动,其主要好处是把输入器件用来工作的电压Vce给降下来。这样就可以允许她以较低的温度工作,从而改善其热平衡,通常Vce为5V即可工作的很好。
电压放大级
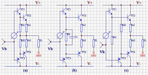
由于电压放大级不仅要提供全部的电压增益,而且还要给出正个输出的电压摆幅,因而电压放大级被人为是声频放大器中最关键的部分。然而,设计的好的电压放大级,其对整个放大器的综合时针是没有多达影响的,电压放大级自身产生的失真是很小的。图1-7给出了6中电压放大级的原理图,其中(a)为以电流源为负载的常规电压放大级;图(b)为负载被自举的常规电压放大级;(c)为通过加强β的射极跟随器,深化局部负反馈电压放大级;(d)为采用共射—共基接法,深化局部负反馈电压放大级;(e)为加有缓冲的电压放大级;(f)为采用交替缓冲对电压放大管负载加以自举的电压放大级。

图1-7 电压放大级的6种变形电路
使电压放大级具有交稿的局部开环增益是很重要的,因为只有这样一来才能对电压放大级记忆线性化,且可采用有源负载技术,以提高电压增益。例如图1-7(a、b、f)所示,若要进一步改进电压放大级,其较有成效的途径是致力于改善其特性曲线的非线性。
功率输出级
众所周知,决定输出级时针的最基本因素就是工作类别。由于甲类工作状态不会产生交越失真和开关失真,因而成为理想的模式。然而,其产生的大信号失真仍未能小到可以忽略的程度。对甲乙类而言,如果输出功率超出甲类工作所能承受的电平,则总谐波失真肯定会增大。因为这时的偏置控制是超前的,其互导倍增效应(即位于甲类工作区,两管同事导通所导致的电压增益增大现象)对时针残留物产生影响而出现了许多高次谐波。这个事实似乎还鲜为人知,恐怕是由于在大多数放大器中这种互导倍增失真的电平相对都比较小,并被七台河失真所完全淹没了的缘故。对于甲乙类而言,通过对它与甲乙类失真残留物频谱分析可知,除不可避免的输出级失真外,所有的非线性都已有效地加以排除,且在奇次谐波幅度上,最佳乙类状态要比甲乙累低10Db。实际上,奇次谐波普遍认为是最令人讨厌的东西,因此正确的做法是不避免甲乙类工作状态。
由此看来,关于输出级工作状态的选择,似乎只能在甲镭和乙类二者中选取。但是,如果从效率、大信号失真、温升及其它失真等方面综合加以考虑的话,乙类的各项性能指标是压倒其它类别的,因此输出级选择乙类工作状态得到广泛应用。
输出级的类型
输出级的类型约有20余种,例如射极跟随器式输出级、互补反馈对管式输出级、准互补式输出级、三重式输出级、功率FET式输出级等,还有误差校正型输出级、电流倾注行输出级及布洛姆利(Blomley)型输出级等。现仅介绍几钟如下:
射极跟随器式输出级(达林顿结构)
图1-8是最常见的3种射极跟随器式输出级,他们是双重射极跟随器结构,其中第一个跟随器是第2个跟随器(输出管)的驱动器。这里所以不称为答林顿结构,因为达林顿结构暗含着它可以是包括了驱动管、输出管以及各种射极电阻的集成块。

图1-8 3种类型的射极跟随器输出级
射极跟随器式输出级的特点是输入是通过串联的两个发射结传递给输出端,且这一级末加局部负反馈。另一个特点是在扁压与射极电阻Re之间存在两个不同的发射结,所传输的电流不同,且结温也不同。
三种类型电路中,(a)为盛行的一种,其特征是把驱动管的射极电阻连接到输出电路上去。而(b)类型两驱动官所公有的射极电阻Rd不在接到输出电路上,可以在输出管正处于关断时让驱动管对其发射结加以反偏置。(c)类型是通过把两驱动管射极电阻分别接到侧供电电路上(而不是接到输出电路上)来维持驱动管工作于甲类状态的一种结构。其突出的特点是在对输出管基极进行反偏置这一点上,表现的与(b)类型同等良好,高频事会关端得更为干脆。
事实上,上述三种类型输出级的共同特点都是在输入端与负载之间串接了两个发射结。另一
个特点就是增益降落产生在大输出电压与重负载的场合。
互补反馈对管式输出级
互补反馈对管式输出级也称为西克对管(SzikLai-Pair)式输出级,见图1-9。其特点是,驱动管是按照有利于对输出电压与输入电压加以比较的需求来设置的,他可以给出更好的线性以及叫好的热稳定性。
由博里叶分析可知,互补反馈对管式输出级产生的大信号非线性比射极跟随器的要小,同时,交越区的宽度也窄的多,约为±0.3V。
准互补式输出级
图1-10(a)示出了标准型准互补电路,(b)为巴克森德尔(Baxandall)准互补电路。标准型准互补电路在交越区附近的对称性不佳,而对称性得到较大的改善的是采用跋克森徳尔二极管的巴克森徳尔互补电路。它常用语放大器的闭环中,在其它时针已大大地排除之后,它能够给出很好的性能。例如,当用于负反馈因数为34dB左右(30KHz)的放大器时,在100W条件下,失真可很容易做到0.0015%(1KHz)与0.15%(10kHz)。

图1-9 互补反馈对管式输出级 图1-10 准互补式输出级
三重式输出级
三重式输出级的电路结构,是在输出级的每一半电路部分使用3个晶体管二不是2只,它可以有7种变形之多。该电路形式运用得正确,可有以下两个好处:
a、对于大输出电压与电流所给出的线性较好;
b、由于能够让前驱动管来处理功率很小的信号,耳使其可一直保持很低的工作温度,从而使静态设定条件更加稳定。图1-11示出了产品设计中所常用的3种重式输出电路。

输出级的失真
输出级的时针可细分为大信号非现行失真、交越失真和开关(关断)失真3种。
大信号非线性时针
在考虑所有双极晶体管级的情况下,它们的大信号非线性失真(LSN)共同表现如下:
a、LSN随负载阻抗的减小而增大
在负载为8Ω的典型输出级中,其闭环LSN通常可忽略不计,但当负载阻抗为4Ω时,其相对较纯的三次谐波会在THD残留物中变得明显起来。
b、LSN随驱动管发射极活集电极电阻的减小而加重。
出现上述情况的原因是驱动管 摆幅变大,然而其好处是可见效关端失真,二者兼顾折衷的方法是取阻值为47~100Ω。
需要指出的是,LSN在总失真所占有的比重(负载为8Ω时)与交越失真和关断失真相比是很小的。这个论断在4Ω负载时是不成立的,更不要说是2Ω负载了。如果设计重点不是放在使关断失真最小化上,册互补反馈对管式输出级通常是最佳的选择。
c、大Ic时的增益跌落可又简单有效的前馈机制部分地加以抵消。
交越失真
交越时针之所以对乙类功放最为有害,是由于它会产生令人讨厌的高次谐波,而且其值会随信号电品的下降而增大。事实上,就一太驱动8Ω负载放大器而言,其综合线性是由交越失真来决定的,即使是在其输出级设计的很好,并且加的偏压也为最佳值时,也是如此。
图1-12(欠图)示出了失真加噪声(THD+N)随输出电平降低而增大的情形,但其变化比较缓慢。实际上,射随器式互补反馈对管式输出级都具有与图1-12相类似的曲线,不管偏置不足的程度有多大,总谐波失真在输出电压减半时将增加1.5倍。
图1-12 THD+N随输出电平变化曲线(欠图)
关于交越失真的情况,英国有关部门文献的报道如下:
实验证明,就大多数指标而言,互补反馈对管式输出级优于射极跟随器式输出级。有关实验结果于表1-1、1-2、1-3中,其中表1-2、1-3分别为互补反馈对管式输出级及射极跟随器输出级和互补反馈对管输出级的实验结果。表中Vb为倍增偏置发生器在驱动级基极两端建立的电压,工作于乙类放大状态时,Vb=Vq~3Vq,Vq为在两个发射极电阻Re两端产生的静态电压,通常Vq=5~50mV,依所选的电路结构而定。静态电流Iq为流过输出器件的电流,其中不包括驱动级稳定电流。

为了改善交越失真,记住以下条件结论是很重要的:
a、 静态电流本身无关紧要,而VQ却是至关重要的参量;
b、 一个能使VQ严格保持正确的热补偿方案,只需要知道驱动管和输出管的结温。令人遗憾的是,这些结温实际上是不能准确测得的,但至少我们可以知道目标是什么。
关断失真
关断失真取决于几个可变因素,尤其是输出器件的速度特性和输出拓扑。关键的因素是输出级能否使输出其间b、e结反向偏置,致使载流子吸出速度最大,以便使输出器件迅速截止。前述图1-8(b)射随器输出级电路是唯一能使输出b、e结反向偏置的普通电路。
第二个影响因素就是驱动级发射极或集电极的电阻值,该电阻愈小,可除去已存储电荷的速度就越快,应用这些准则可明显减小高频失真。
此外,图1-8(b)所示的射随器输出电路的共用驱动级电阻Rd上并联一个加速电容后,可以减小高频时的THD失真。比如,在40Hz时,可使THD减小1半,这说明输出器件截止要"纯净"得多。当然在300Hz~8KHz范围内也是会有同样的好处。
输出级的选择
对于双结型晶体管构成的输出级而言,最佳输出级的选择如下:
(1) 第二种射极跟随器式输出级
这种输出级在对付截止失真方面是最好的,但静态电流稳定性可能有问题。
(2) 互补反馈对管式输出级
这种输出级具有良好的静态电流稳定性和很小的大信号非线性,但最大的特点是如果不另加高压电源,就不可能通过输出基极反偏置来时间快速截止。
(3) 巴克森徳尔准互补式输出
这种输出级在现行方面与射极跟随器输出级差不多,但具有节约输出器件成本的优点。然而其静态电流稳定性却不如互补反馈对管式输出级。
放大器的电源
这里简单的举几例常用电源。
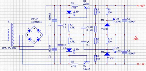
采用TL431的稳压电源
图1-13是用与集成运放的电源实例,该电路可输出约0.3A的电流,是一个性能很好的并联稳压电源,各晶体三极管要加足够大的散热器。

图1-13 采用TL431的稳压电源
并联稳压电源的原理是由限流电路提供一比负载电流更大的电流,其一部分供给负载,多余的全部由调整管对地"短路"泄放掉,一保持输出电压的恒定。而串联电源电路则是负载需要多少电流,电压调整管则"放过"多少电流,一保持输出电压恒定。并联型稳压电路与串联型稳压电路的区别只在于电压调整管于电源的连接方式。它们同样是起着稳压作用,但电源内阻的区别带来音质的区别。两种电路在相同的输入电压、相同的负载时,串联型稳压电路的内阻比并联型的要大的多。比如,负载Rf所需电压U1=30V,电流If=50Ma,稳压电路输入电压U0=40V,那么在相同条件下,并联型稳压电路的内阻只是串联型的33%。而电源内阻低则意味着电源有交稿的能量传输速率,使负载所需需瞬间大电流得到及时供给,使放大器接下来度于力度得到相当的改善和提高。并联型稳压电路有功耗大的特点,不过这对于所需电流叫嚣的前级是不成问题的,即使对于电流较大的后级,为了改善音质也往往采用此种稳压电路。
采用场效应管的稳压电源
场效应管是电压驱动类型的器件,有许多优良的特性,例如负温度系数、抗二次击穿频率特性好、低噪声等。用于电源调整管可取得极好的性能,尤其用与高压电源,不必再去寻找高Β的高反压双结晶体三极管了。
图1-14示出了一再改进的使用电路,恒流电路采用耐压较高的低噪声三极管。

相关参考电路:







转载于:https://www.cnblogs.com/BruceLone/p/4900498.html
最后
以上就是愉快水池最近收集整理的关于放大器内部结构原理图解 功率放大器的结构 的全部内容,更多相关放大器内部结构原理图解内容请搜索靠谱客的其他文章。
发表评论 取消回复