电赛知识点总结13:锁定放大器
- 锁定放大器
- 1 基本原理
- 1.1 基本思想
- 1.2 双相位法
- 1.3 方波参考信号
- 1.4 工作模式
- 2 设计
- 2.1 常用芯片
- 2.1.1 AD630
- 2.1.2 ADA2200
- 2.2 2012年A题
- 2.2.1 信号的产生
- 2.2.2信号的检测
锁定放大器
作用:提取广谱噪声中特定频率的信号。
1 基本原理
1.1 基本思想
基本思想如下图所示,使用一个与被测信号同频、同相位的信号与被测信号相乘,再使用低通滤波器只保留直流项,即可测量得到被测信号的幅度。

1.2 双相位法
目的:为了解决保持参考信号与待测信号同相位很困难这一问题
方法:制作两个参考信号,同频且存在90°的相移,分别与待测信号相乘后的结果如下图所示:

得到的两个直流量平方相加再开根号,消去相位的影响,可以很容易的求出被测量的幅值:
U
O
=
U
O
A
2
+
U
O
B
2
=
0.5
A
m
1
A
m
2
sin
2
(
φ
1
A
−
φ
2
)
+
cos
2
(
φ
1
A
−
φ
2
)
=
0.5
A
m
1
A
m
2
U_{O}=sqrt{U_{O A}^{2}+U_{O B}^{2}}=0.5 A_{m 1} A_{m 2} sqrt{sin ^{2}left(varphi_{1 A}-varphi_{2}right)+cos ^{2}left(varphi_{1 A}-varphi_{2}right)}=0.5 A_{m 1} A_{m 2}
UO=UOA2+UOB2=0.5Am1Am2sin2(φ1A−φ2)+cos2(φ1A−φ2)=0.5Am1Am2
被测信号相位也可以通过分析两个直流量的大小得到:
φ
1
A
−
φ
2
=
tan
−
1
U
O
B
U
O
A
varphi_{1 A}-varphi_{2}=tan ^{-1} frac{U_{O B}}{U_{O A}}
φ1A−φ2=tan−1UOAUOB
1.3 方波参考信号
目的:避免使用减法器,控制更加方便
使用同频方波作为参考信号,分析输出的直流量同样也可以发现其大小可以通过方波的相位、幅值以及被测信号的幅值测量出来。比如:

相乘后产生的波形通过低通滤波器后的直流量的大小可以通过积分计算得到:
U
O
=
1
π
∫
φ
1
φ
1
+
π
A
m
1
×
A
m
2
sin
ω
t
d
ω
t
≈
0.6366
A
m
1
×
A
m
2
cos
φ
1
U_{O}=frac{1}{pi} int_{varphi_{1}}^{varphi_{1}+pi} A_{m 1} times A_{m 2} sin omega t d omega tapprox 0.6366 A_{m 1} times A_{m 2} cos varphi_{1}
UO=π1∫φ1φ1+πAm1×Am2sinωtdωt≈0.6366Am1×Am2cosφ1
方波信号与被测信号相乘可以通过模拟开关与反相器来实现,结构图如下图:

而方波可以通过数字电路产生。
1.4 工作模式
由于保持参考信号与待测信号同频是有困难的,因此 实际使用时,锁定放大器的工作模式如下图所示:

方波模拟信号一方面控制模拟开关的同时,另一方面转换后输入到待测网络中,这样就保证了待测信号与参考信号频率相同,继而准确的测定待测网络中的一些参数。
2 设计
2.1 常用芯片
2.1.1 AD630

比较器高电平期间,电路2倍放大;低电平期间-2倍放大。A点输入400Hz的正弦信号,衰减、加入噪声得到B点的被测信号,同时与调制波进行比较得到控制信号。电路没有使用双相位法,这是因为A到B全部由电阻组成,不会由相位移动。
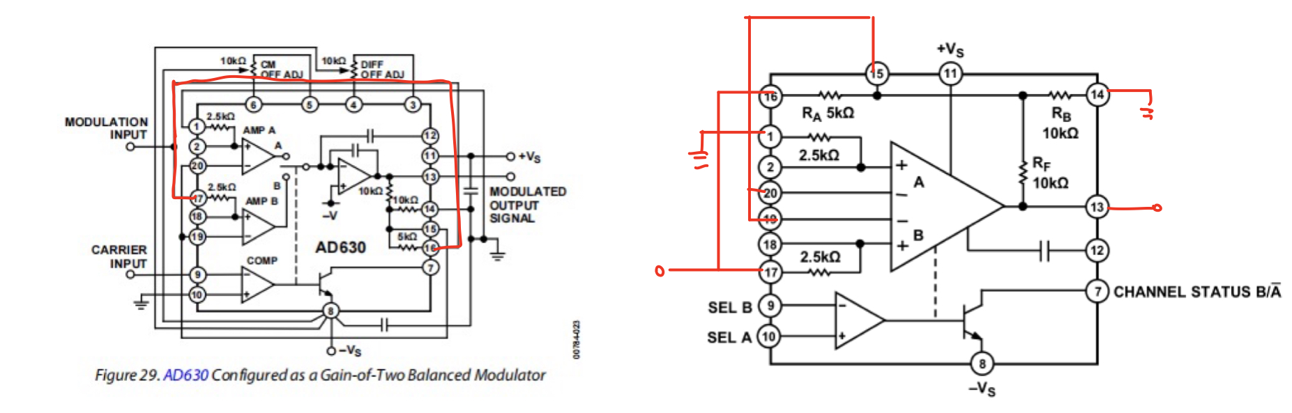
为了更好的研究、理解AD630这块芯片,下面对其进行具体分析。AD630这块芯片实现的功能是调制与解调,其内部结构如下图所示。其实下面两张图展示的更清楚:

上面的两张图同时也是调制模式所接的电路,调制的信号会被2倍放大。底下的比较器外接方波载波,其作用在于切换开关的状态。当下半部分的电路被导通的时候,等效的电路为:

运用虚短虚断可以很快分析出此时电路实现的是2倍增益。当方波翻转,使用上面的运放的时候,此时等效电路为:

)同样的,运用虚短虚断可以很快的分析出,此时电路实现的是-2倍增益。因此,随着方波的不断翻转,输出也会不断翻转。最终电路以及输出的结果如下图:

这样就实现了调制的功能。仿真过程中记得把方波信号的占空比改为100%,不然会报错。
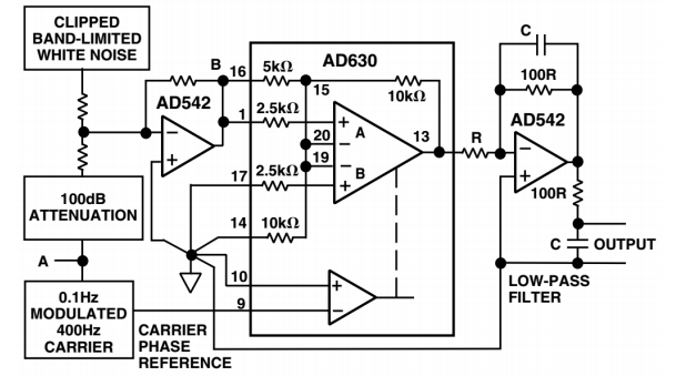
在锁定放大器中,实际上使用到的是AD630的解调功能。数据手册中给出的一个典型的应用如下图所示:

这个电路的结构是这样的,一个干净的1V的信号一方面输入到比较器的一端,另一方面通过电阻,给信号上带上了噪声,同时通过衰减器进入到AD630的输入端,待AD630从噪声中提取出信号。如果再关注一下AD630的内部的话,可以得到解调模式下电路是如何工作的。

上图为解调模式下的连接示意图。连接上有两点微小的差别。第一,就是12与13口连在了一起。这个倒是无足轻重,就是接上了补偿电容,提高了压摆率。主要的区别就是将原始信号(而非方波、或者是加了噪声的信号)输入到了比较器。其它的部分是一致的,当比较器A工作时,放大倍数为-2倍;当比较器B工作时,放大倍数为2倍。由于输入到比较器的信号和输入到放大器的信号的需要提取的部分频率和相位是一致的,这样子的结构可以保证需要提取的正弦信号保持在正值,就像乘上了一个相位、频率相同的方波一样。测量得到滤波后的直流分量的值后,可以通过之前得到的公式反解出待提取信号的幅值。
下图展示了所搭建的电路以及最终的结果,这里输入放大器和比较器的信号都是同样的正弦波,并没有加入噪声信号,因为这只是单纯的演示一下解调的功能并验证。

输出的直流分量为252mV:
前文中提到,直流分量的计算公式为:
U
O
≈
0.6366
A
m
1
×
A
m
2
cos
φ
1
U_{O}approx 0.6366 A_{m 1} times A_{m 2} cos varphi_{1}
UO≈0.6366Am1×Am2cosφ1
这里的
A
m
1
A_{m1}
Am1为2,
c
o
s
φ
1
cosvarphi _1
cosφ1为1,则可以反解出:
A
m
2
=
0.252
÷
0.636
÷
2
=
0.198
V
A_{m 2} =0.252div 0.636div 2=0.198V
Am2=0.252÷0.636÷2=0.198V
实际输入的信号为0.2V,这说明用这个方法测量的结果是准确的。

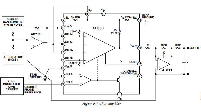
数据手册中给出了一个使用AD630搭建锁定放大器的参考示意图,基本的原理仍然是与之前的解调模式是一致的,只不过的端口发生了变化而已。下面要做的只是确定一下这个电路的增益,从而准确的推导出待测信号的幅值。

画出实际的电路图以后,可以发现,其实与之前的解调模式的电路是一样的,放大倍数在2倍到-2倍两个值之间切换。
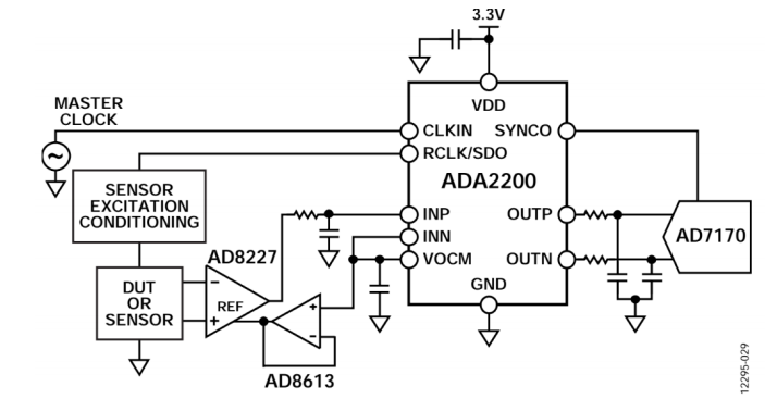
2.1.2 ADA2200

特点:内部具有可编程滤波器,所有滤波器由时钟控制。ADA2200组成的锁定放大器如上图所示:核心时钟来自外部,64分频后从RCLK端提供参考信号,加载到待测传感器上。SEC为可选可不选的方波/正弦波转换器。传感器的输出经AD8227仪表放大后进入ADA2200,输出经外部低通滤波器进入ADC(AD7170)。
2.2 2012年A题
题目:设计并制作一套微弱信号检测装置,用以检测在强噪声背景下已知频率的微弱正弦波信号的幅度值,并数字显示出该幅度值。

基本要求:
- 噪声源输出VN的均方根电压值固定为1V±0.1V;加法器的输出VC =VS+VN,带宽大于1MHz;纯电阻分压网络的衰减系数不低于100。
- 微弱信号检测电路的输入阻抗Ri≥1 M。
- 当输入正弦波信号VS 的频率为1 kHz、幅度峰峰值在200mV ~ 2V范围内时,检测并显示正弦波信号的幅度值,要求误差不超过5%。
拓展要求:
- 当输入正弦波信号VS 的幅度峰峰值在20mV ~ 2V范围内时, 检测并显示正弦波信号的幅度值,要求误差不超过5%。
- 扩展被测信号VS的频率范围,当信号的频率在500Hz ~ 2kHz范围内,检测并显示正弦波信号的幅度值,要求误差不超过5%。
- 进一步提高检测精度,使检测误差不超过2%。
- 其它(例如,进一步降低VS 的幅度等)。
2.2.1 信号的产生
噪声源:
Multisim中的噪声源器件为:

产生的噪声电压的有效值为:
V
r
m
s
=
N
o
i
s
e
F
a
c
o
t
r
×
4
k
T
R
B
V_{rms}= Noise Facotrtimes sqrt{4kTRB}
Vrms=NoiseFacotr×4kTRB
这里的k为玻尔兹曼常数,值为
1.38
×
1
0
−
23
1.38times 10^{-23}
1.38×10−23,T为开氏温标,根据题目要求要产生1V有效值的噪声,电阻阻值可以设置为
6
×
1
0
13
6times 10^{13}
6×1013,结果如下图所示,可以看出,这样设置是满足要求的。

加法器:
使用一个加法器把噪声与待测信号加起来。为了保证不影响测量且满足题目要求,应保证选择的运算放大器具有较低的偏置电压,同时由足够宽的带宽。经过考虑,选择ADA4898-1构成加法器,由于输出为两者直接相加,因此可以使用一个反相加法器,电阻均为1KΩ。搭建的电路如下图:

仿真的结果如图:

注意一下,仿真的时候有可能报错,这好像是multisim里设置的误差容许度的原因?总之点击下自动修复,修复完成后就可以成功仿真了。

注意:这里只是提供了产生噪声的一个方法,但实际上,这个方法会导致仿真经常报错,因此后面我就没有继续用这种方法产生噪声了!
因为只是一个验证性质的,所以噪声就通过不同信号的叠加模拟出来,这里选取了不同幅值与频率的信号,使用加法器进行叠加,输出波形与电路图如下:

这样子的信号固然与实际的噪声信号不一致,但是可以用来验证锁定放大器是否有效。
纯电阻分压网络:
电阻选取的时候不能太大也不能太小,因此可以使用9.9K和100的电阻实现一个100倍的衰减。
2.2.2信号的检测
宽带通滤波器:
为了消除频率过高或者过低的噪声,在噪声信号后加上一个带通滤波器。输入信号频率在500Hz ~ 2kHz,想在噪声信号和正弦波信号进入AD630之前进行部分滤除。可以将带通滤波器上限截止频率定为10KHz,下限截止频率为200Hz,选巴特沃斯型Q=0.707,两个SK型四元件的低通滤波器和高通滤波器串联。
先设计低通滤波器:由于是巴特沃斯型,所以有:
f
o
=
f
c
=
10000
K
H
z
f_{o}=f_{c}=10000 mathrm{KHz}
fo=fc=10000KHz,根据下表可以选择滤波器的容值:

故选择电容C1为2nF,电容C2由约束条件
C
2
≤
1
4
Q
2
C
1
C_{2} leq frac{1}{4 Q^{2}} C_{1}
C2≤4Q21C1,可得C2<1.0003nF,选择C2为1nF。电阻的选择直接使用书上的公式即可:
R
1
=
1
Q
+
1
Q
2
−
4
C
2
C
1
4
π
f
0
C
2
=
11.451
K
Ω
R_{1}=frac{frac{1}{Q}+sqrt{frac{1}{Q^{2}}-4 frac{C_{2}}{C_{1}}}}{4 pi f_{0} C_{2}}=11.451KOmega
R1=4πf0C2Q1+Q21−4C1C2=11.451KΩ
R
2
=
1
Q
−
1
Q
2
−
4
C
2
C
1
4
π
f
0
C
2
=
11.06
K
Ω
R_{2}=frac{frac{1}{Q}-sqrt{frac{1}{Q^{2}}-4 frac{C_{2}}{C_{1}}}}{4 pi f_{0} C_{2}}=11.06KOmega
R2=4πf0C2Q1−Q21−4C1C2=11.06KΩ
电路图及仿真结果如下:


这与我们推导出的结果是一致的。
然后设计高通滤波器:同样的,由于是巴特沃斯型,所以有:
f
o
=
f
c
=
200
H
z
f_{o}=f_{c}=200 mathrm{~Hz}
fo=fc=200 Hz,再根据表格选择电容:

故有:C1=C2=100nF
用公式也可以求解出:
R
1
=
1
4
π
f
0
C
Q
=
5.6278
K
Ω
R_{1}=frac{1}{4 pi f_{0} C Q}=5.6278KOmega
R1=4πf0CQ1=5.6278KΩ
R
2
=
4
Q
2
1
4
π
f
0
C
Q
=
Q
π
f
0
C
=
11.252
K
Ω
R_{2}=4 Q^{2} frac{1}{4 pi f_{0} C Q}=frac{Q}{pi f_{0} C}=11.252KOmega
R2=4Q24πf0CQ1=πf0CQ=11.252KΩ
电路及仿真结果如下:


滤波器中的运放应该满足:
G
B
W
>
100
×
A
m
×
f
c
×
Q
max
=
1
M
H
z
mathrm{GBW}>100 times A_{m} times f_{c} times Q_{max }=1MHz
GBW>100×Am×fc×Qmax=1MHz
因此选择OPA2227(GBW为8MHz)作为运放。低通与高通串联之后的电路和频率特性如下图:


下图是加入噪声的信号经过滤波之后的波形:

信号放大器
由于题目要求的1v作用的信号衰减100倍之后大小在10mV左右,这样小的信号容易受到直流偏置的影响,造成很大的误差,而且AD630也不接受特别小的小信号;此外,我还注意到,如果输入信号很小的话,AD630的滤波后的直流输出很久之后才达到稳定值(这有可能是由于电容引起的)。因此,信号滤波之前还要加上一个放大器。为什么不是之后呢?因为题目中有对于输入阻抗的要求,这通过放大器是比较容易实现的。
放大器的增益为100倍,为了保证带宽以及直流性能,所以使用了两级放大,各放大10倍。接成同相比例放大是为了保证输入阻抗足够大。最终用ADA4528-1搭成如下的电路:


输入阻抗为
1.45
M
Ω
1.45MOmega
1.45MΩ

最终:输入到AD630的信号被放大到100倍。
最后
以上就是小巧羽毛最近收集整理的关于电赛知识点总结13:锁定放大器锁定放大器的全部内容,更多相关电赛知识点总结13内容请搜索靠谱客的其他文章。
发表评论 取消回复