对于序列信号0010111, 选择三位: 001->010->101->011->111->110->100->001->...... 无重复状态, 则选择该设计方案进行设计.
根据上面状态的序列, 绘制状态顺序表(并根据Q0的变化加入D0列).
| 状态顺序表 | ||||
| CLK顺序 | Q2 | Q1 | Q0 | D0 |
| 0 | 0 | 0 | 1 | 0 |
| 1 | 0 | 1 | 0 | 1 |
| 2 | 1 | 0 | 1 | 1 |
| 3 | 0 | 1 | 1 | 1 |
| 4 | 1 | 1 | 1 | 0 |
| 5 | 1 | 1 | 0 | 0 |
| 6 | 1 | 0 | 0 | 1 |
| 7 | 0 | 0 | 1 | 0 |
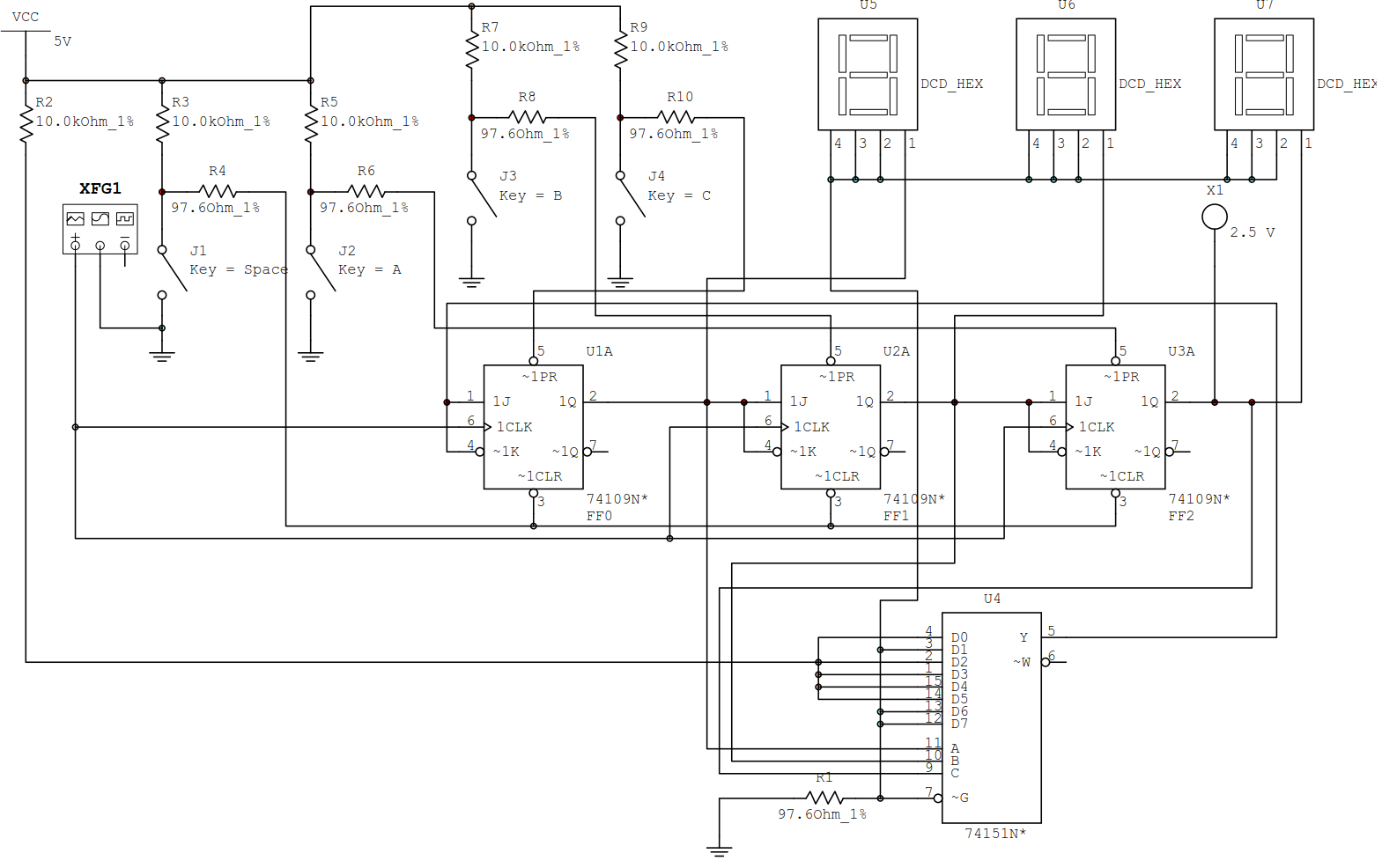
根据D0相对于Q2Q1Q0的取值, 再考虑电路的自启动功能(000的次态为001), 应向下图示对74151连线.

根据上面的分析, 绘制电路的原理图.

最后
以上就是淡淡树叶最近收集整理的关于以同步右移移位寄存器为基础, 设计0010111序列信号发生器的全部内容,更多相关以同步右移移位寄存器为基础,内容请搜索靠谱客的其他文章。
本图文内容来源于网友提供,作为学习参考使用,或来自网络收集整理,版权属于原作者所有。
发表评论 取消回复