1、Verilog描述具有有异步清0、异步置1的D触发器
//同步复位、置位D触发器模块描述
module D_synctrigger(clk,rst,set,D,Q);
input clk,rst,set,D;
output Q;
reg Q;//寄存器定义
always @(posedge clk)
begin
if(rst) //同步清0,高有效
begin
Q <= 1'b0;
end
else if(set) //同步置1,高有效
begin
Q <= 1'b1;
end
else
begin
Q <= D;
end
end
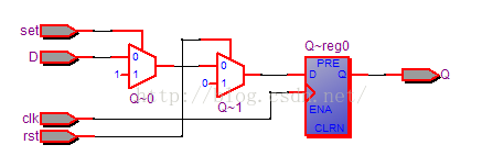
endmodule使用Quartus II 11.0综合布线之后的RTL视图如下:


2、Testbench描述
//同步复位、置位D触发器Testbench描述
`timescale 1ns/1ns
module D_synctrigger_tb;
reg clk,rst,set,D;
wire Q;
D_synctrigger u1(.clk(clk),.rst(rst),.set(set),.D(D),.Q(Q));
initial
begin
clk = 0;
rst = 0;
set = 0;
forever
begin
#60 D <= 1;
#22 D <= 0;
#2 D <= 1;
#2 D <= 0;
#16 D <= 0;
end
end
always #940 rst <= ~rst;
always #360 set <= ~set;
always #20 clk <= ~clk;
endmodule
modelsim仿真Testbench波形
最后
以上就是耍酷冰棍最近收集整理的关于带有同步清0、同步置1的D触发器模块描述及其Testbench测试的全部内容,更多相关带有同步清0、同步置1内容请搜索靠谱客的其他文章。
本图文内容来源于网友提供,作为学习参考使用,或来自网络收集整理,版权属于原作者所有。
发表评论 取消回复