设计一个4位二进制(十六进制)同步递增计数器,要求具有同步置数、异步清零功能。
相关知识
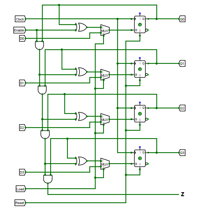
计数是一种最简单的基本运算。计数器就是实现这种运算的逻辑电路,计数器在数字系统中主要是对脉冲的个数进行计数,以实现测量、计数和控制的功能,同时兼有分频功能。计数器在数字系统中应用广泛,如在电子计算机的控制器中对指令地址进行计数,以便顺序取出下一条指令,等等。具有并行加载功能的计数器原理如下图所示。



最后
以上就是阳光故事最近收集整理的关于4位递增计数器的设计的全部内容,更多相关4位递增计数器内容请搜索靠谱客的其他文章。
本图文内容来源于网友提供,作为学习参考使用,或来自网络收集整理,版权属于原作者所有。
发表评论 取消回复