数字逻辑仿真实验3
一、实验目的
- 熟悉EDA软件 Proteus Design Suite 8.6 的基础功能与使用
- 能够利用仿真软件完成数字电路设计与正确性验证
- 学习多级芯片设计方法
二、实验准备
- 安装Proteus软件
- 学习教材6.3.2节计数器
三、实验内容
- 学习教材300页上的例题6.3.3、例题6.3.4。
- 使用3片74LS160接成计数器,该计数器的进制在120到150之间自行选择。
- 设计电路并使用仿真软件验证。
首先需要我们知道怎么用三片160接成129进制的计数器,可以现在本子上先画出来,再用proteus仿真。(可以参考教材:数字电子技术基础第六版,高等教育出版社的第300页的例6.3.4)
简单说一下要点。
有两种方法,异步(RD)清零和同步(LD)清零,如果使用同步清零,则从0到m-1为一个周期(m为要接成的进制数),如果是异步清零,则从0到m为一个周期。
废话不多说,上例子。
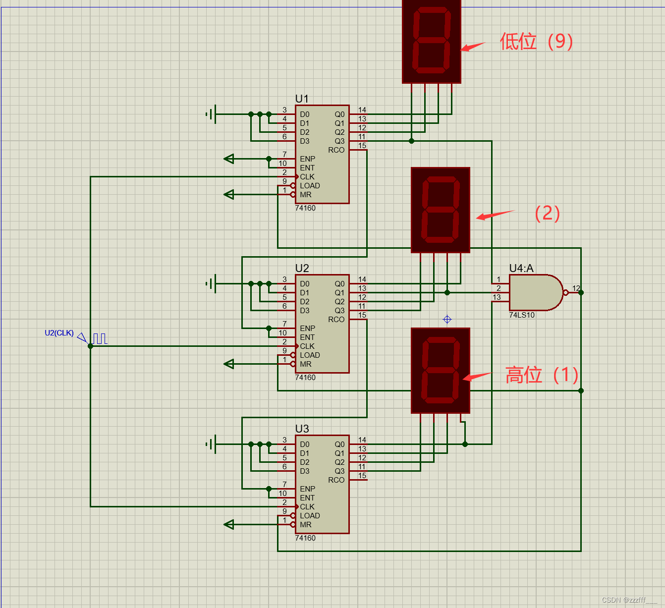
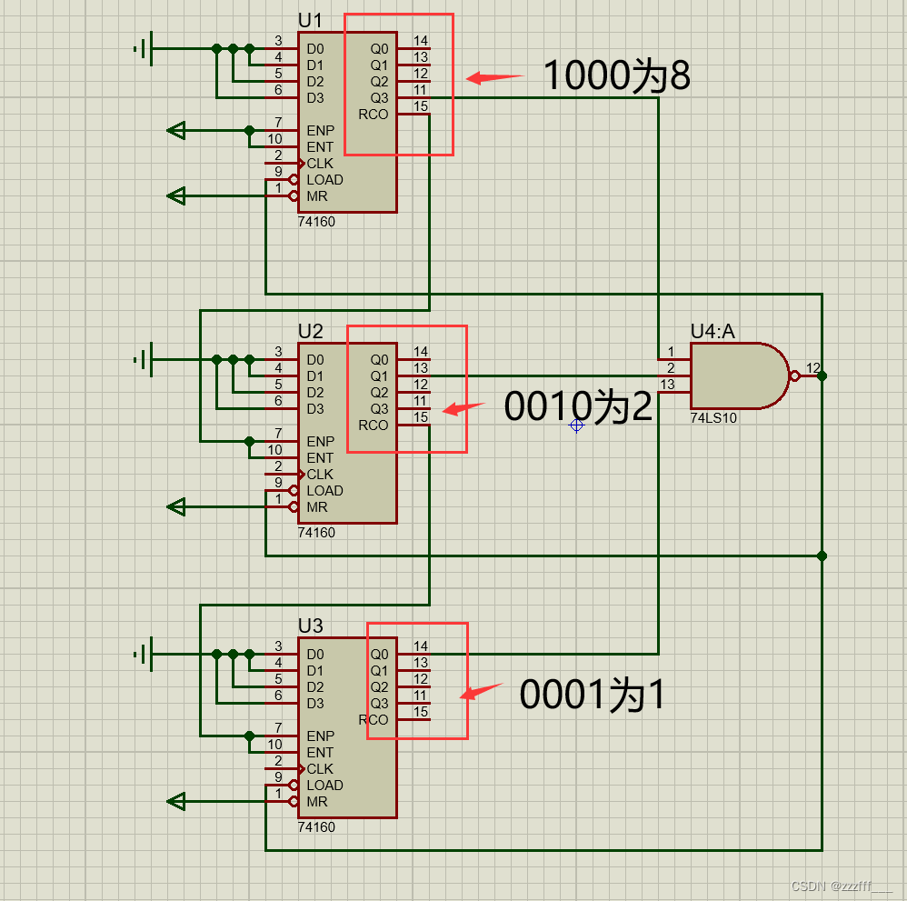
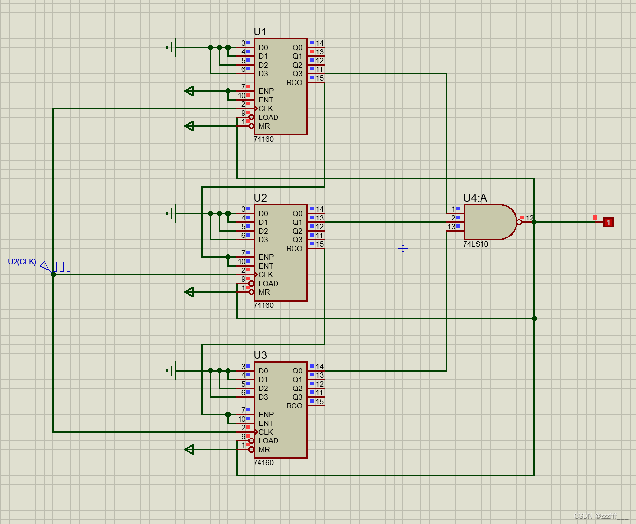
以LD清零为例,U1为低位,用来记录个位数,U2用来记录十位数,U3为高位,用来记录百位数。

开始操作
1.新建一个项目工程,搜索需要用到的芯片,搜索到了就双击加入。

2.放元器件,这里用74LS160和74160都可以,不影响。

2.接地。


3.置高电平。


我们用的是同步清零LD,所以MR要置高电平。
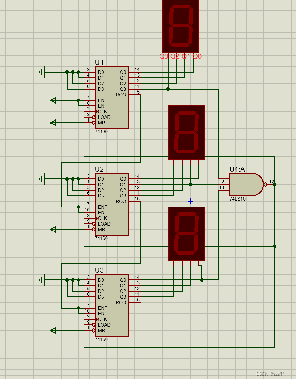
4.连线。这里的读数顺序是(Q3 Q2 Q1 Q0),要接成什么数就对应二进制的什么数,注意最低位接成了1000,是8,这是因为我们使用同步清零(0到m-1为一个周期),所以只接到8(也就是128)。

5.加入数码管,方便看数字。

6.加入CLK时钟信号。

7.连接完成,开始仿真。

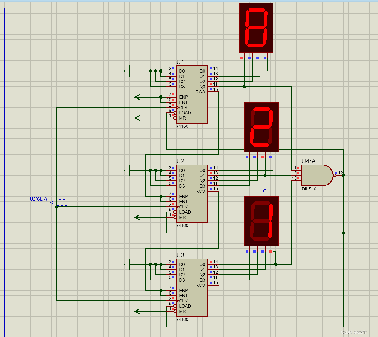
计数器计到128时,清零,0的下一次变为1又开始下一次循环。
至此,129进制的计数器制作完成。
其实,不用数码管也可以,74LS10芯片接一个输出, 然后直接开始仿真。

那怎么证明它是129进制的计数器呢?
当开始仿真时,输出为1,这时候你需要用眼睛细细观察CLK的每一次变化,红色为高电平,蓝色为低电平,当CLK的输入从蓝变红时记为一次,然后就在心里一直数,数到128时,输出从1变为0,然后再变为1,开始下一次周期。
这个方法有点费眼睛,需要细心和耐心。你就认真地去数吧哈哈哈哈哈哈!!(狗头)
最后
以上就是风趣玉米最近收集整理的关于Proteus——用3片74160接成一个129进制的计数器的全部内容,更多相关Proteus——用3片74160接成一个129进制内容请搜索靠谱客的其他文章。
发表评论 取消回复