我是靠谱客的博主 明亮香烟,这篇文章主要介绍【数字逻辑基础】三人表决电路及四舍五入判别电路实验实验内容实验报告1实验报告2,现在分享给大家,希望可以做个参考。

实验内容

❑ 了解元件工具箱中常用的器件的调用、参数选择。

❑ 调用各类仿真仪表,掌握各类仿真仪表控制面板的功能。

❑ 完成四舍五入判别电路(其输入为8421BCD码,要求当输大于或等于5时,判别电路输出为1,反之为0。只能用与非门实现)。

❑ 设计一个表决电路,当控制端M=0时,输入端A、B、C一致同意时,输出F为1,否则输出为0;当控制端M=1时,输入端A、B、C多数同意时,输出F为1,否则输出为0。要求用3线—8线译码器74LS138和必要的门电路实现。

实验报告1

    • 实验名称

三人表决电路

    • 实验目的

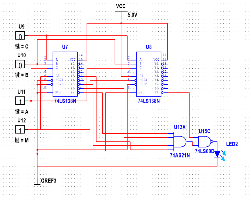
用3线—8线译码器74LS138和必要的门电路实现:当控制端M=0时,输入端A、B、 C一致同意时,输出F为1,否则输出为0;当控制端 M=1时,输入端A、B、C多数同意时,输出F为1,否则输出为0。

    • 实验电路

4.实验软件与环境

ASUS VivoBook + NI Multisim 14.0 + Windows10.

5.实验内容与步骤

①写出真值表

M

A

B

C

F

0

0

0

0

0

0

0

0

1

0

0

0

1

0

0

0

0

1

1

0

0

1

0

0

0

0

1

0

1

0

0

1

1

0

0

0

1

1

1

1

1

0

0

0

0

1

0

0

1

0

1

0

1

0

0

1

0

1

1

1

1

1

0

0

0

1

1

0

1

1

1

1

1

0

1

1

1

1

1

1

②根据真值表,利用卡诺图进行化简

MABC

00

01

11

10

00

0

0

0

0

01

0

0

1

0

11

0

1

1

1

10

0

0

1

0

③根据卡诺图化简结果得到表达式

表达式为:F = M’ABC + MA’BC + MAB’C + MABC’ + MABC

= ABC + MAC + MAB + MBC

=∑m(7,11,13,14,15)

④根据表达式进行仿真

根据原理,我们选择利用74LS138的自扩展实现4线-16线译码器。通过将四个输入A、B、C、M分别接到高位和低位的输入端口,可以在该译码器的输出端得到F0’- F15’的输出,将对应输出结果作为与非门的输入端连接即可。输出端接蓝色LED灯判定结果,若结果为1,则LED灯亮,否则LED灯不亮。

6.实验结果

当控制端M=0时,输入端A、B、 C均为1时,LED灯亮,否则LED灯不亮;当控制端 M=1时,输入端ABC=110或101或011或111时,LED灯亮,否则LED灯不亮,符合预期实验结果。

7. 实验收获、体会与建议

在本次实验过程中,我对各类仿真仪表的调用有了更加深入的认识。在仿真过程中,我一度为“如何获得五输入的与非门”而发愁。后来,通过一个四输入与门和一个二输入与非门我成功解决了该问题,这给予我许多学习的信心。总之,这同样是一次让我收获颇丰的仿真实验经历。

实验报告2

    • 实验名称

四舍五入判别电路

    • 实验目的

在输入为8421BCD的条件下,用与非门实现:当输入大于或等于5时,判别电路输出为1,反之为0。

    • 实验电路

4.实验软件与环境

NI Multisim 14.0 + Windows10.

5.实验内容与步骤

①写出真值表

A

B

C

D

F

0

0

0

0

0

0

0

0

1

0

0

0

1

0

0

0

0

1

1

0

0

1

0

0

0

0

1

0

1

1

0

1

1

0

1

0

1

1

1

1

1

0

0

0

1

1

0

0

1

1

1

0

1

0

1

1

0

1

1

1

1

1

0

0

1

1

1

0

1

1

1

1

1

0

1

1

1

1

1

1

②根据真值表,利用卡诺图进行化简

ABCD

00

01

11

10

00

0

0

0

0

01

0

1

1

1

11

1

1

1

1

10

1

1

1

1

③根据卡诺图化简结果得到表达式

表达式为:F = A + BD +BC = (A’ + (BD)’ + (BC)’)’

④根据表达式进行仿真

由于输入为四位的8421BCD码,我们选择四个输入源分别为A、B、C、D。通过三个二输入与非门接收输入,并将各输出接至一个四输入与非门的三个输入端,另一端接高电平,输出端接蓝色LED灯判定结果,若结果为1,则LED灯亮,否则LED灯不亮。

6.实验结果

当输入为0000、0001、0010、0011、0100时,LED灯不亮;其余情况下,LED灯亮,符合预期实验结果。

7. 实验收获、体会与建议

在本次实验过程中,我初步了解到Multisim的使用,并对相关器件的调用及参数选择有了更深入的认识。在仿真过程中,我误识元件“三输入与非门”,导致实验前期无法获得理想结果。在同学的帮助下,我学会深入了解各器件的引脚图以明确元件原理,这对我的学习有着巨大的启发作用。总之,这是一次让我收获颇丰的仿真实验经历。

实验源码:https://github.com/YourHealer/Digital-Logic-Experiment-of-three-person-voting-circuit-and-rounding-discrimination-circuit.git

最后

以上就是明亮香烟最近收集整理的关于【数字逻辑基础】三人表决电路及四舍五入判别电路实验实验内容实验报告1实验报告2的全部内容,更多相关【数字逻辑基础】三人表决电路及四舍五入判别电路实验实验内容实验报告1实验报告2内容请搜索靠谱客的其他文章。

本图文内容来源于网友提供,作为学习参考使用,或来自网络收集整理,版权属于原作者所有。
点赞(402)

评论列表共有 0 条评论

立即
投稿
返回
顶部