一、前言
综述:
本设计是基于74LS系列芯片设计的主次干道红绿灯设计。随着生活水平的提高,家庭汽车拥有量越来越多,城市交通堵塞问题越来越严重,解决城市的交通拥挤问题越来越紧迫。交通灯在这个交通环境中起着一个重要的角色,是交通管理部门管理交通的重要工具。十字路口的红绿灯指挥着行人和各种车辆的安全运行。智能的交通灯能有效地缓解城市的交通压力,减少交通事故;为人民节省大量出行时间,创造出更多的社会价值。 本文运用数字电路理论知识自行设计一个较为完整的小型数字系统。通过系统设计、Multisim软件仿真、电路安排与调试,在此次设计中学会初步掌握工程设计的具体步骤和方法,提高分析问题和解决问题的能力,以及提高实际应用水平。
二、实验设计方案
1、时钟产生电路
本次设计采用NE555芯片进行信号的产生。本次设计的时钟频率固定,为1HZ。 OUT脚输出时钟信号。经过测试,若采用下图所示元件数值,电容采用电解电容效果最好,使用贴片电容频率容易变快。
仿真图如下所示:

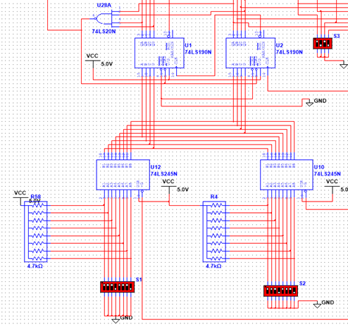
2、数码管显示电路
主次干道各有两位数字显示的数码管,用于显示红绿灯时间。时间显示为倒计时模式。所用的计数芯片为74LS190,一个控制个位,另一个控制十位。数码管为共阳极类型。数码管驱动芯片为74LS47D。对于190芯片的置数,采用拨码开管的形式,开关接通时为0,断开时为1。
74LS190:

ABCD为置入的数,当LOAD为电平时置入,十位的芯片CLK脚接到个位的RCO脚,个位为变为9时产生高电平触发信号,实现个位减到0,十位减1。

图中74LS245芯片是为了红绿灯交换。
数码管:

在仿真时采用0.3k电阻,实际上采用1k电阻。

主次干道的4个数码管采用两片190计时。本次采用的是共阳极数码管。
74LS47D:

3、4、5脚均接高电平,OAOG接数码管,AD输入信号。
3、红绿黄灯控制逻辑电路
红绿黄灯均采用贴片LED,主次干道各有R、G、Y三个LED灯。实现的功能为:主干道红灯亮时,次干道绿灯亮完后黄灯亮;次干道红灯亮时,主干道绿灯亮完后黄灯亮。
下面的真值表中RGY表示主干道的灯;rgy表示次干道的灯。Q1、Q2、Q3表示控制灯的输入信号。
主干道真值表如下:
Q1 Q2 Q3 Y G R
0 0 0 0 1 0
0 0 1 0 1 0
0 1 0 1 0 0
0 1 1 0 1 0
1 0 0 0 0 1
1 0 1 0 0 1
1 1 0 0 0 1
1 1 1 0 0 1
算得:
① R= Q1
② G= Q1’Q2’+Q1’Q3
③ Y= Q1’Q2Q3’
用门电路设计如下所示:
次干道真值表如下:
Q1 Q2 Q3 y g r
0 0 0 0 0 1
0 0 1 0 0 1
0 1 0 0 0 1
0 1 1 0 0 1
1 0 0 0 1 0
1 0 1 0 1 0
1 1 0 1 0 0
1 1 1 0 1 0
算得:
r=Q1’
g=Q1(Q3+Q2’)
y=Q1Q2Q3’
用门电路设计如下所示:


4、Q1设计电路
采用74LS163来产生Q1。74LS163可以产生0、1的循环,当为1时
主干道亮红灯,当为0时,次干道亮红灯,信号输出端QA即为Q1
,当数码管由99变为其他数字时,给163的时钟端一个高电平触发
信号。例如,主干道红灯亮完后,数码管在一瞬间变为99,再变为其
他数字,这时163由1变为0,次干道亮红灯。
74LS163:


LOAD置数端连接到QA‘端可以产生使QA输出01循环。输出的01
循环用来控制使能那个245芯片,形成红绿灯切换。

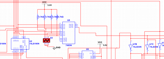
5、Q2设计电路
Q2为74LS85芯片的OALTB输出信号端。当Q2为1时表示此时显
示的个位数码管时间小于某一个数,是黄灯亮的一个条件。为了实
现黄灯时间可调,加入了拨码开关。
74LS85:

当A0A1A2A3四位二进制数小于B0B1B2B3组成的四位数时,OALTB
输出1,否则输出0。
电路如下所示:

6、Q3设计电路
Q3为十位190芯片的RCO’。当190四个输出为0时,Q3为0,当
190四个输出不为0时,Q3为1。
电路如下所示:

7、黄灯闪烁电路
为了起到警戒作用,黄灯闪烁,有利于提醒红灯即将亮起。
黄灯闪烁采用数据选择器来实现。

当满足黄灯亮时,U14D输出秒时钟信号。
8、紧急开关电路
紧急情况下可以手动闭合开关,使得主次干道上的红灯均亮,并且数
码管数字与红灯均闪烁。为了不影响原先设定的逻辑电路,采用
74LS245来实现这个功能。
74LS245:

DIR控制数据从A到B还是从B到A。接高电平表示从A到B。G为
使能端。
电路如下所示:

当S4开管未闭合时,左边245芯片工作,右边245芯片输出高电平;
闭合时,右边工作,左边不工作,在右边对应GgYy的信号接地,对
应Rr的信号接秒时钟信号可以实现红灯闪烁。

左边工作,数码管共阳极一直高电平,右边工作,数码管共阳极接秒
时钟信号。
9、PCB画板与打板
采用Multisim仿真,Altium Designer画板的方案。将仿真好的电路
图导出网表,将网表添加到PCB工程,显示差异后即可转换成PCB。
三、实验方法
主要仪器设备:电烙铁等焊接工具、示波器、万用表。
实验步骤:先焊接时钟电路,用示波器观察是否由波形输出。再焊接
数码管电路,观察是否有数字显示。最后全部焊接完成,测试。
四、实验结果分析和讨论
按照实验步骤测试,结果是时钟电路输出正常,数码管显示正常,但
是黄灯不会亮,只有红绿灯交替。初步判端有可能是Q2或者Q3出
错。
五、结论
检查方法:分别测试Q1、Q2、Q3是否正常输出。
结果:最后发现Q3输出不正常,虽然仿真出来没有问题,但是实际
上RCO只有在变为输出9时才会输出0,其他时间均输出1。
解决方法:将Q3接到(MAX/MIN)’端。
六、心得体会
①仿真要一步一步做,循序渐进,这样不会导致出错的时候排查困难
的问题。
②要注意仿真与实际的区别,必要时在打板前先用芯片测试一下。比
如:仿真实验中,555芯片产生的时钟信号不是正常的。但在实际电
路中是正常的。
③仿真时,高阻态可能是高电平,也可能是低电平,实际上也是,实
际中高阻态并不是直接断开。
④ 在转成网络表时,会出现某些元件出现没有连线的情况,要仔细检
查一遍。出现这种情况的原因是Multisim的元件引脚与实际封装引脚不一致。
比如,Multisim中发光二极管0805封装的引脚为A和C,而实际引脚为1和2;
Multisim中数码管的公共端为3脚和8脚,而实际上为1脚和6脚。
附录:
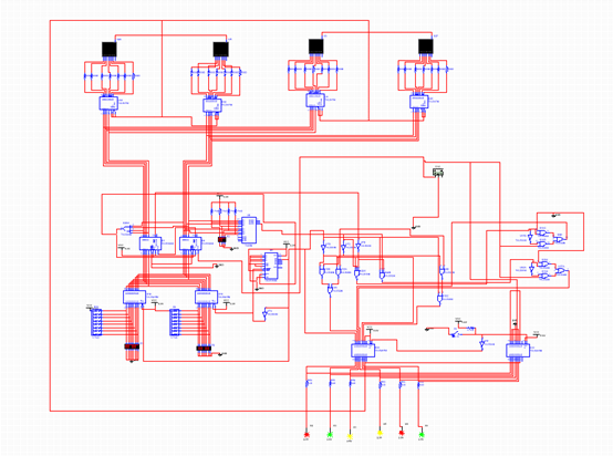
1、完整仿真图:

2、完整转PCB的仿真图:
图中的555芯片(Multisim中没有封装)和usb接口用其他元件代
替,只要管脚连接正确,在画PCB时就不会出错。

最后,附上完整pcb+multisim的pcb图和multisim仿真图购买链接
最后
以上就是背后香菇最近收集整理的关于主次干道红绿灯设计(数电综设)的全部内容,更多相关主次干道红绿灯设计(数电综设)内容请搜索靠谱客的其他文章。
发表评论 取消回复