设计要求
分别设计主干道和支干道,且满足双方的红绿灯规则,即主干道通行时支干道处于禁止通行的状态。主干道每次只放行30秒,而从干道(即支干道)每次只放行20秒,他们两则之间有如下准则:
1)绿灯亮表示可以通行,红灯亮表示禁止通行(即红灯停,绿灯行)
2)每次绿灯变红灯时,黄灯先亮5秒(此时另外一道的红绿灯显示的红灯状态不变)
3)十字路口要有数字显示,作为时间提示信息,以便人们更直观地把握时间。具体要求主、支干道通告时间及黄灯亮的时间均以秒为单位做减计数
4)黄灯亮时,黄灯按1HZ的频率闪烁
5)要求主、支干道通行时间以及黄灯亮的时间均刻在0-99之间任意设定
设计思路
根据设计要求,可以画出图1思维框图,图1框图是根据现实生活而画出的道路通行图。红绿灯仅仅是在本次设计中起显示作用,所以主要则是时间显示的模块设计,时间显示不仅仅控制红绿灯还控制时间显示LED,两条不同的道相互起作用,即“一”作用“二”,而“二”又作用“一”。换句话说,就是主干道跟支干道两两相互作用,而形成本次设计的电路,思维正确,开始设计。

图1
设计总体电路
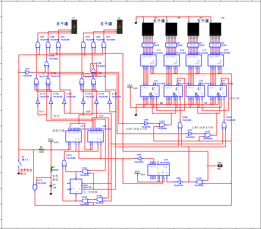
由前面所讲述的,一旦思维确定可以很简单的设计出图2的电路图,本次设计采用74LS190D芯片以及74LS164D芯片为主要设计控件。囿于为了防止红绿灯出现异常的情况,采用了复位控制信号配合俩芯片同时作业于该系统,所表现出来的效果也跟无加入是差不多的,但是这样加入可以保障电路系统能一直稳定地工作下去。

图2
在本次设计找那个,74LS164芯片是作为黄灯“登场”的时候“登场”的,所以将移位寄存器的控制需要经由减法电路来调试(这个后面会讲到,在这里先假设本人我已经讲述过了),当两减法器对应的秒数,即是主干道对应的秒速与支干道对应的秒速为 30s:20s时候,且根据设计要求可以知道,黄灯需要在最后5秒的时候“登场”。所以可以根据较为可靠的测试,或者采用“笨办法”一个一个对移位寄存器的输出引脚进行测试,知道输出为5s时候登场时则可以认为完成设计,本次则是采用“笨办法”。根据一系列操作可以得出图3电路图。

图3
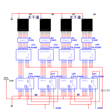
图4为74LS190芯片功能表,不难看出 74ls190是用同一个时钟信号通过一定的电路结构完成计数功能。在异步并行置数的作用下实现异步置数功能,在使能端和加减控制端的共同作用下实现加法计数、减法计数功能。根据题目要求,输入频率是1HZ时,通过控制端实现加减可逆计数、保持、置数等功能。在本次设计中采用的则是他的逆运算,即做减法运算。
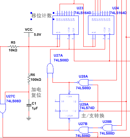
一个芯片可以构成一个LED灯使用的减法,而本次则采用到4个74LS190芯片分别产生主干道的时间以及支干道的时间。为了方便设计过程以及设计元器件的尽量简洁,所以也对时间控制电路进行了长时间的尝试,最后得出图5电路图,图5跟图6的转换电路相互配合而产生一个交替的时间信号,在交替的时间信号当中插入黄色灯的5秒信号也就完成了整个电路的整体设计。

图4

图5

图6
结果
1、对电路进行仿真测试
1)开始电路仿真

图7
2)图7所示刚开始的状态,等待到黄灯信号时状态

图8
3)图8为黄灯信号时候的状态,在5秒时候进入黄灯倒计时

图9
4)图9,为再次等待一小段时间的现象

图10
5)图10黄灯结束后,进入下一个状态
6)结束仿真
最后
以上就是清新流沙最近收集整理的关于基于Multisim的红路灯电路设计的全部内容,更多相关基于Multisim内容请搜索靠谱客的其他文章。
发表评论 取消回复