硬件设计系统
(末尾附文件)
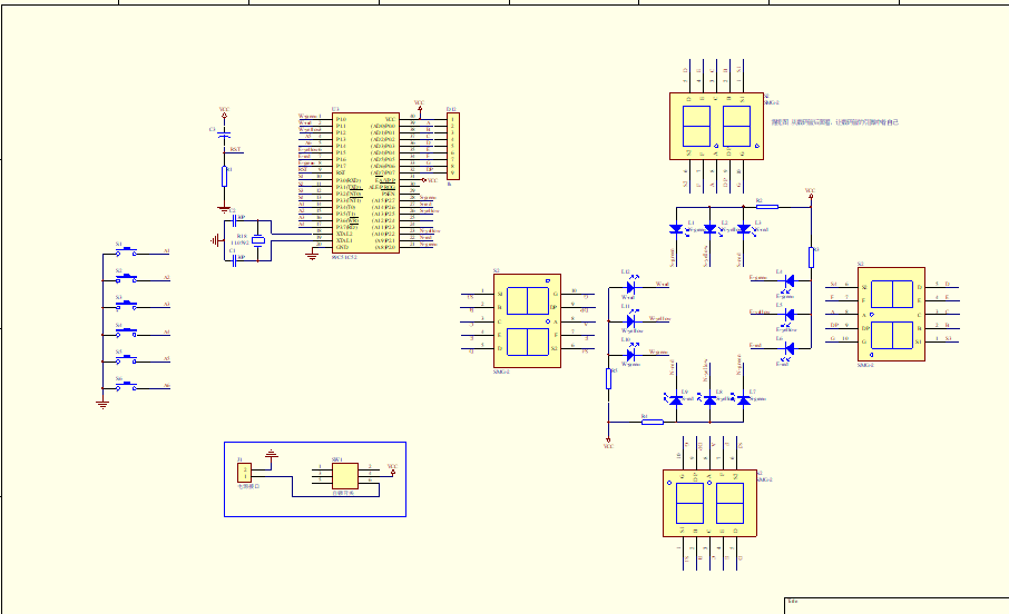
原理图:

仿真图

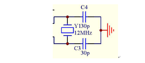
时钟电路模块
时钟电路模块
时钟电路由一个晶体振荡器12MHZ和两个30pF的瓷片电容组成。时钟电路用于产生单片机工作所需的时钟信号,而时序所研究的是指令执行中各信号之间的相互关系。单片机本身就是一个复杂的同步时序电路,为了保证同步工作方式的实现,电路应在唯一的时钟信号控制下严格地工作。其电路如图3.4所示:

图3.4 时钟电路模块
3.2.2复位电路模块
电容在上接高电平,电阻在下接地,中间为RST。这种复位电路为高电平复位。其工作原理是:通电时,电容两端相当于是短路,于是RST引脚上为高电平,然后电源通过电阻对电容充电,RST端电压慢慢下降,降到一定程度,即为低电平,单片机开始正常工作。其电路如图3.5所示:

图3.5 复位电路模块
道口交通灯指示采用红、黄、绿发光二极管进行提示。其图如图3.7所示:

当R=1000欧时,按公式A=(5-1.8)/R计算,电路中的电流大小应为A=3.2mA。由于每个路口的通行双向指示处理相同,因此每个端口应具有6.4mA的吸收电流能力。
时间显示电路模块
考虑设计需要,我们在各个方向分别用二位数码管用来显示倒计时时间,构成交通提示信息,形象逼真。本系统使用数码管完成倒计时显示功能。以方向东西为为例,数码管显示的数值从绿灯的设置时间最大值往下减,每秒钟减1,一直减到0。然后又从红灯的设置时间最大值往下减,一直减到0。接下来又显示绿灯时间,如此循环。
系统共有4个二位的LED 数码管,分别放置在模拟交通灯上方。
道口通行剩余时间采用红色7段数码管显示,采用共阴数码管,如用单片机P0口加上拉电阻驱动,P3.0/P3.1来控制数码管的位。其显示电路如图3.8所示:

系统电源模块电路
由于该系统中 51 单片机及二极管工作电压均为 5V 电压,所以要保证系统稳定可靠的工作,需要设计一个可以稳定提供 5V 电压的供电系统。本设计采用外置3节5号电池作为系统的供电电源,该系统电源电路设计如图3.9所示:

按键输入模块
由于该系统具有夜间模式,紧急模式和交通灯倒计时时间设定功能,所有需要加上这些功能键,如下图3.10所示:

夜间模式:按下夜间模式按键进入,四方向红灯长亮,再次按下按键退出。
紧急模式:按下紧急模式按键进入,四方向黄灯闪烁,再次按下按键退出。
设定倒计时时间:按下设定键后,进入设定状态,先设定南北方向,再次按下按键设定东西方向,设定好后,按下按键退出,正常运行。
部分代码
#include<reg51.h>
#include<intrins.h> //包含库文件
sbit smg1=P3^0; //定义南北方向数码管低位
sbit smg2=P3^1; //定义南北方向数码管高位
sbit smg3=P3^2; //定义东西方向数码管低位
sbit smg4=P3^3; //定义东西方向数码管高位
sbit N_green=P2^0; //定义北向绿灯端口
sbit N_red=P2^1; //定义北向红灯端口
sbit N_yellow=P2^2; //定义北向黄灯端口
sbit S_green=P2^7; //定义南向绿灯端口
sbit S_red=P2^6; //定义南向红灯端口
sbit S_yellow=P2^5; //定义南向黄灯端口
sbit W_green=P1^0; //定义西向绿灯端口
sbit W_red=P1^1; //定义西向红灯端口
sbit W_yellow=P1^2; //定义西向黄灯端口
sbit E_green=P1^7; //定义东向绿灯端口
sbit E_red=P1^6; //定义东向红灯端口
sbit E_yellow=P1^5; //定义东向黄灯端口
sbit k0=P3^4; //定义复位按键
sbit k1=P3^5; //定义夜间模式按键
sbit k2=P3^6; //定义紧急模式按键
sbit menu=P3^7; //定义设定时间按键
sbit zj=P1^3; //定义时间加按键
sbit jx=P1^4; //定义时间键按键
int kkk=0,fk=0;
int djs22,js1=0,djs21,flgaa,nbdjs=20,dxdjs=20; //以上为临时变量
int js=0,djs=20,djs1=20; //初始倒计时时间
int table[]={0x3f,0x06,0x5b,0x4f, 0x66,0x6d,0x7d,0x07, 0x7f,0x6f,0x40}; //共阴极数码管段值
/************以下为函数声明*************/
void jtd();
void jtda();
void jtdb();
void djsxs();
void yj();
void jj();
void jtday();
void jtdby();
/*****************************************************/
/* 函数名:delayms */
/* 功能:产生毫秒级延时 */
/*****************************************************/
void delayms(int x)
{
char i;
while(x--)
{
for(i=150;i>0;i--);
}
}
/*****************************************************/
/* 函数名:Timer0_init() */
/* 功能:定时器0初始化 */
/*****************************************************/
void Timer0_init()
{
js=0;
TMOD=0x01; //定义定时器0工作模式
TH0=0x4c; //赋初值高位
TL0=0x00; //赋初值低位
TR0=1; //启动定时器
ET0=1; //开中断
EA=1; //开全局中断
}
/*****************************************************/
/* 函数名:timer0() interrupt 1 using 1 */
/* 功能:定时器0中断服务函数 */
,
链接:https://pan.baidu.com/s/1ONKFb_h68vU5-QjCyGJMZw
提取码:zro6
,
最后
以上就是含蓄雪糕最近收集整理的关于基于51单片机的十字路口交通红绿灯控制系统仿真原理图方案设计的全部内容,更多相关基于51单片机内容请搜索靠谱客的其他文章。
发表评论 取消回复