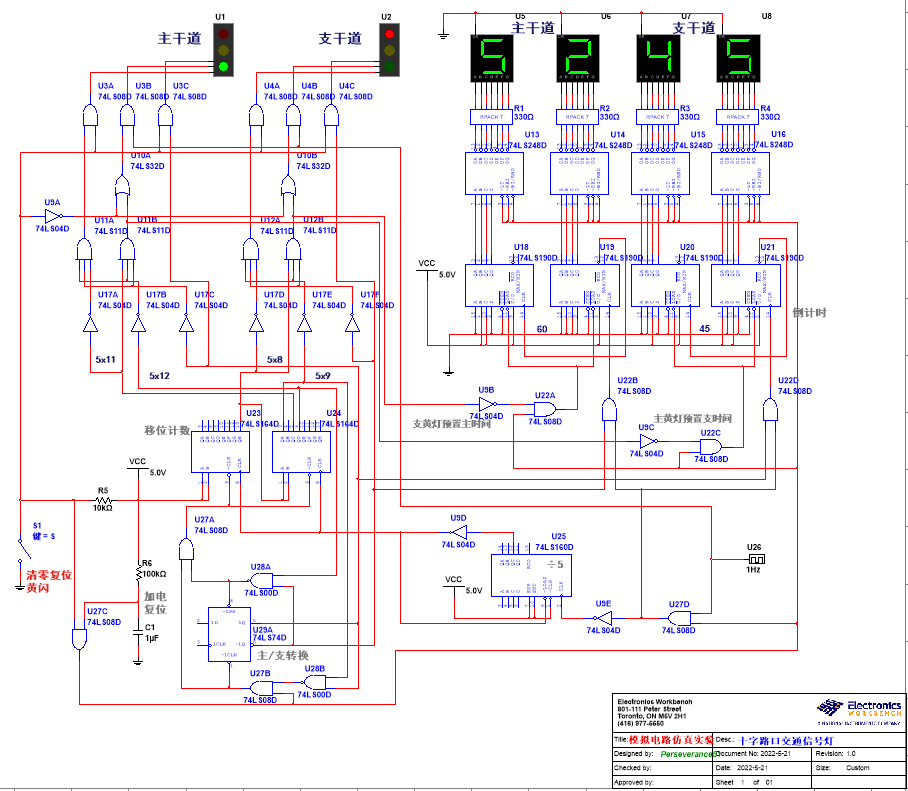
【Multisim】基于十字路口交通信号灯仿真
- Multisim仿真

本实验属于综合性比较强的实验,设计的电路比较复杂和所运用的逻辑芯片比较多,初学者慎入。
- 器件清单

仿真资源
仿真实验基于
Multisim14平台
链接:https://pan.baidu.com/s/1XA9MDSLxG_uFiWkI6sIA2w
提取码:pfuh
| 对别人的期许,会成为自己的失望;对别人的依赖,会成为自己的伤痛;对别人的试图占有,会成为自己的禁锢;与之相反,对别人的忍耐,会成为自己的安宁;对别人的放手,会成为自己的自由;对别人的付出,会成为自己的获得;对别人的怜悯,会成为对自己的宽恕。 |
|---|
最后
以上就是背后黑猫最近收集整理的关于【Multisim】基于十字路口交通信号灯仿真的全部内容,更多相关【Multisim】基于十字路口交通信号灯仿真内容请搜索靠谱客的其他文章。
本图文内容来源于网友提供,作为学习参考使用,或来自网络收集整理,版权属于原作者所有。

发表评论 取消回复