一元微分方程
在使用ode45函数时,要先把方程变形一下。
比如方程
x
¨
(
t
)
+
x
˙
(
t
)
+
x
(
t
)
=
0
ddot{x} left(tright)+dot{x} left(tright)+xleft(tright)=0
x¨(t)+x˙(t)+x(t)=0需要像化成状态方程一样化成
x
¨
(
t
)
=
−
x
˙
(
t
)
−
x
(
t
)
ddot{x} left(tright)=-dot{x} left(tright)-xleft(tright)
x¨(t)=−x˙(t)−x(t)
x
(
t
)
=
x
1
xleft(tright)=x_1
x(t)=x1
x
˙
=
x
2
dot{x} =x_2
x˙=x2则
x
¨
=
−
x
2
−
x
1
ddot{x} =-x_2 -x_1
x¨=−x2−x1这样在构建function时就比较明了,function构造如下
function dx = myfunc(t,x)
%方程为d2x+dx+x=0
%将其转化为类似状态方程的模型为d2x=-dx-x
%令x=x1,dx=x2
%函数的输入参数为x1和x2的初始值,即x和dx的初始值
dx = zeros(2,1);%dx(1)为dx/dt,dx(2)=d2x/dt2
%dx(1)为当x2传进来之后,计算的下一个步长的x2,dx(2)相当于根据dx(1)和x1算出的d2x
dx(1) = x(2);%x(2) = dx/dt,相当于x2
dx(2) = -dx(1)-x(1);%x(1)是x,相当于x1
输入参数x为x和dx的第一个值(初值),这个数的大小是与ode45的第三个参数决定的,是与他一样的大小。并且含义都是一样的。
dx这里定义为一个初值为0的2维的向量,dx(1)为dx,dx(2)为d2x。这样就可以根据输入的初值进行迭代更新了。
利用另外一个脚本来调用这个函数
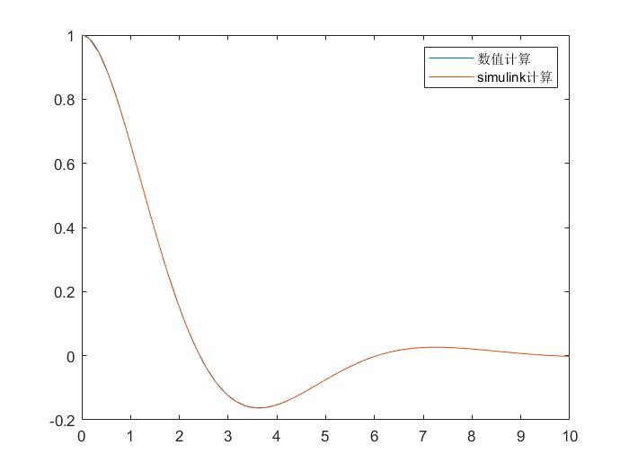
t = (0:0.01:10)';
[t,y] = ode45('myfunc',t,[1; 0]);%1是x的初值,0是dx的初值
plot(t,y(:,1),out.tout,out.simout)
legend('数值计算','simulink计算')
这里我用simulink的模块也搭建了相同的微分方程,结果基本是相同的。

二元微分方程
这里我随便写了一个二元微分方程如下
x
¨
1
(
t
)
+
x
˙
1
(
t
)
+
x
2
(
t
)
=
0
{ddot{x} }_1 left(tright)+{dot{x} }_1 left(tright)+x_2 left(tright)=0
x¨1(t)+x˙1(t)+x2(t)=0
x
¨
2
(
t
)
+
x
˙
1
(
t
)
+
x
1
(
t
)
=
0
{ddot{x} }_2 left(tright)+{dot{x} }_1 left(tright)+x_1 left(tright)=0
x¨2(t)+x˙1(t)+x1(t)=0将其变形得
X
1
=
x
1
X_1 =x_1
X1=x1
X
2
=
x
˙
1
X_2 ={dot{x} }_1
X2=x˙1
X
3
=
−
x
˙
1
−
x
2
X_3 = -{dot{x} }_1-x_2
X3=−x˙1−x2
Y
1
=
x
2
Y_1 =x_2
Y1=x2
Y
2
=
x
˙
2
Y_2 ={dot{x} }_2
Y2=x˙2
Y
3
=
−
x
˙
1
−
x
1
Y_3 = -{dot{x} }_1-x_1
Y3=−x˙1−x1连理
X
3
X_3
X3和
Y
3
Y_3
Y3的两个式子得

function dx = myfuncs(t,x)
dx = zeros(4,1);
A = [-1 0]; B = [0 -1; -1 0];
dx(1:2) = x(3:4);
dx(3:4) = A*dx(1:2)+B*x(1:2);
这里定义的dx前两个为dx1/dt和dx2/dt,后两个定义的是d2x1/dt和d2x2
x输入进来的向量的前两个是x1和x2,后两个为dx1/dt和dx2/dt
所以这里输入常数矩阵之后,第一步做的就是通过x里面的dx1/dt和dx2/dt更新dx的dx1/dt和dx2/dt,第二步更新加速度也就是dx后两个变量,这里是用dx(3:4)
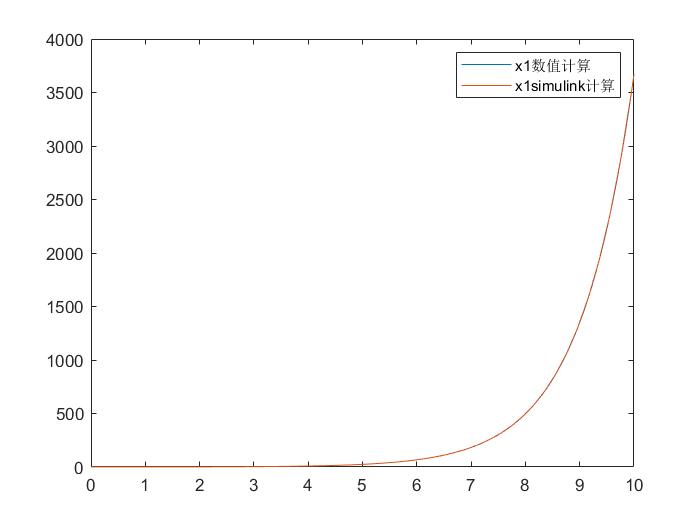
t = (0:0.01:10)';
[t,y] = ode45('myfuncs',t,[1; 0; 0; 0]);
plot(t,y(:,1),out.tout,out.simout1)
legend('数值计算','simulink计算')
plot(t,y(:,2),out.tout,out.simout2)
legend('数值计算','simulink计算')
对比结果如下


最后
以上就是专一小蝴蝶最近收集整理的关于matlab ode45的使用一元微分方程二元微分方程的全部内容,更多相关matlab内容请搜索靠谱客的其他文章。
发表评论 取消回复