1、分析
基于寄存器的计数器比较常见,时钟上升沿加1即可;基于D触发器的计数器,需要进行状态映射,将计数器的各位对应到各个触发器上,本质即为状态机的次态设计。
2、设计
以4进制计数器为例,使用D触发器实现该功能;
为实现4进制计数器,需要2个D触发器,状态编码如下:
cnt:00-01-10-11
Q1Q0:00-01-10-11
| Q1Q0 | Q1_nQ0_n |
| 00 | 01 |
| 01 | 10 |
| 10 | 11 |
| 11 | 00 |
进一步得到状态方程:
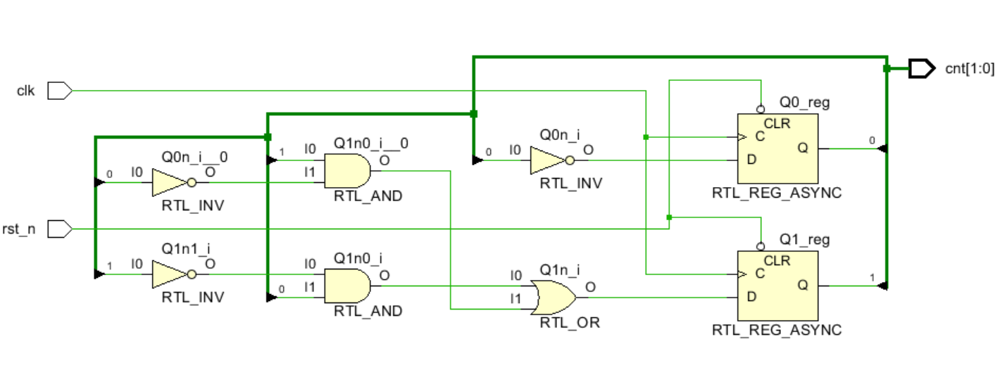
Q0_n = ~Q0;
Q1_n = (~Q1&Q0) | (Q1&~Q0);
3、验证
代码:
`timescale 1ns / 1ps
module d_cnt(
input clk,
input rst_n,
output [1:0]cnt
);
reg Q1,Q0;
wire Q1n,Q0n;
wire Q1_w,Q0_w;
always@(posedge clk or negedge rst_n)
begin
if(!rst_n)
begin
{Q1,Q0} <= 2'b00;
end
else
begin
{Q1,Q0} <= {Q1n,Q0n};
end
end
assign Q0_w = Q0;
assign Q1_w = Q1;
assign Q0n = !Q0_w;
assign Q1n = (!Q1_w&Q0_w)|(Q1_w&!Q0_w);
assign cnt = {Q1,Q0};
endmodule
仿真:

电路:

最后
以上就是勤奋金毛最近收集整理的关于D触发器实现计数器的全部内容,更多相关D触发器实现计数器内容请搜索靠谱客的其他文章。
本图文内容来源于网友提供,作为学习参考使用,或来自网络收集整理,版权属于原作者所有。
发表评论 取消回复