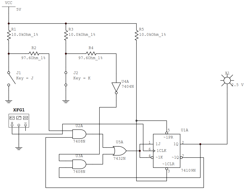
比较D触发器状态特性方程 Q*=D与JK触发器状态特性方程 Q*=JQ'+K'Q, 要想使D触发器实现JK触发器的功能, 则须使D=JQ'+K'Q.

最后
以上就是鳗鱼鸡最近收集整理的关于D触发器转换为JK触发器的全部内容,更多相关D触发器转换为JK触发器内容请搜索靠谱客的其他文章。
本图文内容来源于网友提供,作为学习参考使用,或来自网络收集整理,版权属于原作者所有。
比较D触发器状态特性方程 Q*=D与JK触发器状态特性方程 Q*=JQ'+K'Q, 要想使D触发器实现JK触发器的功能, 则须使D=JQ'+K'Q.

以上就是鳗鱼鸡最近收集整理的关于D触发器转换为JK触发器的全部内容,更多相关D触发器转换为JK触发器内容请搜索靠谱客的其他文章。
发表评论 取消回复