我是靠谱客的博主 可靠砖头,这篇文章主要介绍离散信号及离散系统的matlab编程实现_【信号处理工具箱】— 线性时不变系统...,现在分享给大家,希望可以做个参考。

1、时域响应

当一个系统是线性时不变系统时,则输出可由输入与单位冲激响应卷积来表示,连续LTI系统响应为:

426741e020f9932ecad87f3340a83200.png

离散LTI系统响应为:

7036f1f02a2f22f9b0499f4a3c85adc9.png

然后MATLAB中提供了卷积函数conv。

b1aff0f969734fc2bd3a3878809a0b8d.png
clear
clc
dt=input('输入时间间隔 dt=');
x=2*ones(1,fix(10/dt));%fix函数为朝0方向最近值,取整数
h=exp(-0.5*[0:fix(10/dt)]*dt);
y=conv(x,h);
t=dt*([1:length(y)]-1);
plot(t,y)
grid 

e4cf7876549177165b4fa8179af667e1.png

70dd9abd6af1f6d628d448d7760f830c.png
clear
clc
x=2*ones(1,10);
n=[0:14];
h=2.^n;
y=conv(x,h);
stem(y);
xlabel('n');
ylabel('y[n]');

b8020e7feb0aa21dff5db08292b9f6a4.png

2、连续LTI系统的零输入响应函数initial

格式为:[y,t,x]=initial(a,b,c,d,x0)

计算出连续时间LTI系统由于初始状态x0所引起的零输入响应y,x为状态记录,t为仿真所用的时间间隔。

03383d10ebc81bc9c7ef9ab5089e7aac.png
clear
clc
a=[-0.6 -0.8;0.9 0];
b=[1;0];
c=[2 7];
d=[0];
x0=[1;0];
t0=0:0.1:20;
initial(a,b,c,d,x0,t0);
grid
title('LTI系统零输入响应曲线');
 

a118fd58a58526f287cc3b41c771f681.png

3、离散系统的零输入响应函数dinitial

格式为:[y,x,n]=dinitial(a,b,c,d,x0)

计算出离散时间LTI系统由于初始状态x0所引起的零输入响应y,x为状态响应,n为仿真所用的点数。

f71dde996becd3c1fb19a487315b954b.png
clear
clc
a=[-0.6 -0.8;0.9 0];
b=[1;0];
c=[2 7];
d=[0];
x0=[1;0];
dinitial(a,b,c,d,x0);
title('离散系统零输入响应曲线');

8b5cf343565f494a95712a91b88900d4.png

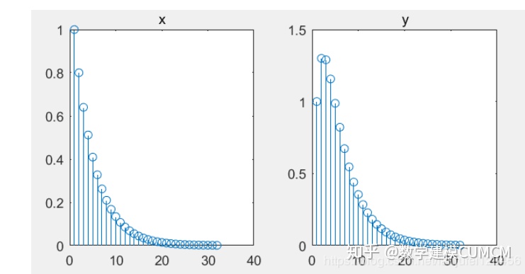
4、滤波函数filter

从频域角度上来说,无论是连续或离散LTI系统,系统对于输入信号的响应,本质上对输入信号的频谱进行不同选择处理过程,这个过程称为滤波。

格式:y=filter(B,A,x)

对向量x中的数据进行滤波处理,即求解差分方程,产生输出序列向量y。

daff7d8e4003db95b253352d401caa82.png
clear
clc
B=1;
A=[1,-0.5];
n=0:31;
x=0.8.^n;
y=filter(B,A,x);
subplot(121);stem(x);
subplot(122);stem(y);

e57eefe7fe4a878ff19d7a9d9232ab8f.png

最后

以上就是可靠砖头最近收集整理的关于离散信号及离散系统的matlab编程实现_【信号处理工具箱】— 线性时不变系统...的全部内容,更多相关离散信号及离散系统的matlab编程实现_【信号处理工具箱】—内容请搜索靠谱客的其他文章。

本图文内容来源于网友提供,作为学习参考使用,或来自网络收集整理,版权属于原作者所有。
点赞(177)

评论列表共有 0 条评论

立即
投稿
返回
顶部