
W5500 芯片是一款集成全硬件 TCP/IP 协议栈的嵌入式以太网控制器,为单片机提供了更加简单、快速、稳定、安全的以太网接入方案。采用标准4线SPI接口,理论速率上可以达到 80MHz。
硬件设计
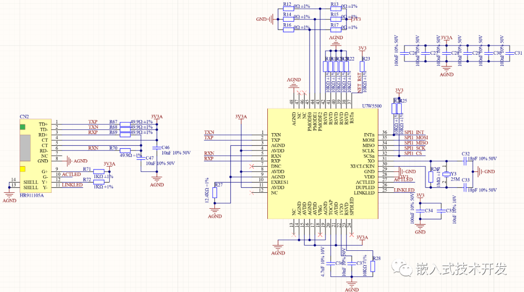
原理图如下,需要注意的是R12~R17几个电阻是模式选择,根据实际需求选择焊接哪些。

芯片采样SPI接口与单片机连接,再加上INT和RST引脚,共占用6个IO,其中INT引脚可以不用,RST一般需要连接。
网口可以使用带网络变压器的接口,或者网络变压器和接口独立的,都可以,这里使用的HR911105A是带网络变压器的。、
软件设计
W5500官方提供了一个完整的驱动库,可以使用户不必太关心底层寄存器的配置,使用起来非常方便。驱动库下载地址:
https://github.com/Wiznet/ioLibrary_Driver
接下来,使用STM32CubeMx软件初始化配置,主要是SPI配置如下:

配置完成后,生成代码。然后将官方的驱动库添加到工程中。
下载完成后,可以看到,驱动库中包含了W5100、W5200等多个芯片的驱动:
我们只需将W5500文件夹下的.c文件以及socket.c和wizchip_conf.c文件添加到工程中即可。如下:
打开wizchip_conf.c文件,可以看到,里面定义了一些SPI片选及读写的函数,但内容都是空的,这些是需要我们自己实现的。我们直接添加如下程序到文件中,实现芯片的复位和参数初始化功能。
wiz_NetInfo gWIZNETINFO = { .mac = {0x78, 0x83, 0x68, 0x88, 0x56, 0x72},
.ip = {192, 168, 0,72},
.sn = {255,255,255,0},
.gw = {192, 168,0,1},
.dns = {180,76,76,76},
.dhcp = NETINFO_DHCP};
//W5500复位
void W5500_RESET(void)
{
W5500_REST_L;//
HAL_Delay(50);
W5500_REST_H;//
HAL_Delay(50);
}
//初始化芯片参数
void ChipParametersConfiguration(void)
{
uint8_t tmp;
uint8_t memsize[2][8] = {{2,2,2,2,2,2,2,2},{2,2,2,2,2,2,2,2}};
if(ctlwizchip(CW_INIT_WIZCHIP,(void*)memsize) == -1)
{
while(1);
}
do{
if(ctlwizchip(CW_GET_PHYLINK, (void*)&tmp) == -1)
{
while(1);
}
}while(tmp == PHY_LINK_OFF);
}
//初始化网络参数 mac ip等
void NetworkParameterConfiguration(void) //Intialize the network information to be used in WIZCHIP
{
uint8_t tmpstr[6];
ctlnetwork(CN_SET_NETINFO, (void*)&gWIZNETINFO);
ctlnetwork(CN_GET_NETINFO, (void*)&gWIZNETINFO);
ctlwizchip(CW_GET_ID,(void*)tmpstr);
}
//W5500初始化
void W5500_ChipInit(void)
{
W5500_RESET();
reg_wizchip_cris_cbfunc(SPI_CrisEnter, SPI_CrisExit); //注册临界函数
reg_wizchip_cs_cbfunc(SPI_CS_Select, SPI_CS_Deselect); //注册SPI片选函数
reg_wizchip_spi_cbfunc(SPI_ReadByte, SPI_WriteByte); //注册SPI读写函数
ChipParametersConfiguration();//初始化芯片
NetworkParameterConfiguration();//初始化网络参数配置 MAC IP等
}
其中,W5500_ChipInit初始化函数中注册的SPI相关函数定义如下:
void SPI_WriteByte(uint8_t TxData)
{
uint8_t data;
HAL_SPI_TransmitReceive(&hspi1,&TxData,&data,1,100);
}
uint8_t SPI_ReadByte(void)
{
uint8_t data[2]={0xFF,0xFF};
HAL_SPI_TransmitReceive(&hspi1,data,data+1,1,100);
return data[1];
}
void SPI_CrisEnter(void)
{
__set_PRIMASK(1);
}
void SPI_CrisExit(void)
{
__set_PRIMASK(0);
}
void SPI_CS_Select(void)
{
W5500_CS_L;
}
void SPI_CS_Deselect(void)
{
W5500_CS_H;
}
添加完成后,直接在主函数中调用W5500_ChipInit();即可完成初始化。初始化完成后,可以实现TCP、UDP等的通讯,以TCP客户端程序为例,程序如下。程序比较简单,就不做详细分析了。
void do_tcpc(void)
{
uint16_t Len;
Net_Status = getSn_SR(0);
switch(Net_Status) /*获取socket的状态*/
{
case SOCK_CLOSED: /*socket处于关闭状态*/
socket(0,Sn_MR_TCP,8123,Sn_MR_ND);
break;
case SOCK_INIT: /*socket处于初始化状态*/
connect(0,Parameters.ServerIP,Parameters.ServerPort);/*socket连接服务器*/
break;
case SOCK_ESTABLISHED: /*socket处于连接建立状态*/
if(getSn_IR(0) & Sn_IR_CON)
{
setSn_IR(0, Sn_IR_CON); /*清除接收中断标志位*/
}
Len=getSn_RX_RSR(0); /*获取接收的数据长度*/
if(Len>0) //接收到数据
{
recv(0,RevBuf,Len); /*接收来自Server的数据*/
send(0,RevBuf,Len); //返回给服务器
}
break;
case SOCK_CLOSE_WAIT: /*socket处于等待关闭状态*/
close(0);
break;
}
}
另外,官网还有很多其它应用的例程可供参考,非常实用:

链接:https://www.w5500.com/code.html
总结
对于大多数内部没有以太网控制器的单片机来说,W5500是个很不错的选择。即使是带有以太网控制器的单片机,如STM32F407系列,也需要外部的PHY芯片才行,而且占用IO多,还需要移植软件协议栈,软件上更复杂一些。
推荐阅读:
一个IO挂多个按键怎么实现?
不会写Bootloader?看这里,现成的!
GD32使用ST的HAL库和GD官方库的一些体会
几种RS485隔离通讯的方案介绍
欢迎关注公众号"嵌入式技术开发",大家可以后台给我留言沟通交流。如果觉得该公众号对你有所帮助,也欢迎推荐分享给其他人。
最后
以上就是聪慧山水最近收集整理的关于STM32使用HAL库驱动W5500的全部内容,更多相关STM32使用HAL库驱动W5500内容请搜索靠谱客的其他文章。
发表评论 取消回复