1.简介
SFUD 是一款开源的串行 SPI Flash 通用驱动库。由于现有市面的串行 Flash 种类居多,各个 Flash 的规格及命令存在差异, SFUD 就是为了解决这些 Flash 的差异现状而设计,让我们的产品能够支持不同品牌及规格的 Flash,提高了涉及到 Flash 功能的软件的可重用性及可扩展性,同时也可以规避 Flash 缺货或停产给产品所带来的风险。
主要特点:支持 SPI/QSPI 接口、面向对象(同时支持多个 Flash 对象)、可灵活裁剪、扩展性强、支持 4 字节地址。
资源占用
标准占用:RAM:0.2KB ROM:5.5KB
最小占用:RAM:0.1KB ROM:3.6KB
地址如下:https://github.com/armink/SFUD
移植好的工程:https://pan.baidu.com/s/1CO0BOqhWdTBLEHr49A76YA?pwd=3ye1
提取码:3ye1
2.SFUD移植
2.1硬件接口
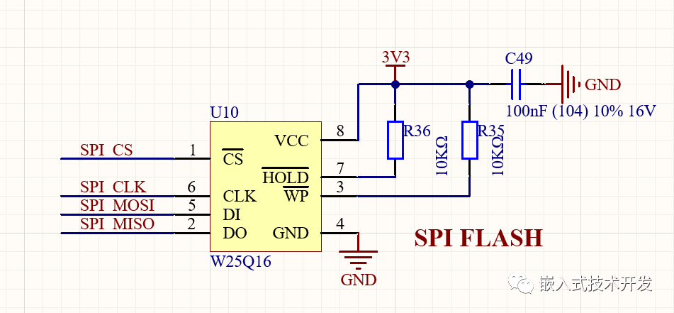
这里使用的是STM32F407的单片机,使用SPI1接口与Flash连接,Flash型号为W25Q16JV。电路图如下:

2.2 添加源码到工程中
首先下载SFUD的源码,下载后可以看到,sfud文件夹中有三个子文件夹:
Inc—头文件
Port—接口文件
Src—源码文件
然后用STM32CubeMx生成一个工程,初始化时钟、SPI1和一个串口(用于打印信息)。SPI通讯格式如下:

生成工程后,将sfud文件夹复制到工程目录,添加.c文件到工程中:

添加头文件的包含路径:

2.3编写底层函数
这里使用的是SPI接口,需要自己编写的只有两个函数,读写和初始化:
static sfud_err spi_write_read(const sfud_spi *spi, const uint8_t *write_buf, size_t write_size, uint8_t *read_buf, size_t read_size)
sfud_err sfud_spi_port_init(sfud_flash *flash)
如果使用的是QSPI,则需要编写下面这个函数:
static sfud_err qspi_read(const struct __sfud_spi *spi, uint32_t addr, sfud_qspi_read_cmd_format *qspi_read_cmd_format,uint8_t *read_buf, size_t read_size)
下载的源码中有个STM32F1xx的工程例程,使用的是标准库,这里改为HAL库,具体代码就不贴了,可在文章开始下载完整工程。
需要注意的是,这里添加了几个函数:
tatic void spi_lock(const sfud_spi *spi)
{
// __disable_irq();
}
static void spi_unlock(const sfud_spi *spi)
{
// __enable_irq();
}
static void retry_delay(void)
{
HAL_Delay(1);
}
如果retry_delay使用了HAL_Delay做延时,那spi_lock就不能关闭中断,否则systick无法中断,HAL_Delay函数会卡死。如果使用纯软件延时就不存在这个问题。
接口文件修改好后,在sfud_cfg.h文件中添加FLASH型号的列表,列表中可以有多个器件型号,也就是说该驱动库支持同时读写多个器件。这里只有一个W25Q16,列表如下:
enum {
SFUD_W25Q16_DEVICE_INDEX = 0,
};
#define SFUD_FLASH_DEVICE_TABLE
{
[SFUD_W25Q16_DEVICE_INDEX] = {.name = "W25Q16", .spi.name = "SPI1"},
}
最后将测试demo函数复制过来,在main函数中初始化芯片,并调用demo函数:
if (sfud_init() == SFUD_SUCCESS)
{
sfud_demo(0, sizeof(sfud_demo_test_buf), sfud_demo_test_buf);
}
在串口调试助手可以看到初始化以及读写的一些打印信息:


最后
以上就是风趣八宝粥最近收集整理的关于【开源项目】SFUD--通用串口Flash驱动库的移植和使用的全部内容,更多相关【开源项目】SFUD--通用串口Flash驱动库内容请搜索靠谱客的其他文章。
发表评论 取消回复