早在 2013 年,新加坡国立大学实验室的研究人员公开了一款合成味觉的交互设备原型,它可以通过电流和温度来模拟人类几种原始味觉。
原来,人类在进食的时候,舌头味蕾会产生相应的生物电,并传到大脑,让大家食而知其味。这款设备的原理也有几分相似:通过不同的电流和温度刺激,来产生一些原始的味道,比如说酸甜苦咸,可以用来改善食物的口味。
例如,它通过电流刺激模拟咸味使原本低盐度食物吃起来像是正常盐度,通过模拟甜味来使糖尿病患者在进食时可以品尝到更接近正常饮食的甜度,提供了健康保障的同时提高了的生活质量。
对于原始味觉,它们需要什么样“参数”来“欺骗”大脑呢?大致如下:
“参数”与“味觉”
| 味道 | 电流&温度参数 |
| 咸味 | 20-50uA的低频率电流 |
| 酸味 | 60-180uA的电流、舌头温度从20℃上升到30℃ |
| 甜味 | 反向电流、舌头温度先升到35℃,再缓慢降低至20℃ |
| 苦味 | 60-140uA的反向电流 |
| 辣味 | 温度从33℃加热至38℃ |
| 薄荷味 | 温度从22℃下降至19℃ |
DIY一款智能勺子很简单!
https://t.tuya.com/AY1D3R7iFi
01
硬件设计
1、硬件方案

- 主控单元
主控芯片选择涂鸦智能开发的嵌入式蓝牙模组。
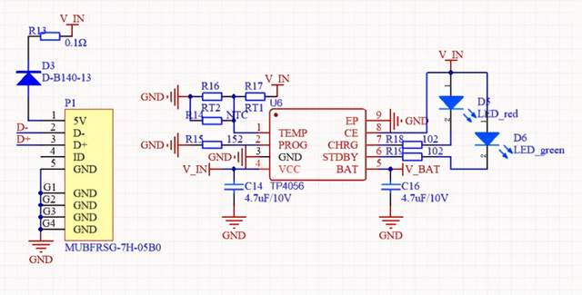
- 电源管理系统
配合勺子小巧的体型,我们选用了一款能量比高,自放电率低的锂电池,同时,为了充放电安全,设计了一套电源管理电路。如下:

- 电流调制系统
百味勺子的核心功能就是产生一定大小和频率的电流以刺激人体舌头模拟产生味觉,因此拥有可靠稳定的电流调制系统非常重要。
电流调制主要有两部分组成:电流频率的调制和电流大小的调制。我们经过反复测试验证,设计出了下面这款电路:

- 温度控制系统
温度控制系统主要分为加热部分和温度检测控制部分。原理图如下:

02
外观结构设计
电路设计完成后,你可发挥创意,给勺子设计新颖的外形结构。
先给大家起个头,抛砖引玉,非常欢迎大家来交流自己的奇思妙想。

03
嵌入式功能实现
1、功能需求
| 功能名称 | 说明 | 备注 |
| 复位配网 | 快速上下电三次 | 总电源按键实现 |
| 电量提示 | 电量不足提示用户充电 | App 提示是否需要充电 |
| 基本味觉 | 酸、甜、苦、咸 | 控制电流、频率、温度三个参数 |
| 用户自定义 | 用户可自由调整电流、频率、温度三个参数 | App 上可调节这三个参数 |
2、功能实现
- 复位配网
需要先设立一个配网标志位,在第一次断电重新上电后将标志位的值写入 Flash,第二次上电时标志位的值加 1,以此类推。同时开启一个定时器,当时间到某一个设定值(判定设备已进入正常工作状态)后清除当前 Flash 中的标志位。第三次上电时会调用函数 tuya_ble_device_factory_reset()进行设备重置,同时添加一个配网指示灯显示当前联网状态。快闪表示进入配网模式等待设备连接,常亮表示设备已配网。
- 电量提示
通过 ADC 采集到电池电压,当电压值低于总电压的 10%(电池电压为3.5V)时会在 App 上报警提示用户对设备充电。get_battery_value()在 loop 中调用,每 10 秒采集一次电池电压。
- 味觉实现
基本味觉主要有酸、甜、苦、咸四个口味。App 端下发味觉的相应命令,通过控制模组的几个引脚外加加热电路,控制输出微电流刺激舌头产生这几种味觉。微电流的产生是通过 X9C104 电位器调节阻值大小实现的。
- 用户自定义味觉
我们在用户自定义功能中的开放电流、频率、温度三个参数,用户可以自行调节出其他的味道。
带着手中的百味勺子,一起去探索那些未知的美味吧!
DIY一款智能勺子很简单!
https://t.tuya.com/AY1D3R7iFi
最后
以上就是曾经发卡最近收集整理的关于当勺子遇到“黑科技”,竟可尝百味的全部内容,更多相关当勺子遇到“黑科技”内容请搜索靠谱客的其他文章。
发表评论 取消回复