
概况
arduino nano做主控。涂鸦的CBU模组作为通讯,涂鸦的arduino库,开发而成。
自己简单制作带CBU模块的扩展板。因为不怎么会焊接,所以都是用一些现成的模块。
一块16颗WS2812灯珠的灯环。
一个按钮模块,用来配网
一个3D打印的半个蛋壳灯罩
物料清单
硬件 (5) 软件 (2) 其它 (1)
- arduino nano 数量:1arduino nano 开发板
- 带CBU模块的arduino扩展板 数量:1带CBU模块的arduino扩展板,自己设计,还有一些元件没有焊上,很简陋
- 12颗ws1812灯珠的圆形灯环 数量:112颗ws1812灯珠的圆形灯环
- 按钮模块数量:1按钮模块
- 声音模拟传感器数量:1声音模拟传感器
步骤
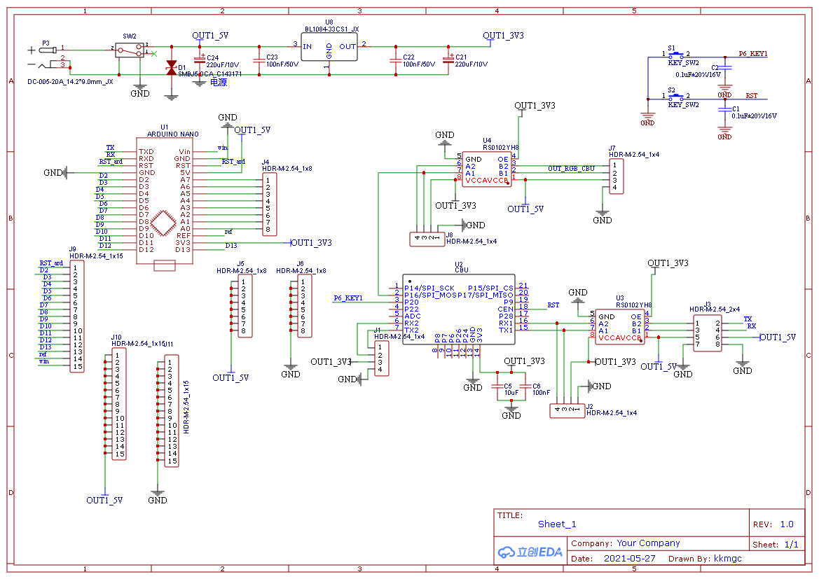
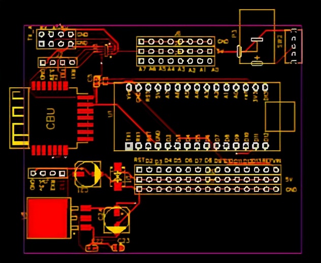
1、PCB设计
因为手头已经有各种arduino的模块,再加上焊接技术差,所以就把PCB设计成arduino nano的扩展板,再加上涂鸦的CUB模组,把arduino的所有的引脚都引出,做成GVS的3引脚,方便接其他模块。提高后期利用率。因为是个菜鸟,所以PCB的设计的比较简陋,是用立创eda编辑的。


最后的pcb板,还有一些元件没有焊接。

2、硬件模块连接
- 按钮模块接arduino A0,低电平出发
- 灯带接arduino A5,我用的是一个16颗ws2812的灯环。
- 声音传感器接arduino A7,声音传感器要有模拟输出的。
- 相关硬件图片
3、程序编写
- 用到两个库,涂鸦的arduino sdk ,还有ws2812的库。用arduino 官方的ide开发即可,也可用vs code加插件开发。
- 涂鸦的iot平台建产品,添加dp点,iot平台里创建产品可简单看下面图片,也可以看官方文档。然后下单,等快递。本产品把所有功能点都先添加了。但是本程序实现了下面5个dp点的功能。DPID_SWITCH_LED 20 开关 DPID_WORK_MODE 21 模式 DPID_DREAMLIGHT_SCENE_MODE 51 场景 DPID_DREAMLIGHTMIC_MUSIC_DATA 52 本地音乐律动 DPID_MUSIC_DATA 27 app音乐律动
- 涂鸦智能app除app音乐律动会一直发命令,其他只发送一次,所以将其他dp点的ws2812的灯光变动已到loop()里面,dp点处理函数只修改状态值。在loop()里加一个switch()判断状态值,变动灯光。代码可简单看下图片。 loop()里的代码dp点处理函数里代码
4、测试
按按键进入配网,在涂鸦智能app上配网成功。就可以快乐的玩耍了。本地音乐律动,声音传感器要离声源近点,可能传感器效果太差了。 ##5、外壳 外壳用3d打印的半个蛋壳状外壳,白色,壁厚0.8毫米,也可以透出光线,又不那么刺眼。最终效果图

涂鸦智能app除app音乐律动会一直发命令,其他只发送一次,所以灯光变动也只执行一次。要多少次运行的话,将其他dp点的ws2812的灯光变动已到loop()里面,dp点处理函数只修改状态值。在loop()里加一个switch()判断状态值,变动灯光。
涂鸦的平台可以快速的开发iot应用,真的很不错~戳我即可免费体验!
最后
以上就是鳗鱼哈密瓜最近收集整理的关于基于CBU模组与arduino库作为通讯,彩色贝壳DIY(内涵原理图概况的全部内容,更多相关基于CBU模组与arduino库作为通讯内容请搜索靠谱客的其他文章。
本图文内容来源于网友提供,作为学习参考使用,或来自网络收集整理,版权属于原作者所有。
发表评论 取消回复