
概况
一款基于CBU的幻彩灯带soc方案控制器开发板
各位小伙伴可自行DIY,可登录:
https://t.tuya.com/AY1D3R6qzx
物料清单硬件 (8)
- cbu数量:1在涂鸦买啊
- typec母座数量:1typec母座6p的
- 按钮数量:1按钮6*6的
- ams1117 3.3v数量:1ams1117 3.3v
- 10uf电容数量:110uf电容 0603的
- 排针和排母数量:9排针和排母N个
- ws2812b数量:1ws2812b灯珠
- 100nf电容数量:1100nf电容 0603的
步骤
选择功能

配置固件

画板子供电部分
采用极为先进的type-c接口 经典的ams1117+2颗10uf稳压套餐

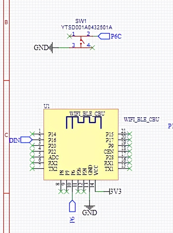
主控
采用涂鸦cbu芯片

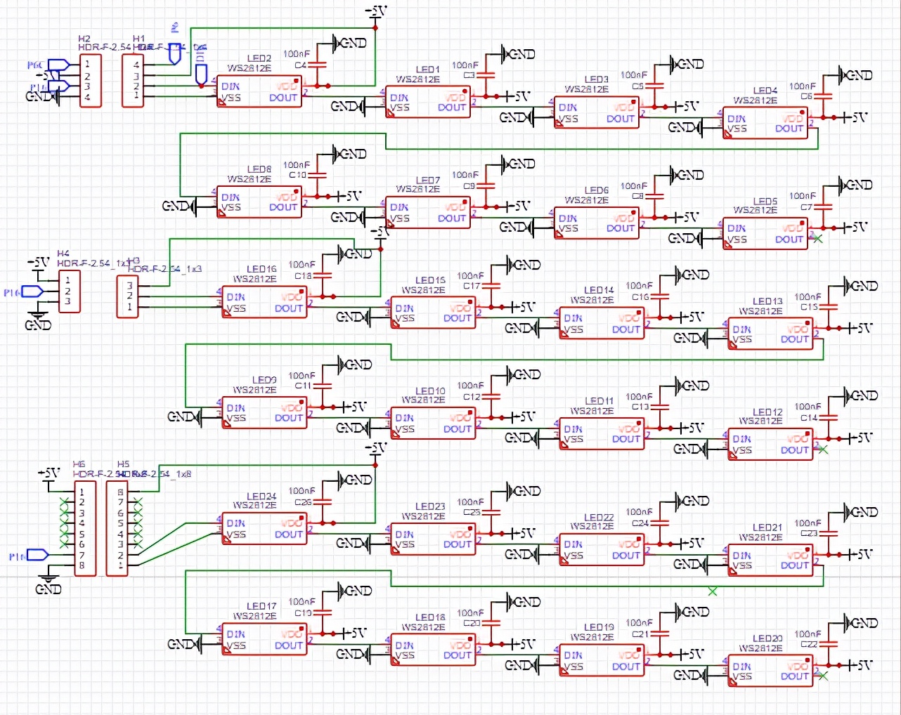
灯珠
采用ws2812b 分为3路绘制

打板子
因为经费有限 只能把每个部件拼一起 然后拿到切开
焊板子(bom也在github)
推荐使用加热台惹!灯珠不推荐拿电烙铁焊接
https://github.com/knyin/-CBU-soc
小结
首先感谢涂鸦智能给予我们开发者的大力支持
此次活动让我学到了许多知识,各位小伙伴可自行DIY,可登录:
https://t.tuya.com/AY1D3R6qzx
最后
以上就是魁梧灯泡最近收集整理的关于小哥送女友DIY幻彩灯,惊呼内行概况打板子焊板子(bom也在github)小结的全部内容,更多相关小哥送女友DIY幻彩灯内容请搜索靠谱客的其他文章。
本图文内容来源于网友提供,作为学习参考使用,或来自网络收集整理,版权属于原作者所有。
发表评论 取消回复