用D触发器和适当的门电路实现一个输出长度为15的n序列产生器
前言
本次实验所用软件为Quartus||9.0,所用板载为EPF10K20T144-4。
注意事项
(1)我们本次所需为二进制使用,所以设置仿真引脚时应像如图所示设置

(2)在向板载烧入程序的时候时记得安装驱动。
(3)在设置完引脚以后一定要记得将原理图文件编译一次,再往板载里面烧。
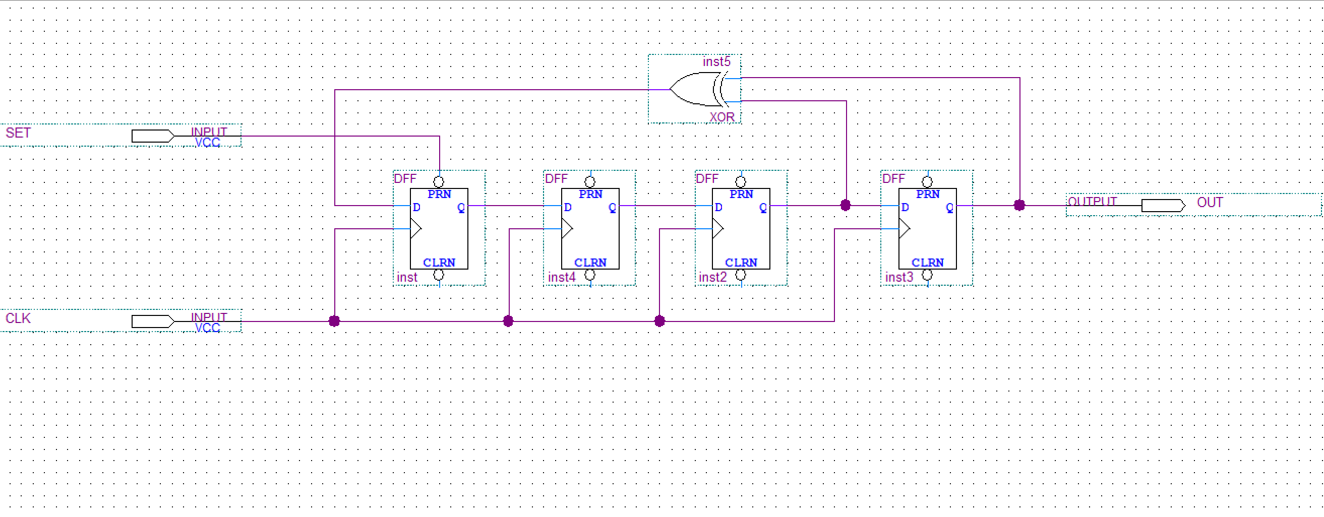
搭建仿真电路图
1、创建Block Diagram/Schematic File文件
2、搭建自己的电路图
(注:电路原理图如下)

2.1第二步可能遇到的问题:
问题一: Error:Top-level design entity “drf” is undefined

问题原因:Block Diagram/Schematic File文件的文件名与工程名不一致

解决办法:将Block Diagram/Schematic File文件的文件名与工程名改成一致即可

3、对电路图进行编译。
对所搭建电路进行时序仿真
1、创建Vector Waveform File文件。
2、如图所示设置仿真引脚和初始化数值

3、生成仿真文件

(注:图中所标即位一个序列周期)
3.1第三步可能遇到的问题:
问题一:不知道如何生成CLK的波形
解决办法:生成CLK波形步骤
步骤一:将CLK全部框选后点击图中红线圈中按钮

步骤二:在如下界面中点击Timing。

步骤三:按如下界面中的数据进行设置后点击确定即可生成对应波形

对所搭建电路进行板载测试
1、设置板载与电路图相对应的引脚

2、将电路图烧入板载

3、验证成功

(注:板载使用方法一:CLK对应引脚PIN_83)
(注:板载使用方法二:SET对应引脚PIN_44;)
(注:板载使用方法三:OUT对应引脚PIN_118;)
(注:板载使用方法四:调好SET为1后,要得到输出,必须不间断调整CLK的电位使其在0、1之间改变;)
最后
以上就是无聊纸飞机最近收集整理的关于2021-03-28 用D触发器和适当的门电路实现一个输出长度为15的n序列产生器的全部内容,更多相关2021-03-28内容请搜索靠谱客的其他文章。
发表评论 取消回复