一、实验任务及要求
1. 设计要求(2题任选1题,鼓励2题都做)
(1) 设计一个五路输入呼叫显示电路,5个数码开关分别模拟用户的输入信号,用户优先权按用户编号依次递减,即1号的优先权最高,5号最低;1至5号按键输入时,七段数码管对应显示1、2、3、4、5十进制编码数字,无用户呼叫时数码管不显示;若同时有几个用户呼叫时,则显示优先权最高的用户对应的编码。要求用你所学过的中规模集成芯片、集成门电路芯片完成设计。
(2)要求用两片加法器芯片74283配合适当的门电路完成两个BCD8421码的加法运算。(输入2个以BCD8421码表示的十进制数,输出其以BCD8421码表示的和,并用数码管显示出来。)(请注意:两数的和的结果及修正方法如表所示。)


二、思考题
1. 设计过程中遇到过哪些问题?是如何解决的?
2. 通过此次组合逻辑电路实验,相比上次设计,对组合逻辑电路的设计是否有更清楚的认识?若没有,请分析原因;若有,请说明在哪些方面更加清楚。
三、组合逻辑电路的设计
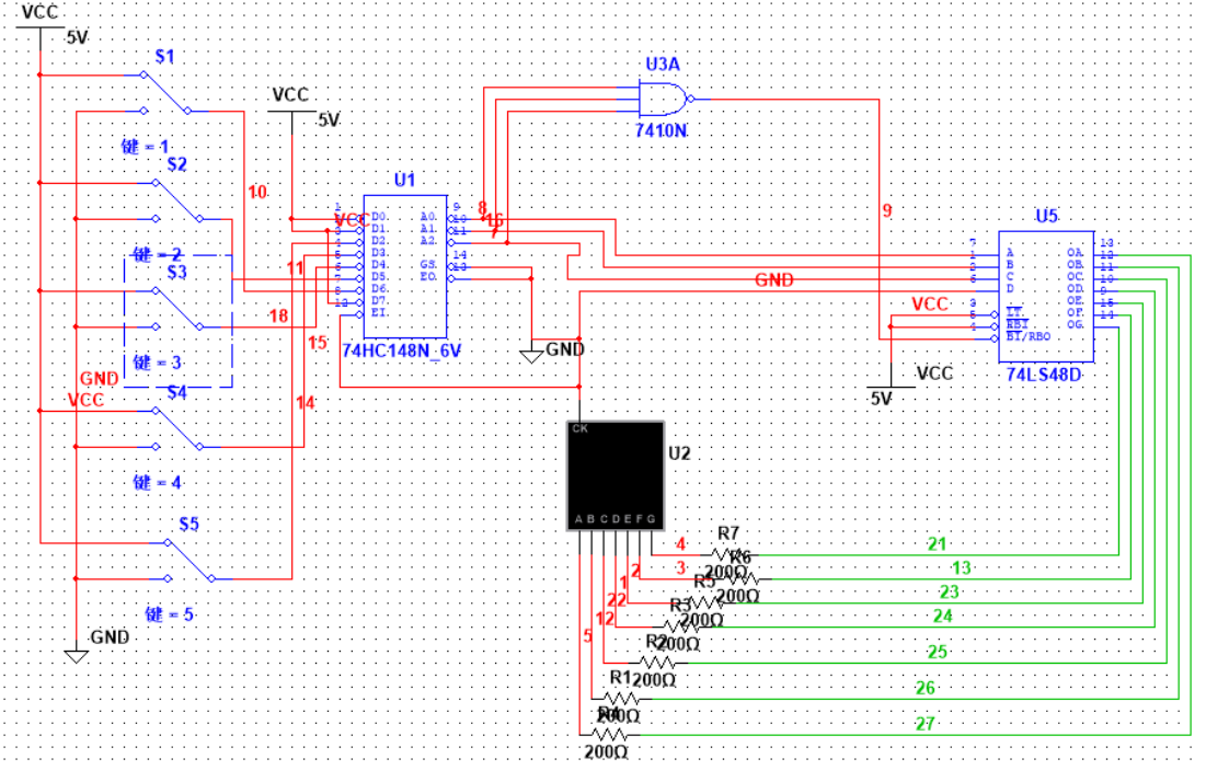
1.五路输入呼叫显示电路
(1)仿真电路如下

(2)用户优先权按用户编号依次递减,即1号的优先权最高,5号最低。此实验采用74HC148N优先编码器(管脚越大优先级越高,低电平有效),而且由于输出为管脚的反码,故将1号机接到6管脚,2号机接到5管脚,以此类推。
(3)74HC148N后接74LS48D译码器和七段数码管,由于题目规定无用户呼叫时数码管不显示。从编码器引出了当为111时,RBO=0灭零,其他RBO=1。
(4)遇到的问题:呼叫切换时数码管显示不稳定,出现抖动情况。
解决方法:每段显示加上拉电阻,此实验加200欧小电阻 。
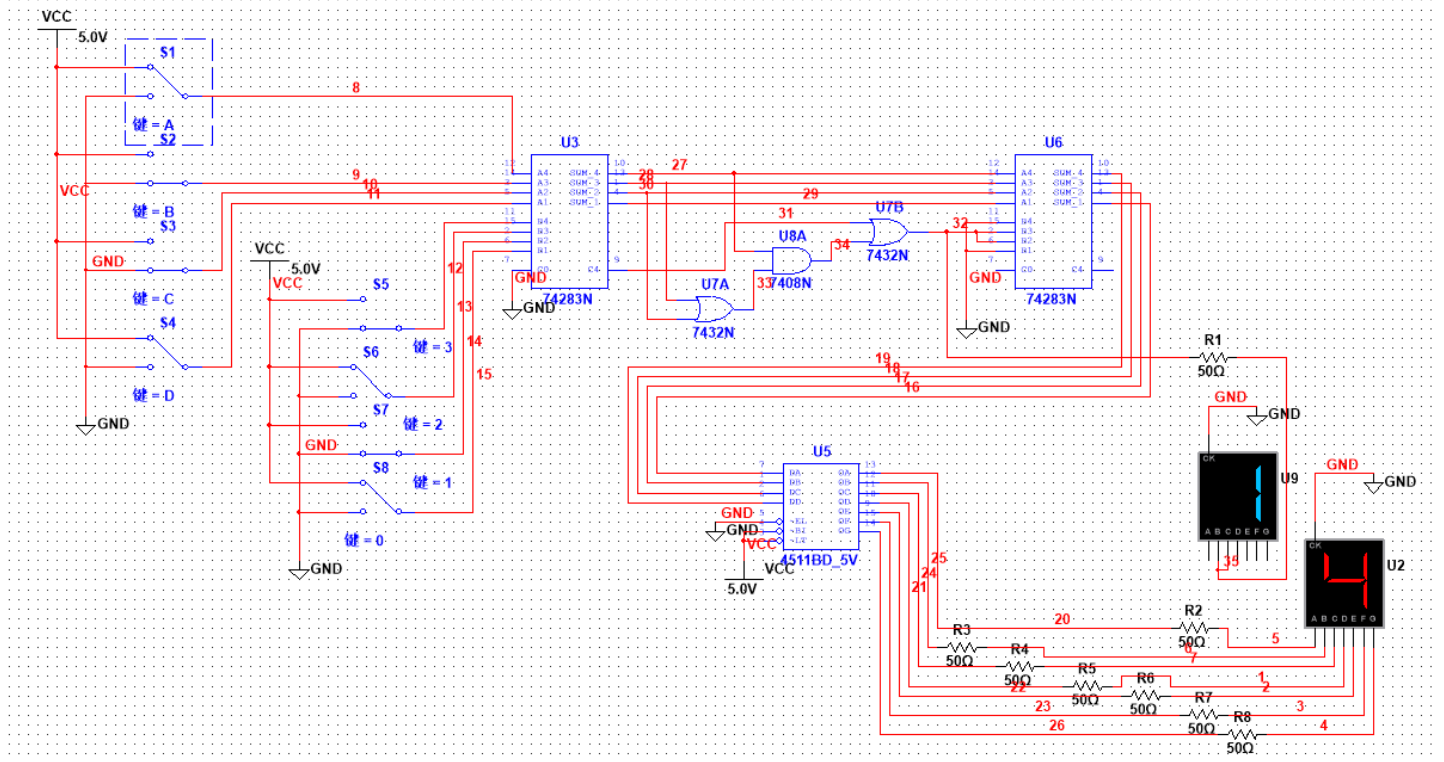
2. 两个BCD8421码的加法运算
(1)仿真如图所示

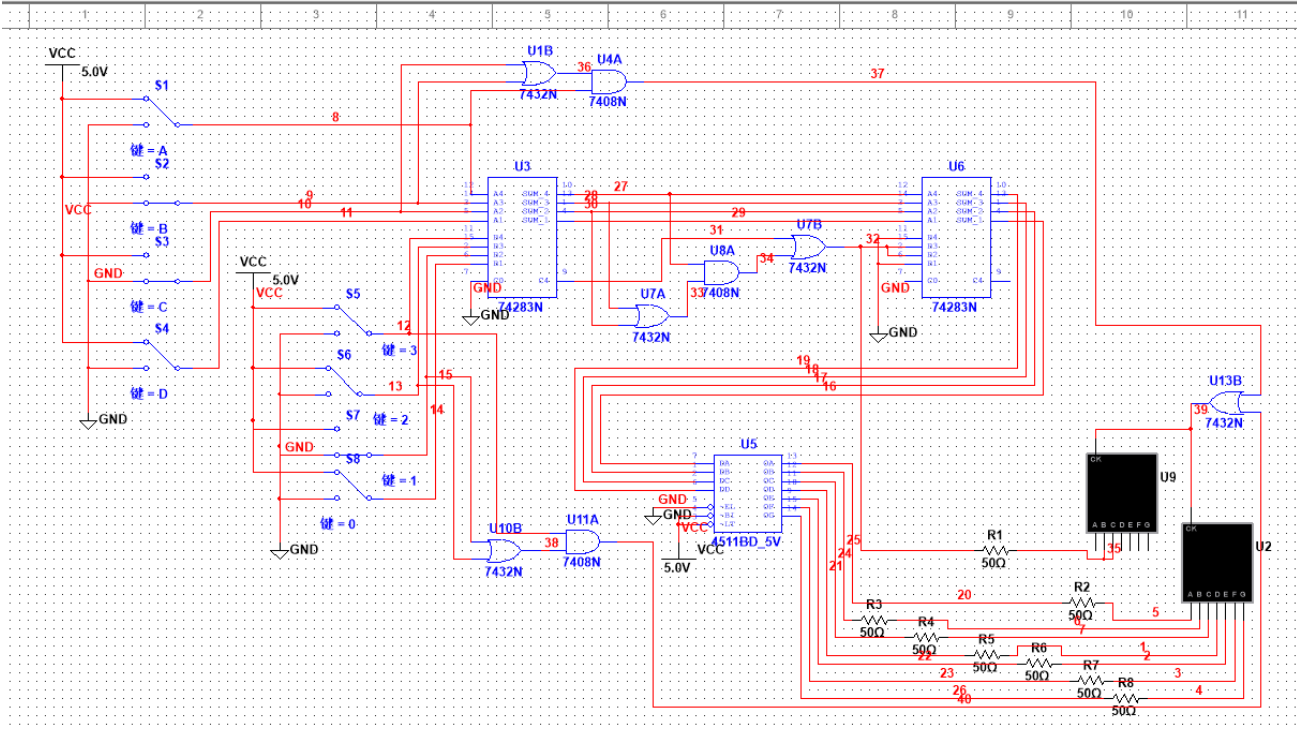
(2)两片74283N中间门电路为加6修正逻辑电路,同时产生的进位也作为十位数码管的输入。后面接法跟呼叫电路的显示相同,只是少了灭零操作。 (3)存在问题,未能对输入端进行8421BCD码的限制输入。(下图已解决)

在输入端均加入门电路限制,只有其中一个输入不是8421BCD码时,数码管CK端为高电平不工作,从而起到对输入端的限制。
总结
由于仿真器材完善,所以此次两个小实验均无悬空的无用输入端,基本上都是现有芯片和门电路构成。
1.对于高电平有效输入的与门,可以将该端置1
2.对于高电平有效输入的或门,可以将该端置0
3.数码管输入端接上拉电阻可使跳变时相对稳定
Multisim仿真文件:五路输入呼叫显示电路和两个BCD8421码的加法运算电路-嵌入式文档类资源-CSDN下载
百度云:链接:https://pan.baidu.com/s/1c5YS6xOAtyg__UYYaDv40g?pwd=8878
提取码:8878
最后
以上就是时尚黑夜最近收集整理的关于组合逻辑电路的设计(二) -- 五路输入呼叫显示电路和两个BCD8421码的加法运算电路的全部内容,更多相关组合逻辑电路的设计(二)内容请搜索靠谱客的其他文章。
发表评论 取消回复