目录
【功能介绍】
【原理图】
【PCB】
【实物图】
【元器件清单】
【源代码】
【模块介绍】
【参考资料】
【参考文献】
【功能介绍】
本设计利用51单片机结合NRF24L01无线模块进行设计,防丢器分为两个部分,分为从机和主机,即发射模块和接收模块,从机放在怕被丢失的物件上,而主机则携带在主人身上,可以实现两大功能:
- 超出两个模块的通信距离会报警,及时通知主机,防止从机丢失;
- 在两个模块的通信范围内,从机不知道在哪,主机可以发起寻找。
【原理图】

发送模块原理图

接收模块原理图
原理图发送模块与接受模块差异点是接收模块少一个按键,其他都一样,都有单片机最小系统,指示灯电路,蜂鸣器电路,无线模块,串口电路。如需详细资料可私信作者或加微信biyezhan007
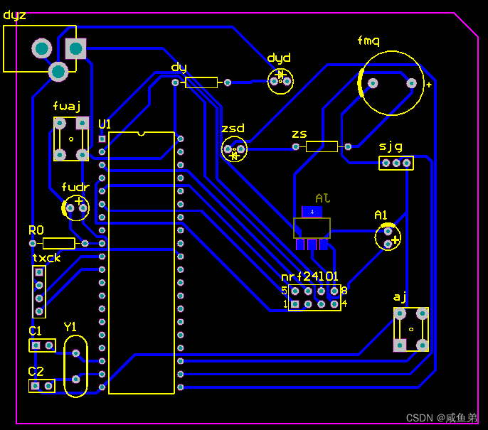
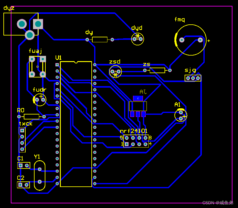
【PCB】

发送模块

接收模块
【实物图】

【元器件清单】
- 单片机底座*2
- 单片机*2
- 晶振*2
- 瓷片电容*4
- 电阻*4
- 电解电容*2
- 四脚按键*3
- 电源座*2
- LED灯*4
- DIP8底座*2
- NRF24L01模块*2
- 蜂鸣器*2
- 三极管*2
【源代码】
//发送端main.c
#include "nRF24L01.h" //包含头文件
#include "def.h" //包含头文件
void Delay_1(unsigned int s) //延时函数
{
unsigned int i;
for(i=0; i<s; i++);
for(i=0; i<s; i++);
}
void delay(unsigned int z) //延时函数
{
unsigned int x,y;
for(x=z;x>0;x--)
for(y=110;y>0;y--);
}
void main(void) //主函数
{
unsigned int flag; //定义变量
unsigned char t =0,flag_1;
unsigned char TxBuf[20]={0}; // 数据暂存数组
unsigned char RxBuf[20]={0};
a: init_io() ; //初始化
flag_1=0;
flag=0; //变量清零
TxBuf[0]='c'; //发送数据c
while(1) //进入循环
{
//SetRX_Mode();
if(KEY1 ==0 ) //按下按键
{
TxBuf[0]=0;
TxBuf[1]=1; //发送01
}
else //按键没有按下
{
TxBuf[0]=1;
TxBuf[1]=1; //发送11
}
nRF24L01_TxPacket(TxBuf); // 发送缓冲区数据
SetRX_Mode(); //发送完数据后设置成接收模式
if(nRF24L01_RxPacket(RxBuf)) //如果接收缓冲区有数据
{
nRF24L01_TxPacket(TxBuf); // 发送缓冲区数据
flag=0;
flag_1=0; //变量清零
}
else //接收缓冲区无数据,也就是没有接收到数据
{
flag++; //计时变量加
if(flag>=80) //加到80
flag_1=1; //变量置1
delay(5); //计时分辨率是5ms,计80次就是80*5=400ms
}
if(flag_1) //如果变量为1,计时400ms,开启报警
for(t=0;t<20;t++) //for循环控制灯和蜂鸣器报警
{
LED2=~LED2;
LED1=~LED1; //取反,达到闪烁的效果
delay(80); //延时80ms
if(t==19) //t加到19时
{
goto a; //回到while前面的a:
flag_1=0;
flag=0;
}
}
}
}
//接收端main.c
#include "reg52.h"
#include "nRF24L01.h"
#include "def.h"
#include "delay.h" //包含头文件
uchar count_1,count_2,count_3,count,miao,fen,fen_1,fen_2,fen_3,flag_1,flag_2,flag_3; //定义全局变量
void Delay_1(unsigned int s) //延时函数
{
unsigned int i;
for(i=0; i<s; i++);
for(i=0; i<s; i++);
}
void delay(unsigned int z) //延时函数
{
unsigned int x,y;
for(x=z;x>0;x--)
for(y=110;y>0;y--);
}
void main(void) //主函数
{
unsigned int flag,f=1000; //定义变量
unsigned char t ,flag_1;
unsigned char TxBuf[20]={0}; //缓冲区数据清零
unsigned char RxBuf[20]={0};
init_io() ; //初始化
while(1) //进入循环
{
TxBuf[0] = 0;
TxBuf[1] = 1; //发送数据01
SetRX_Mode(); //设置接收模式
if(nRF24L01_RxPacket(RxBuf)) //如果接收缓冲区有数据
{
nRF24L01_TxPacket(TxBuf); //发送缓冲区数据
if( RxBuf[0]==0&&RxBuf[1]==1) //如果接收的数据是01
{
for(t=0;t<10;t++) //控制灯和震动工作闪烁
{
LED1=~LED1;
LED2=~LED2; //取反
delay(50); //延时
}
}
RxBuf[0]= 0;
RxBuf[1] = 0x00; //接收缓冲区数据清零
flag=0;
flag_1=0; //变量清零
}
else //接收缓冲区无数据
{
flag++; //计时开始
if(flag==200) //计时到1秒(200*5ms)
{
flag_1=1; //变量置1
}
delay(5); //5ms延时
}
if(flag_1) //如果超时没有接收数据,就开启报警
for(t=0;t<10;t++) //for循环启动报警
{
LED2=~LED2; //闪烁报警
delay(50); //延时
if(t==9) //闪烁一个周期
{
flag_1=0; //变量清零,返回后再次判断是否有信号,如无信号,继续报警
flag=0;
}
}
}
}
【模块介绍】
此次防丢器所用的无线模块为nRF24L01,nRF24L01是由NORDIC生产的一款工作频率在2.4~2.5GHzISM之间的新型单片射频收发器件,几乎可以连接到各种单片机芯片,并完成无线数据传送工作,nRF24L01内部包含的模块分别为频率合成器、功率放大器、晶体振荡器与调制器,并与增强型的ShockBurst技术结合,可以通过SPI接口对其输出功率、频道选择与协议进行设置,因为nRF24L01有极低的工作电流,不仅功耗较低,而且处于其他低功率工作模式时,即掉电模式和待机模式下电流消耗更低,在节能设计方面占有足够大的优势。
【参考资料】

【参考文献】
[1]肖金球,冯翼.增强型51单片机与仿真技术[M].北京:清华大学出版社社,
[2]肖金球.单片机原理与接口技术[M].北京:清华大学出版社,2004,17-128.
[3]周鸿武.基于单片机的酒精浓度检测仪设计[J].制造业自动化2012,02.
[4] 康华光.电子技术基础模拟部分(第五版)[M].高等教育出版社,2006年
[5] 康华光.电子技术基础数字部分(第五版)[M].高等教育出版社,2006年
[6] 纪宗南.单片机外围器件使用手册—输入通道器件分册[M].北京航空航天大学出版社,2005年
[7]贾伯年.传感器技术[M].东南大学出版社,2000年
[8]何希才.传感器及其应用[M].国防工业出版社,2001年
[9]郑学坚.微型计算机原理及应用[M].清华大学出版社,2006年
[10]张水利. 单片机原理及应用. 黄河水利出版社,出版年:2008年8月
[11]谭浩强. C程序设计. 第三版. 清华大学出版社,出版年:2005年7月
本文介绍了在设计的过程的关键点,供大家参考学习,如需获取实物、或者下载链接失效、对其他单片机硬件设计感兴趣、有不明白的或者错误的,可以添加徽信biyezhan007
郑重声明,此文章提供给大家做参考模板,杜绝一切不良学术不良行为。
最后说一下,如果大家对硬件和编程感兴趣,可以点击牛客网这个连接看看,是个不错的学习网站,是学长推荐给我的,因为之前找工作的时候没有太多经验,也不知道怎么准备,去哪里搜资源,走了很多弯路,所以推荐给大家,当初在上面大量刷题还看了好多面试经验等,反正上面有很多课程+刷题+面经+求职+讨论区等资源,关键里面的资源全部公开免费,不用花钱,希望能帮助家!
未经作者允许,不得抄袭转载,转载或有问题请私信或微信作者。

最后
以上就是标致抽屉最近收集整理的关于基于单片机无线防丢报警器设计过程分享的全部内容,更多相关基于单片机无线防丢报警器设计过程分享内容请搜索靠谱客的其他文章。
发表评论 取消回复