eda没上过考试也能过
题目



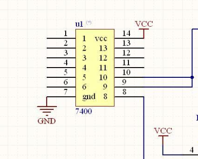
1.图2中的7400

在我的博客EDA第一次课<1117电路图的绘制>中,已经大致讲过器件库如何加器件了,然后我再写下这几个图:
- 我们现在创建一个PCB文件:点击file–new–project–PCBproject**(ps:必须是pcb文件,不能是free)**
- 创建libraries

3.绘制7400

这个图案是绘制器件的主要工具:点开之后点击方框即可画出方框,水龙头形状的是管脚然后添加到图片

双击管脚就可以编辑
上面是管脚里面标注,下面的是外面名称标注
4.最后就是器件名称**:tools-rename component即可修改器件名称**
5.ctrl-s保存
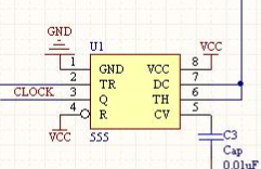
画出图5中的555和4017

1.可以像第一题那样重新做,也可以在器件库中直接添加第二个器件
2.(新建文件忽略本步)

菜单栏点击SCH library就出现本器件库详情,点击add或者上方菜单栏tools-new component新建两种方式新建器材

3.同第一题一样,我们绘制555
这里我们发现:管脚4是孔,我们点击下图的位置,点开之后选择dot即可

4.最后我们做好555ctrl-s保存一下

同样的我们得到4017

值得一提的是:老师说管脚顺序可以改变,但管脚对应的Y0-Y9不能改变
画出原理图
我们在pcb文件上添加schematic
在最右边的library中查找器件,对应图片直接搜索即可
所需器件名称分别是:
- relay
- res2
- led0
VCC和接地的GND在上方工具栏

最后将他们用线连接

最后ctrl-s保存一下即可(注意保存位置,不清楚是否需要提交文件)

封装题4
在pcb项目中创建pcb板(烦死了,一上传图片就卡,还是截图好用)

点击
然后点击

右下脚就会出现器件封装,我们把器件拉过来

下面就是连线,也是比较重要的一步,我们要求连线的粗细为1mm
所以我们点击design-rules–routing-width-width修改下面三个数据改为1mm

我们连线的颜色要求为蓝色,点击最下面可以修改颜色

点击工具栏

沿着线连接即可

值得注意的是:电路图和pcb板要在同一文件夹下
最后保存即可
按要求画DIP封装
我们用器件向导来做嗷~
DIP是管脚数
- 新建pcb library

- 点击tools-component wizrd
- 点击next之后
选择(DIP)然后next
4.调节数据然后next

5.选择管脚数,是DIP几就选择几

最后命名(会自动命名)
保存即可
本文为本人上课及课下总结,把考试题一一分解,就算保林学长没来上过eda也包你一次过,欢迎私信
最后
以上就是糊涂小笼包最近收集整理的关于EDA课程期末考试题(通信信工)题目的全部内容,更多相关EDA课程期末考试题(通信信工)题目内容请搜索靠谱客的其他文章。
发表评论 取消回复