上篇博文写了用仿真和综合来认识D触发器(通过仿真和综合认识D触发器(Verilog HDL语言描述D触发器)),这篇博文采用完全并行的方式来认识JK触发器。
让我们迅速进入正题吧。
J-K触发器的Verilog HDL程序代码
//边沿JK触发器
module jk_trigger(clk, j, k, q);
input clk, j, k;
output q;
reg q;
wire qb;
always@(posedge clk) //时钟上升沿到来时,判断jk的值
begin
case({j,k})
2'b00: q <= q; //如果{j,k}=00,则触发器处于保持状态
2'b01: q <= 1'b0; //如果{j,k}=01,则触发器置1
2'b10: q <= 1'b1; //同理10,清零
2'b11: q <= ~q; //11,翻转
default: q <= q;
endcase
end
assign qb = ~q;
endmodule
测试文件:
//jk触发器的测试文件
`timescale 1ns/1ps
module jk_trigger_tb;
reg j,k,clk;
wire q;
//时钟电路,周期为20ns
always
begin
#10 clk = ~clk;
end
//初始化
initial
begin
clk = 0;
j = 1'b0;
k = 1'b0;
#30 j = 1'b0; k = 1'b1; //这30ns内,由于q处于保持状态,且q没有初始值,所以此时间段内q值应该处于不确定状态,
//当过了这30ns后,时钟上升沿到来,q值被置0;
#20 j = 1'b1; k = 1'b0; //q值被置1;
#20 j = 1'b1; k = 1'b1; //q值翻转为0;
#20 j = 1'b1; k = 1'b0; //q值被置1;
//拭目以待呗;
end
jk_trigger u1(.j(j), .k(k), .clk(clk), .q(q));
endmodule
仿真波形:

由仿真波形图可见,和我们在测试代码中说明的一模一样,说明设计正确。
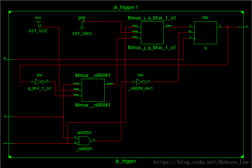
综合后电路图(RTL Schematic):

展开后为:

综合出来的电路貌似有点复杂了,但可以直观的看出,这个jk触发器在FPGA中是由D触发器组成的,也就是说FPGA中只有D触发器,其他触发器由D触发器组成。
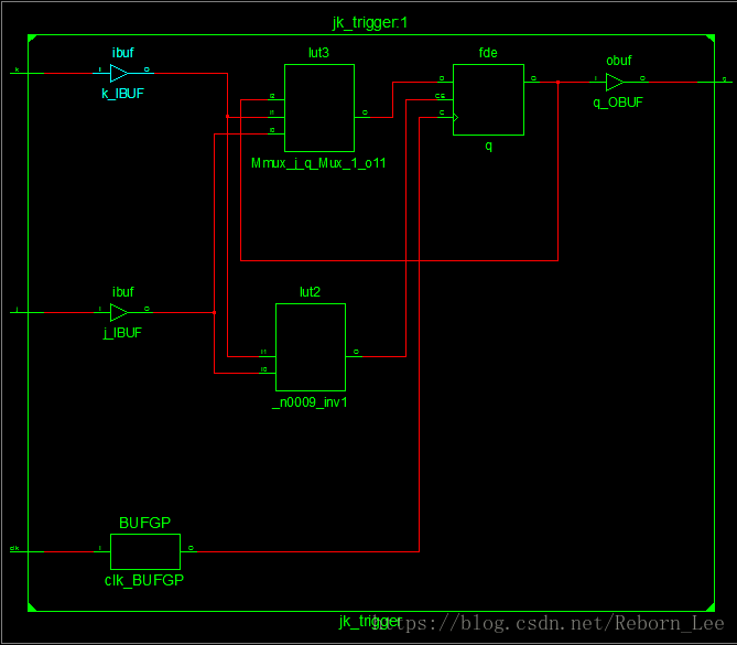
下面再看看Technology Schematic

从中可以看出由查找表(lut),D触发器以及各种缓冲器(buf)组成,关于这里的各种buf是干什么的,可以查看这篇博文:
【FPGA】IBUFG、IBUFGDS、IBUFDS...(这些到底是啥?)
看完之后会有一定的感触的。
最后给出J_k触发器的输入输出关系表格:
| clk | J | K | q | qb |
| 上升沿 | 0 | 0 | q | ~q |
| 上升沿 | 0 | 1 | 0 | 1 |
| 上升沿 | 1 | 0 | 1 | 0 |
| 上升沿 | 1 | 1 | ~q | q |
最后
以上就是积极书包最近收集整理的关于通过仿真和综合认识JK触发器(Verilog HDL语言描述JK触发器)的全部内容,更多相关通过仿真和综合认识JK触发器(Verilog内容请搜索靠谱客的其他文章。
本图文内容来源于网友提供,作为学习参考使用,或来自网络收集整理,版权属于原作者所有。
发表评论 取消回复