编者按:新型智慧城市是运用物联网、云计算、大数据、空间地理信息集成等新一代信息技术,促进城市规划、建设、管理和服务智慧化的新理念和新模式,是政府治理能力提升的重要标志,对增强群众获得感、幸福感和推动数字经济发展具有重要意义。随着新型智慧城市建设的深入推进,其成果应用必然需要各领域、各部门数据的打通与整合,从而形成大数据支撑和一系列数据融合应用。跨层级、跨部门、跨系统的政务数据在汇聚、共享、使用的过程中,安全风险日益凸显。与传统环境相比,新型智慧城市的发展,对数据安全管理工作提出了更多的要求。
本文从新型智慧城市建设过程中政务数据共享开放可能存在的数据安全风险出发,结合百分点科技多年服务各类政府部门和企业的数据管理经验,基于对数据全生命周期的有效认知,融合大数据算法挖掘和人工智能识别等技术,全面系统地提出了一套政务数据安全管理体系和实践成果,以期全方位保障政务数据共享开放安全,促进新型智慧城市建设。
一、引言
近年来,我国智慧城市快速发展,成效显著,大数据、人工智能等现代信息技术成为重要战略资源。新型智慧城市建设已经成为推进我国城镇化、提升城市治理水平、破解大城市病、提高公共服务质量、发展数字经济的战略选择。
2015年年底,中央网络安全和信息化委员会办公室、国家互联网信息办公室提出了“新型智慧城市的概念”,利用大数据智能化集中数据资源,以数据驱动新型智慧城市建设,推动政务数据共享融合与开放应用,标志着我国智慧城市建设正式步入“四期叠加”状态,即同时面临:战略机遇期、起步探索期、瓶颈凸显期和创新发展期。
同年,国务院发布《促进大数据发展行动纲要》提出要在2018年年底建成国家政务数据统一开放平台后,全国各级地方政府都积极建设政务共享交换平台和公共数据开放平台,政务数据开放的规模与范围越来越大,影响政府数据开放的安全因素也日益凸显,数据安全是政务数据开放的基础与前提,安全问题解决不好,公共信息资源就不可能实现“真正”的开放,如何通过分级分类推进政务数据共享开放,打通信息壁垒,加速信息资源整合应用,充分挖掘开发海量的政务以及行业数据的价值,平衡好数据开放与数据安全的关系,成为政府数据开放必须正视的关键议题。
二、政务数据共享开放的安全风险分析
1. 政务数据权属不明边界不清的风险
政务数据共享开放涉及国家机密保护、知识产权保护、企业信息保护、个人信息保护、个人隐私保护、数据融合利用等多方面问题,在政务数据开放的过程中,数据权属不明确,将对使用权责、开放原则、开放范围、开放模式产生争议。盲目开放,将会引起数据泄露风险。只有数据权属明确、责任边界清晰,才能划定政务数据开放共享过程中各部门的安全责任边界,明确相关部门在数据开放中应当承担的责任,保障数据安全。
2. 缺乏数据分类以及管理依据的风险
新型智慧城市建设过程中一方面亟需打破“信息孤岛”,实现政务数据的共享开放,通过全面数据开发与利用创造更大的数据价值;另一方面,由于我国尚未建立完善的数据保护与个人隐私保护法律法规,各类数据缺乏分级分类和管理依据,出于数据安全与隐私保护的制约,很多政府部门不敢共享开放或不愿共享开放数据。极易造成开放不足数据价值难以释放或开放过度数据泄密的风险。
3. 违规操作导致出现敏感信息的风险
政务数据共享开放过程中,参与部门多、企业多、人员多、流程严谨是工作常态,由于缺乏数据管理规范,非涉密人员保密意识相对薄弱,存在个别人员为了工作便利,直接在非涉密环境中处理含有敏感信息的数据的情况,为敏感信息带来安全隐患。
4. 公开信息汇聚增值可能涉密的风险
在新型智慧城市建设过程中,政务数据汇聚、融合、开放、应用的力度越来越大,即便对数据进行分级分类管理,在长期持续的存储以及共享开放过程中,也存在以下隐患:
(1)各部门在进行数据脱敏或脱密处理时,无法预见相关部门公开的数据与之融合后,是否会涉密。有些数据孤立看没问题,但几类数据关联起来形成的组合数据,可能会成为涉及国家安全的涉密数据或涉及个人隐私、企业经营的敏感数据。
(2)一段时间内的单个数据集不构成敏感信息,但在数据持续共享开放的过程中,通过增量叠加方式汇总形成的全量数据集,极易造成信息泄露风险。
(3)各地区对敏感数据的认定不同、标准不一,也是极易导致失泄密的风险之一。
5. 大数据全周期管控能力不足的风险
大数据时代,数据已成为国家战略资源,传统信息安全中的“静态”数据保护概念,在以数据共享、融合、应用为常态的“动态”场景中将面临业务生态更加复杂、数据处理角色更加多元、责任主体和边界难以厘清的挑战。传统的“以系统为核心”的信息安全防护体系已无法满足数据流转与数据安全的双重需求。在采用云计算、大数据等技术,以多副本、多节点、分布式的形式处理海量政务数据的现实环境中,传统数据安全技术相对滞后,难以实现实时、连续、全生命周期(数据收集、传输、存储、处理、共享、开放等)的安全管控,无法有效保障新型智慧城市建设的健康发展。
三、国内数据安全管理政策分析
我国对保障数据安全这方面的工作随着政务数据开放逐渐重视起来,因为政务数据开放起步较晚,2020年7月公布的《中华人民共和国数据安全法(草案)》和2019年5月国家互联网信息办公室发布的《数据安全管理办法》目前还处于征求意见稿阶段。而对于商业秘密、个人隐私等数据的立法保护也是散见于各类关于大数据发展、数字政府建设、政务信息管理等政策文件中,且多为原则性要求,缺乏具体指导规范,对于政务数据的共享开放工作指导有限,具体情况如下表所示。


四、政务数据共享开放安全管理措施与实践
百分点科技结合当前数据安全政策体系的建设情况,在政务数据共享开放的数据安全管理领域与政府客户共同探索、实践了安全管理长效机制,打造了全方位管控政务数据共享开放安全的能力体系。
1. 明确政务数据权属,划清安全责任边界
在政务数据共享开放管理工作中,首先要梳理清楚管理对象和数据权属,明确数据的提供者、使用者(又分为政务共享数据使用者、公共开放数据使用者)、平台建设单位、平台运维单位、平台运营单位和平台监管单位等责任主体; 其次要结合本地相关政策,参照“谁主管谁负责、谁运行谁负责、谁使用谁负责”的总体原则,围绕政务数据汇聚、存储、处理、传输、共享、开放、销毁、备份的全生命周期梳理相关角色、权限、人员等管理对象的安全责任边界、责任范围、具体安全职责和工作内容。
2. 梳理共享开放范围,统一共享开放渠道
依照“以共享为常态、不共享为例外”的原则,梳理共享开放范围,编制各政府部门的“三清单”,即责任清单(各部门所拥有的政务信息资源)、需求清单(对其他部门的数据共享需求、共享方式,应用场景)和负面清单(各部门认为不宜提供给其他政务部门共享使用的信息资源,必须有法律、行政法规、部委规章或党中央国务院政策依据)。由平台建设单位辅助各政府部门按照《政务信息资源目录编制目录》(发改技[2017]1271号)编制、优化政务信息资源目录,明确数据共享属性和共享范围,并动态维护更新,保证数据共享质量和时效性。梳理工作完成之后,凡是因各部门预期未报原因而未列入“三清单”之内的,原则上不再予以协调。
明确共享开放的统一工作平台和渠道,原则上只能通过共享交换平台和数据开放平台(含政务数据共享和公共数据开放)进行,擅自通过其他方式进行数据共享及开放,需承担相关责任; 其次要确定共享开放的范围,明确共享开放数据边界,将数据划分为无条件共享、有条件共享和不予共享3类;再次对于涉及敏感数据共享的情况,还应当采用脱敏、加密等方式保障数据安全; 最后还可结合本地实际,统筹规划,分期分批进行开放,先对部分数据进行优先试点开放,比如有明确政策依据和数据来源的政务公开数据,以及一些与公众密切相关的基础数据,再逐步放开其他数据的开放利用,在数据共享开放需求、数据安全和隐私保护之间找到最佳平衡点。
3. 打造政企协同机制,加强安全知识培训
百分点科技与参与新型智慧城市建设的信息化企业及政府部门保持密切联系,形成一套政企联动、企企联动的协同机制,保障数据安全管控流程的顺畅运转。首先是对点联系,参与新型智慧城市建设的相关企业和政府部门都明确了一名工作联络员,做到点对点联系,确保有效对接。其次是协同联动,基于明确的数据权属、安全边界、共享范围、开放渠道等信息,使用信息化手段,实现数据安全管控的流程化、标准化。再次是定期培训,配合政务数据主管部门每月/每季度以邀请上门交流、召开座谈会、线下培训等方式了解掌握各参与企业在新型智慧城市建设中的实施进度、安全管控难题,并提出具有普适性和针对性的工作方案,同时对相关工作人员开展数据安全知识培训,加强安全保密意识,杜绝因违规操作导致的数据泄密风险。
4. 健全数据管控能力,提升政务数据质量
政务数据拥有良好的质量,不仅可以降低后续融合应用的成本,促进数据资源更好地开放利用,同时也是数据安全保障的基础。数据质量要求政务数据保证信息的完整性、准确性、及时性、可用性和一致性,百分点科技构建了政务数据全生命周期管理体系,实现了对政务数据的长效运营,能够有效提升数据质量,保障数据的完整性,确保对数据来源、数据权属、共享内容、开放条件、数据质量、应急处置等信息有完备而系统的管控能力,同时对数据的流通使用进行监管,保障数据的流通安全可控;通过分析数据的血缘关系获知数据的来源出处,明确数据的数据归属,实现“一数一源”; 以前端应用为牵引,以数据质量报告抓手,倒逼政府部门及时更新和修改提供的数据,避免在汇集过程中产生交叉重复。
5. 实行数据分级分类,保障共享开放安全
目前,我国尚未建立数据安全分级分类的标准规范。对于安全等级不明确的数据,数据安全保护措施不当会出现数据安全保护强度不足导致数据泄露风险,数据过度保护又会带来数据共享困难。所以,百分点科技结合多年服务政府客户和企业客户经验,结合政府客户本地实际,按照数据类型、泄露影响程度以及敏感程度(非敏感数据、涉及用户隐私数据、涉及国家秘密数据),制定分级分类标准,对政务数据资源进行先分类再分级,并明确相应的开放属性、共享属性和安全防护策略,具体内容如下:

在政务大数据的安全整体架构中,根据数据的类别及等级对数据流生命周期过程进行“矩阵式管控”,其对应关系如下:

通过分级分类管理,对数据进行分级分域存储,对数据访问按照数据分级分类管理指南进行颗粒化的权限管理。

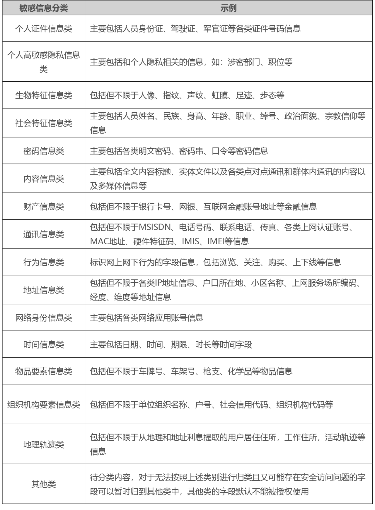
对敏感数据传输进行加密保护,对涉及国家安全、社会公共利益、商业秘密、个人信息和隐私数据的使用按照标准规范进行脱敏脱密处理,对各类数据重要操作实施流程审批,对数据共享开放全生命周期进行安全审计,保证每个环节的安全和策略一致性。脱敏方法及敏感数据示例如下:


6. 引入先进技术经验,加强安全技术保障
技术手段是大数据安全管理的保障条件,传统数据安全技术已无法满足数据流转与数据安全的双重需求,需要以网络安全为基础、以数据为中心,以颗粒化权限管控为抓手,辅以脱敏加密、分级分类、安全审计、行为追溯(区块链)、隐私计算等技术手段,搭建数据安全管理体系实现数据全周期(数据收集、传输、存储、处理、共享、开放等) 保障。
百分点科技为政务数据共享开放提供了全生命周期技术支持。
在数据存储环节,通过安全区域划分,建立DMZ区、数据加密区,解决不同区域间存储和边界控制问题,采用数据加密技术、颗粒化访问控制和审批管理,防止数据泄露与非授权访问。

在数据采集、汇聚、处理环节,采用元数据管理、数据标准管理、数据模型管理、数据质量管控、数据治理等技术,管控数据质量,形成数据资产; 在数据传输环节,采用数据加密、数据指纹等技术,实现数据可追踪可溯源; 在数据使用环节,采用数据脱敏、脱密技术,保障敏感数据的安全使用。

同时,为解决多个机构间数据共享和数据价值挖掘问题,通过搭建隐私计算服务平台,解决了在不共享原始数据前提下实现数据价值挖掘和流转的技术手段。通过原始数据“去标识化”,可信执行环境搭建和能够保护数据和模型隐私的智能计算技术(联邦学习)三个环节,保证各政府部门数据和模型隐私,实现数据“可用不可见”、“可算不可识”和“可用不可拥”。
在数据全生命周期采用日志管理和用户行为审计,实现异常行为实时监控,防止数据泄露等安全事件发生,全方面保障政务数据共享开放安全。
7. 建立风险评估体系,评估安全服务能力
百分点科技建立了贯穿政务数据共享开放全生命周期的数据安全风险评估体系。梳理出了汇聚、存储、处理、传输、共享、开放、销毁、备份等各环节的安全风险点,对各类风险进行量化分析(等级、百分比、数值),形成风险评估模型,定期对数据安全风险进行评估,防范数据安全隐患,对可能的风险进行监测预警。
由政府数据主管部门牵头,引入具有相关资质的第三方测评机构开展安全保障能力和安全风险评估,对测评中发现的风险事项限期整改,提高政务数据共享开放工作质量,减少数据安全隐患。
8. 建立监督管理机制,形成安全管理闭环
百分点科技辅助政府客户建立完善的监督考评机制,确保政务数据共享开放的及时性、有效性和安全性。
主管部门定期对系统接入量、数据接入量、数据质量、数据引用量、安全告警量、安全评估等级等信息进行汇总,形成数据安全风险评估报告,并将政务数据共享、开放的数据质量、安全管理情况作为绩效考核指标,要求各部门发布年度工作报告,主管部门按照考评机制对相关部门进行考核,动态监管数据安全管理制度执行情况,形成安全管理闭环,保障政务数据共享开放安全。
结束语
本文从新型智慧城市建设面临的数据安全挑战出发,结合百分点新型智慧城市实践经验分享了数据安全管理理念和技术手段。政务数据共享融合与开放应用在创造新价值的同时,也带来了新的挑战。一方面需要推进数据开放利用; 另一方面数据安全是大数据发展的底线。
百分点科技将积极与各政务管理部门一起完善顶层设计,细化数据安全管理事项,加强项目团队安全保密知识培训,切实有效地支撑政务信息化平台的安全稳定运行,做好政务数据安全管理工作,积极构建政务数据健康发展的有利环境,推进新型智慧城市的建设,为大数据产业的健康发展贡献一份力量。
最后
以上就是温柔麦片最近收集整理的关于百分点大数据技术团队:政务数据安全管理实践的全部内容,更多相关百分点大数据技术团队内容请搜索靠谱客的其他文章。
发表评论 取消回复