Problem Description
C国的死对头A国这段时间正在进行军事演习,所以C国间谍头子Derek和他手下Tidy又开始忙乎了。A国在海岸线沿直线布置了N个工兵营地,Derek和Tidy的任务就是要监视这些工兵营地的活动情况。由于采取了某种先进的监测手段,所以每个工兵营地的人数C国都掌握的一清二楚,每个工兵营地的人数都有可能发生变动,可能增加或减少若干人手,但这些都逃不过C国的监视。
中央情报局要研究敌人究竟演习什么战术,所以Tidy要随时向Derek汇报某一段连续的工兵营地一共有多少人,例如Derek问:“Tidy,马上汇报第3个营地到第10个营地共有多少人!”Tidy就要马上开始计算这一段的总人数并汇报。但敌兵营地的人数经常变动,而Derek每次询问的段都不一样,所以Tidy不得不每次都一个一个营地的去数,很快就精疲力尽了,Derek对Tidy的计算速度越来越不满:"你个死肥仔,算得这么慢,我炒你鱿鱼!”Tidy想:“你自己来算算看,这可真是一项累人的工作!我恨不得你炒我鱿鱼呢!”无奈之下,Tidy只好打电话向计算机专家Windbreaker求救,Windbreaker说:“死肥仔,叫你平时做多点acm题和看多点算法书,现在尝到苦果了吧!”Tidy说:"我知错了。。。"但Windbreaker已经挂掉电话了。Tidy很苦恼,这么算他真的会崩溃的,聪明的读者,你能写个程序帮他完成这项工作吗?不过如果你的程序效率不够高的话,Tidy还是会受到Derek的责骂的.
Input
第一行一个整数T,表示有T组数据。
每组数据第一行一个正整数N(N<=50000),表示敌人有N个工兵营地,接下来有N个正整数,第i个正整数ai代表第i个工兵营地里开始时有ai个人(1<=ai<=50)。
接下来每行有一条命令,命令有4种形式:
(1) Add i j,i和j为正整数,表示第i个营地增加j个人(j不超过30)
(2)Sub i j ,i和j为正整数,表示第i个营地减少j个人(j不超过30);
(3)Query i j ,i和j为正整数,i<=j,表示询问第i到第j个营地的总人数;
(4)End 表示结束,这条命令在每组数据最后出现;
每组数据最多有40000条命令
Output
对第i组数据,首先输出“Case i:”和回车,
对于每个Query询问,输出一个整数并回车,表示询问的段中的总人数,这个数保持在int以内。
Sample Input
1
10
1 2 3 4 5 6 7 8 9 10
Query 1 3
Add 3 6
Query 2 7
Sub 10 2
Add 6 3
Query 3 10
End
Sample Output
Case 1:
6
33
59
思路:这题是一道树状数组的题目。因为如果采取前缀和数组的话,这样每次增加减少,对前缀和数组进行更新的时候就会消耗大量的时间,复杂度太高。这里,采用树状数组替换前缀和数组,减少每次增加减少时对于数组的更新次数,降低时间复杂度。
下面先介绍一下树状数组
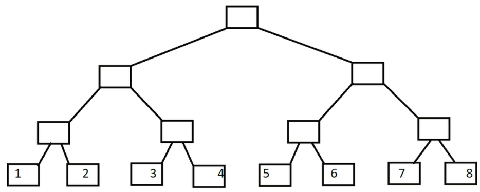
- 树状数组:顾名思义,就是树状的数组,这里我们使用二叉树来展示树状数组的逻辑图,用叶子结点来表示 a [ 1 ] − a [ 8 ] a[1]-a[8] a[1]−a[8]。

- 将二叉树摆放成下图这样方便进行观察:

- 将下标写成对应的二进制形式,如下图。并观察可以得到以下结论:
- C C C数组的每一项对应 A A A数组的项目与二进制最右边(最低位)的1表示的整数相等。

- 现在问题就转换为求二进制右边最低位1表示的整数了,有两种算法
int lowbit(int i) {
return (x - (x & (x - 1) ) );
}
/*第二种使用了计算机中的数据表示规则,用补码与原码相&,即可得到最终的结果*/
int lowbit(int i) {
return x & -x;
}
AC代码
#include <iostream>
#include <vector>
#include <string>
#include <cstring>
#include <cstdio>
using namespace std;
int* arrin = NULL, * a = NULL;
int N = 0;
int lowbit(int x) {
return x & -x;
}
/*这里建议看上面图中的例子,就比较好理解了*/
int sum(int i) {
int ret = 0;
while (i > 0) {
ret += a[i];
i -= lowbit(i);
}
return ret;
}
// 更新的时间复杂度降低为 O(logn)
void update(int index, int value) {
while (index <= N) {
a[index] += value;
index += lowbit(index);
}
}
void fun_a() {
int index = 0, value = 0;
scanf("%d%d", &index, &value );
update(index, value);
}
void fun_s() {
int index = 0, value = 0;
scanf("%d%d", &index, &value);
update(index, -value);
}
void fun_q() {
int _start = 0, _end = 0;
scanf("%d%d", &_start, &_end);
cout << sum(_end) - sum(_start - 1) << endl;
}
int main()
{
int T = 0;
cin >> T;
for (int i = 1; i <= T; i++) {
cin >> N;
arrin = new int[N + 1];
a = new int[N + 1];
memset(arrin, 0, sizeof(int) * (N + 1));
memset(a, 0, sizeof(int) * (N + 1));
for (int j = 1; j <= N; j++) {
cin >> arrin[j];
update(j, arrin[j]);
}
cout << "Case " << i << ":" << endl;
bool flag = true;
while (flag) {
string s;
cin >> s;
switch (s[0])
{
case 'A':
fun_a();
break;
case 'Q':
fun_q();
break;
case 'S':
fun_s();
break;
case 'E':
flag = false;
break;
default: break;
}
}
delete a;
delete arrin;
}
return 0;
}
最后
以上就是闪闪口红最近收集整理的关于敌兵布阵-HDUOJ的全部内容,更多相关敌兵布阵-HDUOJ内容请搜索靠谱客的其他文章。
发表评论 取消回复