导语
在学术研究中,确定一个好的论文选题至关重要。DeepSeek 作为一款强大的 AI 工具,能够为我们提供丰富的选题思路。本教程将详细介绍如何利用 DeepSeek 生成与你专业相关的论文选题。
使用工具
- 工具名称:DeepSeek,腾讯元宝
- 工具网址:DeepSeek官方网站为https://chat.deepseek.com/ ,腾讯元宝https://yuanbao.tencent.com/(需手动选择 DeepSeek R1模型)
使用场景
学术研究
论文创作
课题探讨
教程操作流程方法
明确自身研究信息:确定自己的专业、研究方向、感兴趣的技术领域以及已关注到的相关研究切入点等信息。例如,“我是一名研究生,我的专业是 xxz,我的研究方向是 xxx,我对 xx 技术领域感兴趣,我注意到有研究学者会对 xx 进行探究” 。
构建指令:按照特定格式构建向 DeepSeek 提问的指令。指令格式为:“我是一名研究生,我的专业是 xxz,我的研究方向是 xxx,你将扮演我导师的角色,我目前正在写一篇学术论文,需要你的指导。我对 xx 技术领域感兴趣,但是我还没有形成具体、明确的研究问题。我注意到有研究学者会对 xx 进行探究,我想从这种技术入手来挖掘研究问题。请帮我推荐10个参考选题。” 在构建指令时,将自己的专业、研究方向、感兴趣的技术领域等实际信息准确填入相应位置 。

选择平台并输入指令:打开 DeepSeek 相关使用平台,如上述提到的官方网站或其他接入平台。在平台的输入框中,完整准确地输入构建好的指令 。

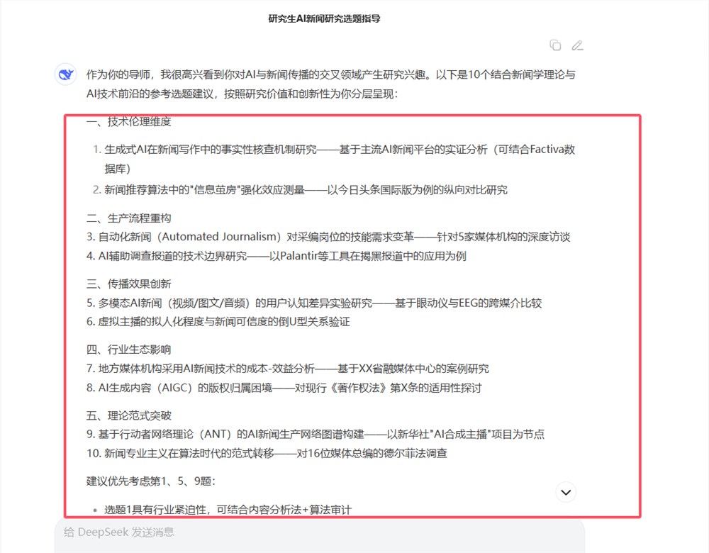
获取选题结果:点击 “生成” 或类似提交按钮,DeepSeek 会基于其算法和知识储备,分析指令内容,生成10个与你输入信息相关的论文参考选题 。

评估与筛选选题:仔细阅读 DeepSeek 生成的选题,从选题的研究价值、创新性、可行性以及与自己研究兴趣和能力的匹配度等方面进行评估。例如,判断选题是否符合当前学术热点趋势,是否有足够的研究资料支撑,自己是否有能力在规定时间内完成该选题的研究等。筛选出最适合自己进一步开展研究的选题 。
(举报)
发表评论取消回复