2025 年中国两轮电动车行业在新国标《电动自行车安全技术规范(GB 17761—2024)》的推动下,正经历技术升级与市场格局重塑。新国标通过提高产品安全准入门槛(如电池管理系统、唯一性编码等),加速了行业向智能化、高端化方向发展,北斗定位、通信及动态安全检测等技术逐渐成为标配。 2024 年行业销量约 5000 万台,受新国标全面落地及消费需求变化影响,市场短暂回调。预计 2025 年随着新国标政策红利释放及以旧换新补贴推动,销量将回升至 5200 万台,但增速受消费降级趋势制约。
中国两轮电动车发展现状

新国标加速技术升级与行业洗牌,推动市场向高质量产品集中,重塑市场竞争格局。在产品方面,通信、塑料占比等规定促使老国标产品面临淘汰或需要进行大规模的整改,导致过渡期间出现低价库存抢购现象,部分政策不达标企业加速退出行业。其次,以旧换新等补贴活动以及企业优惠措施有力地推动了产品的更新换代,在安全与环保需求的驱动下,倒逼技术升级。再者,新国标中对相关配置的要求推动了两轮电动车的智能化升级,像北斗定位、通信、动态安全检测等高端配置在产业链协同下逐渐普及,整体上提升了产品的安全性和智能化水平,重塑了电动自行车市场格局。

值得一提的是,传统品牌主要占据 4000 元以下市场,而九号在高端价格带销量领先。根据鲁大师对全国销售量靠前的 21 座城市的线下调研数据显示,在 4000 元以下价位区间,传统品牌雅迪、爱玛依旧处于主导地位。在 4000 元以上的高端价格带,九号以超六十万台的销量再次领先,在 4000 元以上价位九号已连续 2 年销量第一;传统品牌中雅迪表现最好,是传统品牌在高端价格带较为具备竞争力的品牌。

在智能两轮电动车领域,九号品牌表现最为出色,据鲁大师数据显示,九号已连续三年智能电动车销量第一,凭借全系配备智能化功能, 2024 年九号稳坐智能两轮电动车第一梯队;第二梯队则是传统两轮电动车龙头企业雅迪、爱玛;小牛、绿源、台铃位于第三梯队。

中国两轮电动车上市公司市值表现方面,截至到 2025 年 4 月 23 日,中国两轮电动车上市公司:九号、雅迪、爱玛、绿源、新日、小牛,其中九号以 429 亿元人民币的总市值位列第一,雅迪紧随其后,总市值421. 9 亿元人民币。

2024 年,新国标《电动自行车安全技术规范(GB 17761-2018)》已全面落地,替换潮购买车辆还未到换车周期,市场回归常态替换状况,加之 2018 年新国标规范下的两轮电动车不能很好的满足用户长续航、强动力需求,导致用户换车需求降低,市场销量下滑,全年销量约为 5000 万台。 2024 年底国家颁布新国标《电动自行车安全技术规范(GB 17761—2024)》,对车辆重量、电机扭矩给出新标准,满足了用户需求,加之以旧换新补贴,预计 2025 年会迎来新一轮增长,但在消费降级的大背景下,预计增速有限,预估全年销量为 5200 万台。
中国两轮电动车发展特征
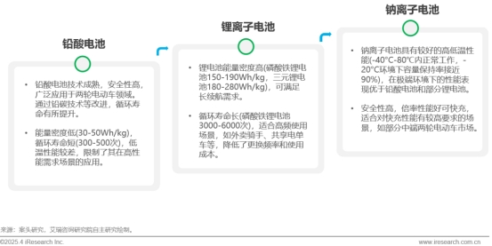
两轮电动车装机电池结构将发生显著变化,锂电正在成为主流选择。尽管铅酸电池凭借低成本占据大部分市场份额,但锂电池凭借高能量密度和长循环寿命快速崛起。一方面,部分企业通过铅改锂策略维持性价比优势实现销量增长;另一方面,电池的成本和性能之间的平衡也是一个重要问题。钠离子电池作为一种新型电池技术,具有成本低廉、储量丰富的优势,但其技术路线和产业化速度仍在探索中。同时,锂电 “国强标”推出后,国内市场上销售的电动自行车用锂离子蓄电池都必须符合其严格的要求。这不仅将为监督执法部门提供有力的法律依据,更将从根本上杜绝劣质锂电池的生存空间,全面优化产业发展环境。

智能化配置正形成“软件定义硬件+数据驱动服务”的双轮模式,头部企业通过物联网、5G通信、北斗定位等技术构建车机系统(如哈啰VVSMART、九号真智能3.0),实现车辆状态监测、远程控制、OTA升级等基础功能;而AI算法和大数据分析的深度应用,推动智能路径规划、驾驶行为分析等进阶功能落地。市场需求呈现明显的代际分化特征。年轻用户群体推动智能化配置向“泛娱乐化”延伸,如雅迪iRide系统支持智能语音交互、车载社交功能,九号车型搭载RGB氛围灯和定制音效,反映出产品从出行工具向“科技潮玩”的属性转变。虽然当前智能化投入产出比仍需优化,但智能化已成为重构两轮电动车产业价值链条的核心变量。

智能化配置处于过渡期,基础系统稳定增长,体验类配置投入有所收缩。对比 2023 年, 2024 年 8 大系统总分降低2.6%,智能化配置呈现结构分化,部分功能投入收缩明显,核心系统升级仍在推进。其中,乘坐系统增加76%、车辆交互传输系统增加22%,显示整车与人、车、平台之间的连接功能加快强化。防盗系统和能源系统的增加表明安全保障与续航效率成为智能系统优化重点。相比之下,智慧娱乐系统下降27%,短期内仍属非刚需选项。用户系统和车辆状态管理分别下降21%和16%,说明非核心体验型配置的投入有所调整,或面临整合替代。

九号领跑智能化评分体系,多款产品入围高分梯队。 2024 年智能化评测中,九号、极核、小牛位居品牌平均分前三,整体智能化水平显著领先。九号以 810 分的高分稳居首位,展现出其在智能软硬件系统协同、场景覆盖度和功能深度方面的领先实力。这也是九号连续四年保持智能化评测领先的位置。其智能化产品在TOP20 中占据半数席位,TOP10 中更有 6 款上榜,形成显著的品牌优势。其他主流品牌如雅迪、台铃、爱玛虽具备一定智能化基础,但在功能与技术方面与九号存在差距,仍有进步空间。

两轮电动车销售渠道加速多元化,线上线下协同深化。渠道布局正在以线下经销体系为主的传统模式,逐步拓展为多元融合的新格局。除主流电商平台外,短视频平台、小红书等内容型渠道也成为重要流量入口。电商、社交、直营等新兴渠道渗透率持续提升,“线上种草+线下取车”成为主流购车路径之一。头部品牌积极构建自营商城与O2O交付体系,推动用户体验从购买前到售后服务的闭环升级。
中国两轮电动车用户洞察

本次调研车主多为26- 45 岁,男性为主,已婚已育,家庭中等收入,消费时注重信息获取及品质。
从调研数据上看,用户选择两轮电动车的首要动因集中在出行效率与日常代步便利,高效省力和作为家庭出行补充等功能型需求也占据前列,凸显用户对电动车实用性的强依赖。相比之下,成本低,环保和价格便宜等经济性原因虽有一定占比,但重要性相对次要。安全和驾考门槛低等因素占比低说明当下驱动用户决策依然以功能效率为首要考量。

购车用户最关注的因素集中在续航能力与车辆耐用性,反映出续航里程已成为衡量电动车性能的首要指标。智能化与刹车安全性也是用户的重要考量因素,体现用户对骑行体验和安全保障的关注度持续上升。在具体的续航偏好上,60km为用户最理想的单次续航段位,50km~80km为主流需求区间,占比超过60%,进一步验证消费者更看重日常出行的实用适配性,而非极限续航表现。

在选购电动车时,18- 25 岁群体会优先选择有智能化功能能的两轮电动车,占比76.4%,相比总体显著性更高,TGI=110;在购车时除电池续航、耐用性等必备条件外,智能化功能的关注度较高,TGI=112,其中18- 20 岁群体首先关注智能化功能。

在电池类型方面,近 5 成用户考虑购买铅酸电池(包含石墨烯电池),近 4 成用户会选择锂电池,少部分用户对电池类型没有偏好;83.7%的用户在购车时会优先选择具备智能化功能的两轮电动车,其中14.6%的用户只会考虑具备智能化功能的两轮电动车;12.9%的用户对智能化功能没有偏好,少部分用户会选择不具备智能化功能的两轮电动车。

当前消费者购置两轮电动车的渠道日益多元,但线下品牌专卖店依然为主流购车方式,展现出用户对实体体验与服务保障的高度重视。同时,线上下单、线下门店取货和线下品牌旗舰店也占据较高占比,反映出O2O融合模式正逐步成熟,线上引流+线下服务成为新主流。电商平台选择上分化明显,京东以53.1%的占比遥遥领先,淘宝、抖音位居第二梯队。而小红书、拼多多、天猫等平台尚处于用户尝试阶段,当前渗透率相对有限,具有后续增长潜力。

车主日常用车场景以通勤与生活出行为主,五成用户使用两轮电动车上下班与买菜/逛超市,凸显出两轮电动车在日常代步中的核心地位。使用场景的多元化也体现出用户需求的精细化,为未来产品设计优化与营销策略提供了参考方向。

调研结果显示,储物空间不足仍然是当前使用中最突出的问题。同时,围绕续航与电池的多个问题也排名靠前,说明用户对出行可靠性仍有较高期待。尽管目前智能化广泛应用,但相比智能化体验,交互流畅性与稳定性仍然是用户关注的焦点。整体来看,未来产品设计应在提升基础出行性能的基础上,优化智能化体验细节,以增强用户的满意度和复购意愿。

根据调研数据,61.2%的用户有二手两轮电动车购买经历,说明该市场已从边缘消费逐步走向大众选择。用户倾向于选择准新车与品牌官方二手车这类车况透明、信任度高的车型。而从渠道上看,线下品牌授权门店和综合型二手平台成为主要交易场景,用户对有官方保障和流通便捷流通的偏好更强。在购买二手车考量中,电池寿命与衰减情况是用户最关注的性能,其后依次为车辆成色、使用年限。

中国两轮电动车发展趋势
两轮电动车潮玩属性初显,同时满足用户的功能需求和情感陪伴。在四亿存量市场构筑的饱和竞争中,“材料堆砌主义”的创新疲态逐渐展现,而情感连接、潮玩生态等创新思路成为新趋势。头部品牌逐渐从单纯的技术参数堆叠转向更深层次的用户价值挖掘。这一趋势不仅体现在产品功能的升级,更体现在对用户情感需求的深度回应。这种转变不仅为用户带来了更好的出行体验,也为行业开辟了新的增长空间。

外观设计趋于简约实用,结构设计更加集成。新国标通过材料限制、防篡改要求、功能模块集成等多维度规定,推动两轮电动车设计向更安全、集成化、智能化方向发展。外观上,车辆趋向简洁实用,金属材质占比提升;结构上,电池和电子元件的封装技术、车架力学设计、防火阻燃层的应用成为关键。这些变化既是对行业乱象的规范,也为技术创新和差异化竞争提供了空间。

线上线下融合既是用户行为变化的映射,也是品牌竞争策略的必然选择。两轮电动车的消费正在从传统线下部分转变为线上种草+线下取车的方式,除了传统的购物平台外,短视频平台和小红书等也加入了销售渠道。本地生活消费趋势愈加显著且不可逆的背后,是随着移动互联网成长起来的年轻人,越来越多的消费者习惯“线上购物、线下提货”的消费方式。然而,线下门店并未因线上渠道的扩张而被边缘化,而是通过体验式营销和社区化运营实现了价值重塑。雅迪和爱玛等品牌通过试驾体验、牌照服务和社区运营,强化了用户黏性和品牌忠诚度。线下门店的不可替代性在于其提供的即时服务和沉浸式体验,与线上渠道的便捷性形成了互补。

二手市场未来发展前景广阔但缺乏市场规范,大部分用户愿意购买二手两轮电动车且 6 成以上用户购买过二手两轮电动车,在政策支持、技术革新和商业模式创新的推动下,二手市场有望成为行业增长的新引擎;未来,若能在电池检测标准化、质保体系完善等方面取得突破,二手交易渗透率或将显著提升。

锂电池的使用寿命通常为 3 至 5 年。若超期使用而未及时更换,电池容量和性能会显著下降,甚至可能引发热失控或爆炸等安全风险。然而,长期以来,锂电池的回收渠道并不完善,许多用户选择将“退役”电池出售给个人或小作坊。这种非正规的回收方式不仅容易造成环境污染,还可能导致不合格的二次改装电池流入市场,进一步增加充电起火或爆炸的安全隐患。《电动自行车锂离子电池回收利用体系建设指南》和《电动自行车行业规范条件》明确了有关回收利用的方向。

2024 年,九号公司与格林美旗下开展合作,规避二次改装电池流入市场带来的安全隐患,为两轮电动车行业“向绿”发展再添助力。
(举报)
发表评论取消回复