声明:本文来自于微信公众号 新播场,作者:场妹,授权热心网友转载发布。
闷头发育的微信电商,悄悄放了个大招。
不久前,微信小店官方发布消息,称视频号带货达人升级至「微信小店带货者」,升级后可在微信全域带货,场景包括视频号、公众号、服务号等。此外还有用户发现,微信小店还在灰度测试“商品直接分享到朋友圈”的新功能。
背靠公众号内容沉淀、服务号服务场景、社群裂变传播的“黄金三角”,微信电商正试图重构人货场逻辑,蹚出一条新的电商发展路径。
视频号达人迈向全域带货
3月31日,微信视频号甩出一记“大招”:已开通视频号橱窗带货权限的达人可升级为「微信小店带货者」,升级入口将逐步开放;达人“升级”为带货者后,能够在视频号、公众号、服务号等微信生态内进行全域带货,实现全域流量运营。
已经开通橱窗带货的达人,可通过「视频号-创作者中心-带货中心」升级为微信小店带货者,升级后,原有视频号账号会自动绑定为达人的带货渠道,资产、数据均保留,不需重复缴纳保证金。经营流程依旧是从选品中心选品带货。

在“微信小店带货助手”服务号中选择“去带货”,将进入更清晰的全新带货经营页面,可使用数据罗盘、查看政策通知、链接团长机构、学习带货知识等工具。手机电脑端可同步管理。
如果还没有开通过视频号带货权限,则不受本次升级影响,可以直接注册带货者账号开始带货。
对达人来说,流量入口倍增,可突破单一场景限制。比如,达人可以在公众号发布文章时插入商品卡,相比单一的视频号场景多了新的渠道和机会。

对于商家及机构来说,官方更是直接表示“一句话概括:利好商家和机构”,具体而言,在与达人合作时可查看带货者绑定的带货渠道、探索多元合作机会,商品可以在带货者绑定的多个渠道同时销售,实现微信全域流量联动。
“这个王炸出来了,接下来整个微信生态都是带货的天下。全域带货解决的是商品的流通,全域经营解决的是人/社群/三观一致消费者的聚集,品牌类商家和具有IP属性的超级个体群主,迎来了巨大的大爆发机会。”某团长机构的负责人如是评价。
“让电商在社交体系内流动”
在许多从业者看来,承载着腾讯电商梦想的视频号电商,一直走得十分克制。
去年,有商家表示,视频号电商对外的动作似乎都没有小红书多。而这份克制背后,其实是腾讯对于微信电商的整体考量。
在电商领域,腾讯的布局并不晚。早在2014年,“微信小店”就亮相了,但当时仍处于微信公众号体系内,缺乏大展拳脚的机会;2020年,微信小店全面下线,不少人以为它就此销声匿迹。
没想到在视频号崛起后,微信小店卷土重来。
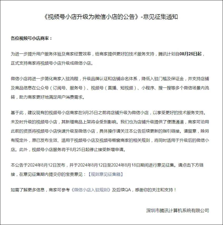
2024年8月25日,视频号小店升级为微信小店,支持商家从视频号小店升级为微信小店,将电商的生态版图从单一的视频号场景拓展到了整个微信生态体系。

一直被质疑“没有电商基因”的腾讯,也终究通过视频号打了一场漂亮的“翻身仗”。
据腾讯2024年第二季度的财报显示,总营收1611.17亿元,净利润476.3亿元,增速惊人。其中,在线广告业务增长19%,营收299亿元。视频号广告收入更是同比大增80%以上,游戏、电商、教育等行业大客户也纷纷加大了广告投入。
但微信对于视频号的期待,不只是一款产品、一个功能。
2024年1月,微信事业群总裁张小龙在微信年度公开课上曾表示,视频号是微信里的“万金油”,要和其他产品模块玩出“化学反应”。
2024年11月,在腾讯周年庆大会上,张小龙首次对腾讯全员描述自己对电商未来的想象:商品信息应该成为一个原子化交易组件,能自由地在微信里游走。微信想要的,是让电商在整个社交体系里自然流动。
所以,视频号小店升级为微信小店之后,商品信息可在生态间自由流转,达人通向全域带货亦是水到渠成的事情。
在今年年初的微信公开课上,微信还曾透露出微信电商今年的四个重要方向,分别是:探索微信生态全域带货、持续聚焦带货者体验产品功能和工具升级、带货者激励政策持续加码、助力带货者孵化机构稳定经营。
其中,此次视频号带货达人升级为“微信小店带货者”就是第一个重要方向,而春节前夕推出的“送礼物”功能就是第二个重要方向的代表。
微信电商的新试炼
微信电商升级到全域带货,除了与微信自身对于电商生态的定位之外,也与如今的电商行业变化分不开。
在直播电商逐渐见顶后,各大平台也转变思路,正在盯回货架电商。一个非常明显的趋势是,各大平台都在力推店播,从流量之争转向产品之争、生态之争。
而这样的竞争趋势,比拼的是平台的综合实力,仅仅聚焦直播带货模式已经不够。
早在2022年,抖音电商宣布升级兴趣电商到全域兴趣电商阶段,通过覆盖用户全场景、全链路购物需求,满足用户对美好生活的多元需求;通过短视频和直播内容、商城、搜索等多场域协同互通,为商家生意带来新增长。
而对于微信电商而言,以往带货达人主要通过直播、视频以及橱窗来展示商品、吸引用户。如今,带货者的触角进一步延伸至社群、公众号、服务号等渠道,既拓展了商品展示的渠道,也给带货者提供了触达用户、进行精细化运营的新路径。
比如,在社群中,带货者积蓄私域流量、与用户进行更直接的互动交流;公众号、服务号等能够通过图文内容进行深度种草,便于用户更了解产品信息。
而在微信这片流量充沛、社交关系成熟、场景多元的阵地里,私域无疑是最大的优势。
就在这两天,有用户还发现微信小店正在灰度测试“小店卡支持朋友圈分享”的能力,即朋友圈分享功能。
微信小店的商品可以直接分享到朋友圈,并且可以加上文案和图片素材,在分享的图文下方,自动显示商品的名称和链接。

“微信官方下场做私域,超乎想象。”在业内人士看来,微信此举是让达人重视私域运营,在整个微信生态里面积蓄流量、挖掘新增量。
当视频号达人升级为微信小店带货者,我们看到的不仅是带货权限的开放,更是一个12亿月活社交生态的电商野心觉醒。
但想要在用户心智中建立“购物上微信”的认知,这个超级App还需跨越三重门:如何让习惯刷朋友圈的用户自然转向购物场景?如何突破社交场域与交易场域的隐形屏障?又该如何在商业化进程中守住内容生态的纯粹性?
当淘宝完善了基建、抖音跑通了内容,微信电商若想真正三分天下,或许该在社交信任链与私域复利中找到那条独属自己的通关密码。这场社交电商的深水区试炼,现在才刚刚开始。
(举报)
发表评论取消回复