声明:本文来自于微信公众号 电商头条,作者:王小孟,授权热心网友转载发布。
阿里出售高鑫零售,套现130亿
2025新年之际,阿里巴巴做出重大决定。
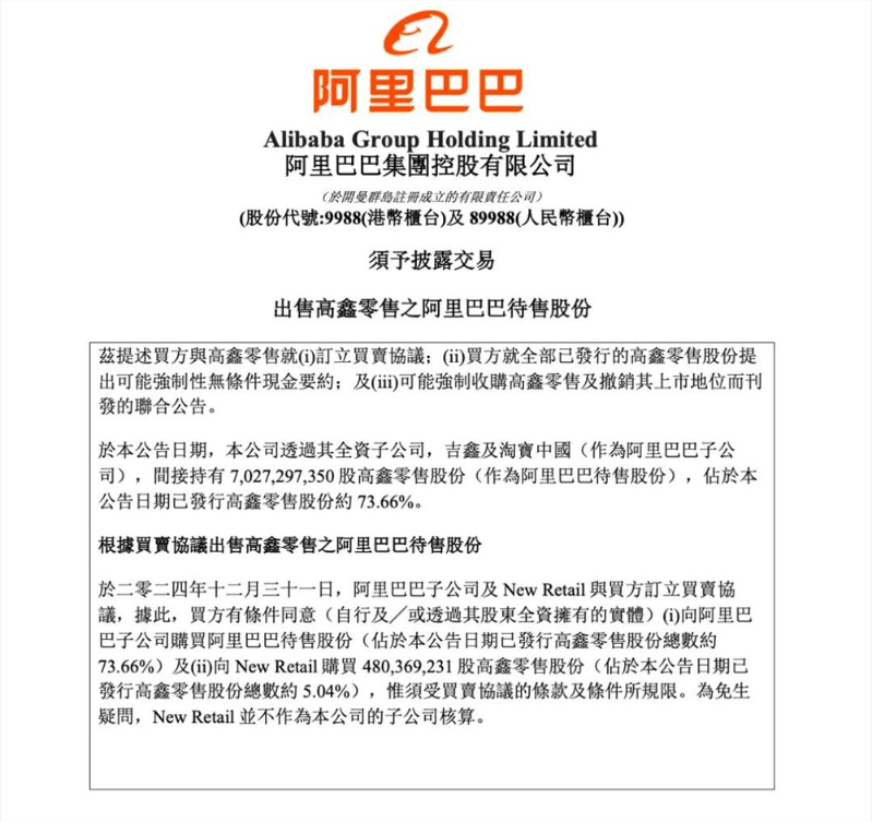
1月1日晚,阿里巴巴集团发布公告,宣布子公司及New Retail与德弘资本达成交易,以最高约131.38亿港元(约合人民币123亿元)出售所持高鑫零售全部股权,合计占高鑫零售已发行股份的78.7%。

图源:阿里巴巴集团
公告内容显示,德弘资本将以整体最高1.75港元/股(包括1.55港元/股的现金及0.2港元/股的利息),收购阿里全资子公司吉鑫和淘宝中国所持7,027,297,350股高鑫零售股份(占已发行高鑫零售股份总数约73.66%),及New Retail所持480,369,231股高鑫零售股份(占已发行高鑫零售股份总数约5.04%)。
阿里巴巴子公司及New Retail将收取的最高金额约为131.38亿港元。截至1月1日收盘,高鑫零售股价为2.48港元,市值为236.58亿港元。
据了解,作为阿里巴巴旗下的零售公司,高鑫零售是一家拥有大卖场及多渠道电商业务的中国领先零售商,在中国大陆以大润发、大润发Super、M会员店三大品牌,经营大卖场、中型超市以及会员店业务。
截至2024年9月30日止,该公司拥有466家大卖场、30家中型超市及六家会员店,总建筑面积约为1349万平方米。

图源:高鑫零售官网
那么,德弘资本到底是什么来头,竟能豪掷百亿接手阿里巴巴昔日的“新零售”战将?
公开资料显示,德弘资本(DCP Capital)是一家成立于2017年的国际性私募股权投资机构。
首先,该机构的管理团队由一群行业精英组成,尤其是创始人刘海峰,具有深厚的投行背景。
据介绍,刘海峰毕业于哥伦比亚大学,随后在摩根士丹利开启PE生涯,担任摩根士丹利董事总经理兼亚洲直接投资部联席主管。
2006年,刘海峰加入KKR,担任KKR全球合伙人、KKR亚洲私募股权投资联席主管兼大中华区CEO等职务。
2017年,刘海峰决定离职创业,与同为KKR合伙人的华裕能创立德弘资本,并出任德弘资本董事长。
自1993年起,德弘资本的核心团队开始在大中华区进行投资,其知名案例有中国平安、蒙牛乳业、海尔智家、通化东宝、南孚电池、中粮肉食、百丽国际等。

图源:德弘资本官网
从2018-2023年,德弘资本牵头多项成功交易。例如,投资Sunpower Group Limited的可转换债券、加拿大知名消费保健品牌Jamieson Wellness,实现前程无忧的私有化,收购MFS Technology控股权等。
值得一提的是,参与本次高鑫零售并购交易的,正是德弘资本的“二期”基金DCP Capital PartnersII,L.P.,基金规模达26亿美元,拥有约60家有限合伙人。
交易完成后,德弘资本的要约人拟支持高鑫零售现有主要业务并继续与公司管理团队密切合作,以推动实现客户及股东价值。
从某种意义上说,德弘资本收购高鑫零售,恰好为阿里巴巴卸下一个大包袱。
2017年,阿里巴巴集团首次以约224亿港元拿下高鑫零售36.16%股份,随后又以280亿港元实现进一步增持。
2020年,阿里巴巴持有高鑫零售72%股份,实现全面掌控,后者成为前者的并表子公司。
彼时,在国内超市行业,高鑫零售的市占率高达15.7%,为业内第一。阿里巴巴则进一步融合中国零售领域的线上线下资源,推进新零售战略。
然而,随着大卖场业态不断衰退,阿里巴巴最终决定卸下这个包袱,回归核心业务。
好在,据市场人士分析,此次德弘资本收购高鑫零售将实现多方共赢。
首先,德弘资本长期看好消费赛道,追求跨周期的稳定回报,高鑫零售过往数字化转型的良好基础,令其成为优选标的。高鑫零售也将在德弘资本的支持下,开启新的发展篇章。
另外,市场更加看好轻装上阵的阿里巴巴,过去一年,阿里坚定执行战略聚焦,清晰取舍,面向未来,更好将发展资源聚焦于电商、云+AI这两大方向,驱动核心业务长期增长。
如今,离开阿里巴巴家族的高鑫零售,或许能迎来一个全新的开始。
高鑫零售的前世今生
从黄明端时代、阿里时期,再到卖身德弘,跌宕起伏的高鑫零售见证了传统零售行业的风云岁月。
1998年,台湾连锁超市“大润发”进军内地。
为了避开与家乐福、沃尔玛等的正面竞争,大润发选择从三四线城市做起,再逐步扩张到一线城市。这种“农村包围城市”策略帮助大润发迅速在内地站稳脚跟,门店开到15家左右。
与此同时,来自欧洲的大型跨国商业集团“法国欧尚”正在寻找中国内地的发展机会,并找到盟友——大润发的母公司“润泰集团”。
随后,双方订立合营协议并交叉持股,在香港成立控股公司“高鑫零售”。
其中,润泰通过控股公司持有大润发66.38%的股权,欧尚持有大润发33.62%股权;欧尚直接持有欧尚中国67.2%的股权,润泰则持有欧尚32.8%的股权。
手持“大润发”和“欧尚”两大品牌,高鑫零售进一步推动卖场业务的发展,迅速成为中国内地的“零售王者”。
2010年,凭借120家门店和404亿元营收,大润发取代家乐福成为国内市场超市里的“销冠”,甚至创下“19年不关一家门店”的奇迹。
2011年,高鑫零售在港交所成功上市,市值一度超过1000亿港元。
然而,随着互联网时代到来,新盟友开始在高鑫零售发展史上发挥重要作用。
2017年,阿里巴巴集团首次入股高鑫零售;2020年,阿里正式收购高鑫零售,业界普遍认为“黄明端时代”结束了。
同年12月,原阿里副总裁林小海成为高鑫零售CEO,随后开启一系列改造,包括无人结账,淘鲜达,大润发super,大润发mini,M会员店等。
然而,大刀阔斧的改革并没有带来意想之中的效果。随着大卖场业态不断衰退,高鑫零售的营收规模、利润均出现下滑。
2018财年-2024财年,其营收规模从1013.15亿缩水至725.67亿;尤其是2022财年,公司营收881.34亿元,净利润为-8.26亿元,首次出现亏损。
在这关键时刻,高鑫零售迅速启动“自救模式”。
2024年3月,林小海正式辞任高鑫零售执行董事和CEO,接替者为沈辉(原高鑫零售旗下欧尚高管)。
在新CEO的带领下,高鑫零售决定重回零售本质。
一方面,在沈辉看来,大卖场必须坚持“薄利多销”,要做到薄利多销就必然发力自有品牌产品。由此,大润发于去年9月推出“大拇指超省”系列产品,在自有品牌上加大投入。
另一方面,沈辉透露大润发正在打造两个第二增长曲线。一是大润发super,顺利的情况下2024年会把模型跑通;二是会员商店,这也是高鑫零售为了未来第二增长曲线所造的模型。
通过种种努力,高鑫零售的“自救”举措已初见成效。2025财年上半年,该公司营收347.08亿元,税后溢利1.86亿元,同比增加5.64亿元,实现扭亏为盈。
只可惜,业绩扭亏的高鑫零售,仍无法摆脱被阿里卖出的命运。去年10月,该公司发布公告,向市场告知有买家有意收购。
事实上,此举与阿里巴巴的战略调整大有关联。
自吴泳铭出任CEO以来,阿里巴巴的变革气息就变得越发浓烈了,“时代在变,阿里必须变!时代在进步,阿里更必须进步”。
没过多久,“用户为先、AI驱动”战略正式确立,公司将目光聚焦在电商、AI、全球化等领域。
与此同时,阿里巴巴开始出售大量非核心业务资产。例如,清仓B站、陌陌,减持小鹏汽车、网易云音乐等。
去年2月,阿里巴巴集团主席蔡崇信在财报会上透露,在2024财年至今的九个月内,阿里已退出17亿美元的非核心资产,速度不错。
到了近期,几笔重磅交易还将继续为阿里积累财务资源。去年11月,杭州灏月(阿里系公司)宣布清仓其所持丽人丽妆的全部股份,或套现6.5亿元;

图源:丽人丽妆公告
12月,将银泰百货的全部股权出售给由雅戈尔集团、银泰管理层组成的买方财团,套现约74亿元;如今,又出售高鑫零售的全部股权,套现约123亿元。
总体来看,阿里巴巴有序退出非核心资产,战略聚焦核心业务的发展信号变得更加清晰了。
一系列动作不仅有利于增厚现金储备,提高抗风险能力,还有助于公司从复杂的管理工作中抽身,将更多精力放在电商和AI两大核心业务上。
未来,期待看到轻装上阵的阿里巴巴将实现新的增长与进步。
(举报)
发表评论取消回复