声明:本文来自微信公众号“新智元”,作者:KingHZ,授权热心网友转载发布。
初创公司DeepWriter宣布:世界第一部完全由AI写作的10万字商业竞争书籍诞生了!全程没有人类参与工作,不到4小时,即可完成约10万单词的商业书籍创作。
「文章本天成,妙手偶得之。」
本来充满创意与想象的写作,LLM已经可以上手了。
这次更是直接,LLM不光可以写文章了,大部头的书籍也要被拿下了?
近日,AI初创公司DeepWriter宣布:全球第一部由AI写作的203页商业战略主题的书籍诞生了!全程没有人类参与写作,约10万单词。

AI如何完成书籍写作
据介绍,只要「提示+Deepwriter+谷歌的AI模型」,不到4小时完成了200页、10万单词、「雌雄难辨」的商业书籍!
就这么简单,不需要输入特定文件,细节全靠模型「脑补」!
具体的数据如下:
模型型号:使用谷歌的Gemini Flash2.0-exp模型
共203页,约10万单词
API调用次数:1152
总耗时:3.9小时
请求token总数:约1.23亿
响应token总数:约92万
主题是关于小型SaaS初创公司如何登上顶峰:

而且,给AI模型的提示词也没有精心设计,比较粗糙:
写一本引人入胜的自助/商业书籍,结合《孙子兵法》和前沿心理学,让陷入绝境的小型SaaS初创公司,在激烈的竞争中脱颖而出。使用巧妙而新颖的方法来实现这一目标,就像实际发生的那样。就像在战场中一样,创始人既要满怀希望,又需要有实际优势。长度要200页。
注意这并不是说Gemini2.0Flash-EXP模型是「战争狂」,是特意提示它以军 事家+心理学家的方式来解决问题的。
之所以写一部小型SaaS公司如何崛起的书籍,也是因为创作者恰好有一家小型SaaS公司,他正在阅读生成的书籍。

而且同一主题,可以尝试不同的方式。这只是其中之一。
只从写作质量上看,内容检测系统给出的结果是:AI生成的概率为9.78%。

从中随机摘录一段,的确难以分辨作者到底是真「人·类」还是「人·工智能」:
分析市场就像将军研究地图,要识别战略制高点、交通要道和潜在的埋伏地点。观察竞争对手的动态,关注他们的优势和劣势。深入了解用户,洞察他们的需求、欲望、恐惧、挫折和抱负。
这不仅仅是做一份报告,而是创造战略优势。它旨在收集有助于做出明智决策的信息,制定有针对性的营销策略,开发能够与用户产生共鸣的产品。这是战略计划,而不是一系列市场观察。

更多内容,查看下列图片:






上下滑动查看
思路解析
Deepwriter使用LaTeX完成写作,可以轻松绘制各种图表,生成的tex文件包含所有的图表代码。但也可以获取PDF文件。
无论是自动生成还是逐步引导的创作, 在Deepwriter完成作品后,可以使用Overleaf等编辑最终的文件,包括其中的图表。

利用LaTex生成了更高层次的示意图,展示了Deepwriter在生成每篇作品时的内部过程, 不论是博客、小说、研究论文,还是用户要求的其他类型的作品。
图中的每个节点都是一个复杂的独立的系统!
比如在每一个写作周期(writeCircle),都包含了起草、分析和重写3个节点,而每个节点都是独立的系统。
Deepwriter之所以能够灵活地创作多种类型的作品,原因就在于它这种独特的流程。

虽然内部流程非常复杂,堪比制造原子弹的流程,但Deepwriter会生成详细的步骤总结,让人清晰地了解写作思路。
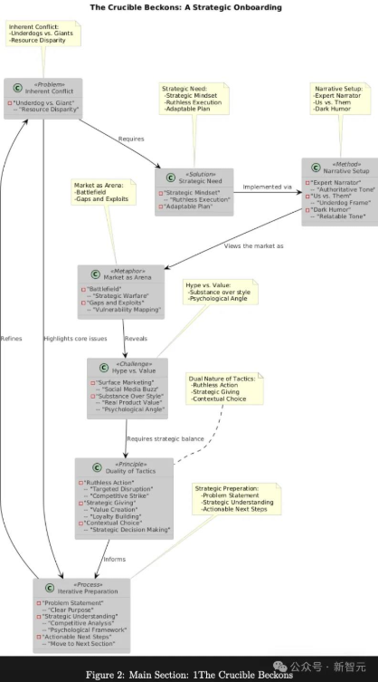
比如,这次200页的商业战略分析书籍,也附带有写作构思的说明,而且图文结合,比较直观。

比如, 文章整体思路分为4部分:
策略基础
迭代执行
策略分化
策略结果
每一部分,又都包含若干步骤,而且各步骤也可能出现多个结果,从而对后续步骤产生不同的影响。
下图详细展示了全书各部分之间的关系。

此外,还会对每一章节,给出解释和示意图,比如针对正文中的第一章,解释道:
本章节作为SaaS初创公司战略世界的引言,通过一个引人入胜的开篇立即抓住读者的注意力,确立了资源匮乏的初创公司与行业巨头竞争的核心问题。它为本书定下了严肃的战略指南基调,同时带有一些黑色幽默,突显了“我们对他们”的心态,并提醒冲突的双重性。
本章节明确了资源不足的SaaS初创公司面临更强大竞争对手的核心问题,为本书后续将要提出的战略解决方案铺设了基础。

还绘制了各部分之间的关系图:

更多的例子,见下列图表或说明:

' fill='%23ffffff'%3e%3crect x='249' y='126' width='1' height='1'%3e%3c/rect%3e%3c/g%3e%3c/g%3e%3c/svg%3e)


上下滑动查看
更多功能
现在可以免费体验Deepwriter的Beta版本(试用版),但试用版使用GPT-4o-mini,而且功能比较老。
基础套餐,可以使用gpt-4o-mini生成多个作品,并很快将扩展到更多的AI模型和功能。

当发布正式的1.0版本时,将添加对以下内容的支持:
文件输入
github存储库输入:只需点击1次, 就能在存储库上完成整篇论文
用于撰写本文的增强功能
引文研究助理(目前只有一个占位符)
网络搜索
如今,企业版(具有专用托管和品牌)已经具备了正式版的许多功能。
企业版甚至可以指定自定义的PDF模板。
对写作的冲击
人类作家和记者仍然有独特的价值,将来依旧存在。
然而, AI的确提供了全新的书籍定制和写作速度。比如,只要几个小时,利用AI可以完成一本书:以你喜欢的风格写作,故事发生在你的家乡,以及其他类似的具体的要求。

虽然无法取代真正的大作家,但对于以后而言,写一本书再也不意味着什么。
甚至有人猜测,LLM模型已经比99%的人写得更好了。

参考资料:
https://x.com/DeepwriterAI/status/1880880307819405808
(举报)
发表评论取消回复