声明:本文来自于微信公众号内容山庄,作者:内容山庄,授权热心网友转载发布。

│前言

小红书DeepSeek小红书账号6天涨粉38.5万!!!在小红书话题热度近7天总浏览量6.3亿,总参与人数21.56w。

图片

AI界春节期间黑马杀出。

近日,杭州深度求索开发的Deepseek火爆出圈,在苹果中国地区和美国地区应用商家免费APP下载飙升top1,是史上最快破万日活的AI应用,还对美国芯片巨头英伟达的股价进行了冲击,暴跌17%。

一些外媒用“震动硅谷”来形容deepseek带给美国的行业震撼,其水平被业内人士认可。小红书操盘手、私域运营、营销IP等用户对Deepseek功能大为称赞。

DeepSeek到底是什么?

简单来说,DeepSeek是中国顶尖AI团队深度求索开发的通用大语言模型体系,性能可比肩美国的“OpenAI”。

01.DeepSeek为什么突然爆火?

与传统的技术路线不同,DeepSeek独创的“知识蒸馏+强化学习”训练框架,使模型参数量缩减30%的同时保持97%的基准性能,推理成本降低至行业平均水平的1/5。

据了解,深度求索的DeepSeek的R1模型训练成本仅花费约560万美元,GPT的训练成本约1亿美元,远远低于其他AI软件。

在SuperCLUE中文大模型评测中,Deepseek以82.29分超越GPT-4的79.65分,尤其在古文理解、成语接龙等本土化场景展现绝对优势。

DeepSeek的多模式能力突破,支持图文混合生成,小红书笔记中常见的“测评对比图+场景化文案”组合可在10秒内完成。

根据数据显示,小红书和DeepSeek关的笔记数高达1w,话题浏览量超6亿,周边话题“DeepSeek玄学”“DeepSeek指令”“DeepSeek算命”等话题的浏览量均破千万,且还有飙升的空间。

图片

DeepSeek正快速成为小红书2025年新的黑马AI软件,但仍有90%的商家不知道:2025年做小红书,不会用AI=主动掉队!

今天这篇文章教你用AI把内容效率提升10倍,让小红书变成你的‘印钞机’。

02.中小企业做小红书的3大死穴,AI如何破局?

破局1-文案想破头,爆文靠运气:回看你们现在的笔记创作流程,商家手动写10个标题,耗时2小时,点击率不足3%,而借助AI破局,输入产品关键词,30秒生成100条小红书风格标题,甚至是正文内容;

破局2-视频脚本耗时2小时:假如我是做烘焙行业,1条1分钟烘焙视频需2小时写脚本+拍摄,写脚本+反复拍摄,且日更无法坚持,致命的是账号粉丝还卡在3000,而AI帮你自动生成分镜脚本+口播文案,直接导出剪辑清单,一天50+视频拍摄不是问题;

破局3-不懂用户真实需求:盲目跟风大众,你的细分人群需求你根本不了解,而AI帮你智能分析竞品爆款笔记,提取高互动关键词+用户的购买需求和使用需求,它也可以是你产品的任意消费者之一;

对于人群,你要先找到最快能触达的人群,也就是需求最痛,购买最迫切的,例如用户希望在春节买到一套合适代表孝心的礼物,能跟同龄人装逼的产品。

当然,你可能会疑惑,这些其他的AI软件,只要你投喂的好,同样也能产出这样的效果接触过的AI软件很多,但DeepSeek真正强大在哪里,那我们接着往下看。

03.DeepSeek的“小红书杀手锏”

无论是图文笔记,还是视频,我们发现DeepSeek都有较大的优势,那我们如何将DeepSeek运用到做小红书中,用AI的高阶玩法,搭建你的小红书“流量永动机”,下面列举了几个方法,希望对大家有帮助:

1)你的在线分析助手:我们可以利用DeepSeek分析行业优势,找到“高变现+低竞争”的赛道,例如:家居赛道避开“软装设计”,改做“租房改造神器”。

然后就是差异化人设,根据自身的定位结合DeepSeek给出的意见,设计更符合定位的人设,并以更快速度筛选出对标账号:新起爆款账号可用来内容形式,腰部账号可模仿变现路径,头部账号可用来学习框架。

DeepSeek还可以提供爆款元素拆解表,里面包含选题、封面、互动话术等。

小红书作为现在年轻人的聚集地,笔记的时效性和互动性是非常重要的,热点话题则是内容的流量来源,但如何创作出用户喜欢的爆款内容,这也是很多小红书商家/运营头疼的地方,而借助DeepSeek可以很好的解决这一难题。

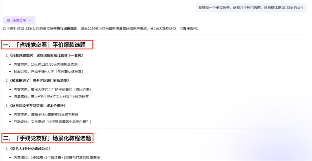
2)帮你建立爆文选题库:小红书商家可以在DeepSeek创建你的爆文选题库,每周提供行业爆款选题的top20,AI自动生成500+条小红书文案素材,随时调用。

还能帮你用热点借势打闪电战,48小时吸收流量,实时捕捉小红书热点趋势,快速生成蹭热点内容,抢占流量先机,小红书团队根据DeepSeek的热点趋势分析,创作更合适的内容。比如针对美妆赛道的选题,它会给你以下内容:

图片

3)自带实操工具包:还有一个炸裂的,是DeepSeek还会附上实操工具包,包含标题、封面设计工具、用户的活跃时间、避坑指南等,比你的小助理还细心。

图片

4)模仿力超强:爆款最快的生产方式就是模仿,小红书商家还可以将对标账号的爆款内容,复制链接发送给DeepSeek,然后就会得到一个小红书爆款笔记拆解报告,DeepSeek会将标题、内容、爆款逻辑拆解清楚,还会给到其中可复用的运营技巧,甚至还能帮你把公式拆出来,在运营成本上节省了很多时间。

图片

图片

5)评论区流量密码挖掘:用AI激活“隐藏成交场”,把小红书评论区从“售后阵地”变为“引流转化场”,用情绪分析和智能回复,多个层面的评论角度留言,提升消费者的信任感和购买欲,例如:

  • 正面评论:引导晒单(“姐妹眼光绝了!我刚收到货的,绝绝子,(晒图)”)

  • 中性提问:植入卖点(“这款包自重仅350g!我天天通勤背也不会累肩”)

  • 负面反馈:危机公关(“非常抱歉!私信您专属补偿方案”)

能从中性提问这个角度来做评论区,已经很接近正常用户的关键动作了;

6)数据处理与可视化呈现:DeepSeek还具备处理多种数据格式的能力,例如Excel表格和CSV文件等。

它能对数据进行清洗,去除冗余和错误,同时进行统计分析,计算出诸如平均值、中位数和标准差等关键指标。此外,它还能对数据进行分类和排序,帮你快速整理和分析数据。

在完成数据处理后,DeepSeek可将数据转化为直观的可视化图表,例如:柱状图、折线图、饼图和散点图等。

你只需明确所需展示的数据维度和期望的图表类型,DeepSeek就能迅速生成对应的图表,使数据呈现得更加清晰易懂,便于理解和展示。

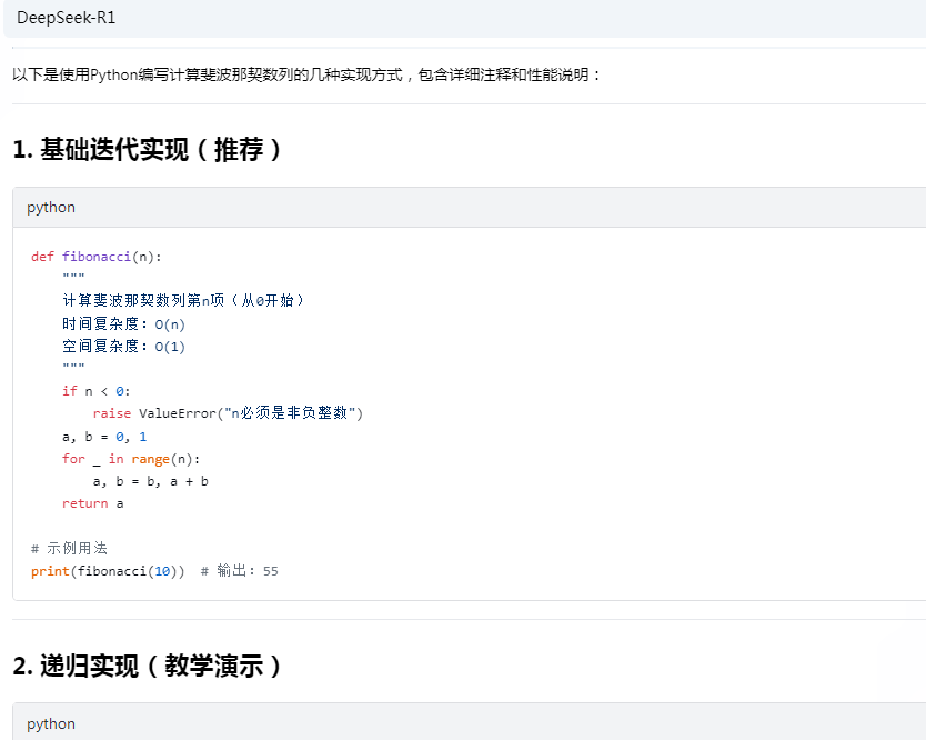
7)编程辅助功能:DeepSeek能够根据你用自然语言描述的功能需求,生成相应的代码。例如:你要求它帮你“用Python编写一个计算斐波那契数列的函数”,DeepSeek会立即生成完整的Python代码,只需要10s,它能给你3种代码形式。

当代码出现错误时,DeepSeek还能够协助分析错误原因并提供修改建议。

DeepSeek还能对现有代码进行优化的功能。例如,对于一段复杂的算法代码,DeepSeek可以通过优化算法、减少冗余代码等方式,使代码更加简洁高效。

图片

当你看到它的7个进阶功能后,是否对DeepSeek有了更深一步的了解,我这里有关于DeepSeek教程手册,扫下方码找到我(暗号:DeepSeek),我们深度交流更高阶的AI玩法。

│最后总结

好的工具不仅是工具,更是数据驱动的增长大脑,在人力成本、时间成本、效率上帮你达到一定的程度,如果你

(举报)

点赞(337)

评论列表共有 0 条评论

立即
投稿
返回
顶部