声明:本文来自于微信公众号 雷科技,作者:雷科技,授权热心网友转载发布。
2025年开年就有两大爆点:在《哪吒2》热映的同时,DeepSeek成了互联网上最热门的话题,这匹来自中国的AI黑马,迅速搅动了以ChatGPT为首的AI圈。
从华为、OPPO、联想moto这类消费电子领域的厂商,到海信、长虹等家电巨头,再到九号、极氪、比亚迪等出行玩家,纷纷宣布接入DeepSeek,甚至连支付宝这类常用的生活应用中,也迎来了它的身影。
2月15日晚上,微信也加入了这个行列。
2月15日,微信灰测接入DeepSeek R1模型,对外提供AI搜索功能。对此,腾讯相关人士表示,微信搜一搜在调用混元大模型丰富AI搜索的同时,近日正式灰度测试(抽取部分用户体验新功能)接入DeepSeek,拥有灰度测试资格的用户现在就可免费体验DeepSeek-R1模型加持的搜索功能了。
随时随地,AI搜索
想体验微信版DeepSeek,其实并不难。
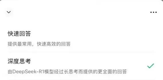
对于获得测试资格的用户,只需要点击微信聊天界面顶部的搜索栏,就能在搜索记录下方看到一个“AI搜索”的按钮,然后点击进去,就能看到这个功能提供的两个回答模式选项了。

第一项为“快速回答”,其实就是微信在2024年下半年推出的AI问答功能,除了提供常规的搜索结果外,还会在搜索结果页的顶部显示由腾讯混元大模型AI生成(AIGC)之后的答案。
这个功能咱们雷科技去年就体验过了,感兴趣的读者可以翻一下往期的文章。

(图源:雷科技自制,结果为微信老版的AI问答)
第二项为“深度思考”,是由开源的DeepSeek-R1模型经过长思考后提供的更全面的回答,在使用过程中,该模式会展示详细思考推理的流程,和独立的DeepSeek App并无二致。
至于是不是DeepSeek-R1满血版,我只能说从开源声明上看不出来。

(图源:雷科技自制)
至于实际体验嘛...
从测试来看,整个体验流程只能说很DeepSeek,微信AI搜索会对你提出的问题进行数十秒的反复思考,然后结合联网搜索到的信息输出最终结果,特别是这个<think/>格式,部署过本地DeepSeek-R1的读者一定不会陌生。

(图源:雷科技自制)
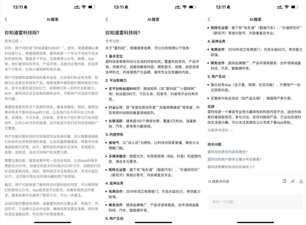
问题来了,它知道雷科技吗?

(图源:雷科技自制)
答案是认识,还回答得有板有眼的,不过信息有些过时,雷科技公众号粉丝已突破185万,雷科技MCN矩阵的公众号粉丝超过300万,全平台真实粉丝早已超千万。
不难看出,除了不用下载应用之外,微信AI搜索最大的特点其实是“内容生态的整合”,有消息称该功能深度绑定了微信内容池,可以调用超3000万篇历史公众号文章,索引2.6亿条视频号内容标签,并做到实时抓取小程序服务接口。
从实测的表现来看,微信AI搜索的回答引用消息源,既包括了历史公众号推文,也包括即时的网页信息,并且在页面最下方还支持继续提问,内容还可以分享给朋友或者发到朋友圈。
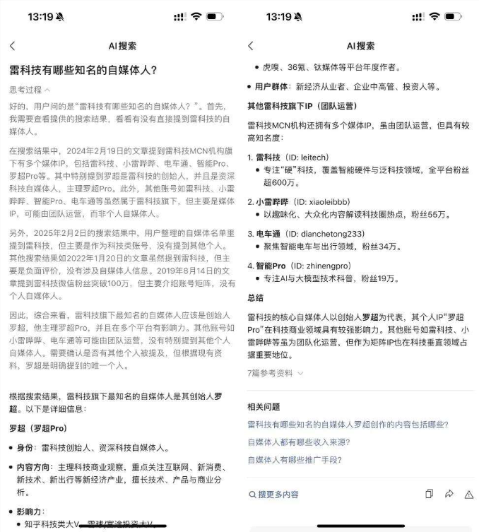
那我追问一下,雷科技有哪些知名的自媒体人?

(图源:雷科技自制)
答案是我们老板,而且这信息掌握得够全面的(不过,信息依然不够及时)。
让它给我推荐几款值得期待的旗舰手机,也是没有任何问题,就是不知道这尚未发布的旗舰手机的定价,它是咋给整出来的。

(图源:雷科技自制)
看到这里,是不是感兴趣了?那就到该泼冷水的时候了。
颠覆式功能,但仍在早期
首先,目前的微信AI搜索体验非常轻量级。不仅不支持连续对话,也不支持上传各种文件内容辅助提问与搜索,甚至在你退出聊天界面后,当前的对话记忆内容也会被直接销毁,不支持保留。
其次,本次更新为只有部分用户收到的灰度更新,仅有部分堪比天选之人的用户能够获得测试资格。
假如你没有这个功能,别着急,我们雷科技里也没几个人能体验上。
那么,其他想要体验的用户该怎么办呢?
我只能说,目前接入腾讯生态信息源的DeepSeek-R1,除了微信测试的搜索版,还有腾讯元宝刚上线的版本。
体验方式十分简单,用户只需下载客户端或打开网页端,然后在模型选择栏界面即可轻松切换DeepSeek-R1新模型。
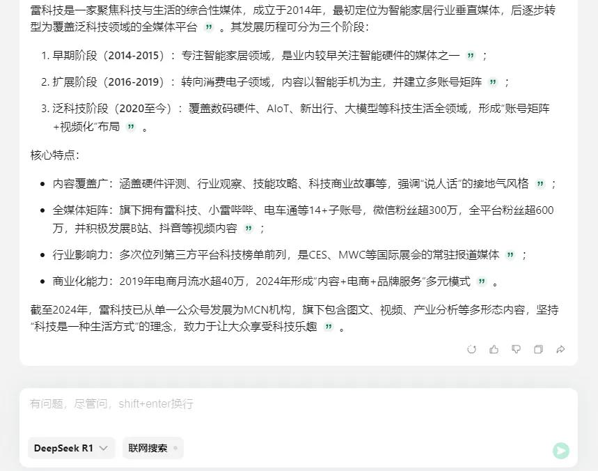
我随便问了个雷科技相关的小问题,这回答也挺到位,哪怕是作为老员工的我都不清楚雷科技有过这样的发展史。

(图源:雷科技自制)
想查看公众号文章信息源,自然也是没问题的。

(图源:雷科技自制)
如果你没有灰度测试资格,来玩玩免费的腾讯元宝肯定是不亏的。
微信生态的新入口
从社交媒体上的反应来看,作为国民应用的微信,在DeepSeek-R1正式发布并开源的不到一个月时间内,就在应用内整合了入口,确实算是这段时间的一大爆点了。
之所以大伙都挺兴奋,是因为微信在做的事,有很多厂商想做,但只有少数厂商能做到。
举个例子,马斯克一直都想把聚合社交媒体平台X做成一个要涵盖使用者的“整个生活”的“万事通应用”(Everything App),而包括ChatGPT、Claude在内的很多AI应用,则是在想尽方法成为默认语音助理,希望能成为用户接触社交、内容和应用的首要入口。
而微信,在国内天然就是这样一个入口。
在中国,上至百岁老人、下至刚刚学会用智能手机的孩童,都已经对微信有了最基础的使用概念,从最底层的在线社交、电子支付,到生活向的各种小程序,再到由公众号文章和视频号短视频构成的庞大中文内容生态,微信早已成为每个中国人生活中不可或缺的一部分。
这些用户可能不知道“AI”是什么,不知道“AI”有什么用,但是他们至少知道不懂的东西可以去搜索,然后他们就会自然而然地接触到深度思考搜索给出来的答案,感受到不必自己筛选结果的便利性,然后逐渐地接触科技进步带来的乐趣。
为微信加入AI搜索,可能会是目前最接近「让AI普惠」的一件事情。
此外,在此之前,包括公众号/视频号在内的微信内容生态一直是相对封闭的,算是一种独立于各大搜索引擎的存在,其他的联网大模型自然也无法调用这些内容,而这个问题在微信AI搜索出来之后得到了部分解决,能做好这件事的,确实只有微信团队自己。
最后,在我看来,“全流程闭环”也是微信AI搜索的一大价值。
用户无需跳出微信,“提问-获取图文答案-一键转发至朋友圈/群聊”,特别适合旅行攻略整理、工作资料查询后即时分享;而且输入“如何用微信预约故宫门票”这类生活问题,系统不仅整合了小程序入口、公众号攻略,还附带了视频号教学片段,而常规搜索可能需要跳转第三方网站才能实现。
在我看来,这种“搜索即服务”的模式,正在模糊工具与平台的边界;而微信过去几年一直希望扶起来的UGC内容(主要还是视频号),确实有可能被微信AI搜索导流实现二次激活,最终形成“内容-流量-变现”的新闭环。
而这,正是微信团队翘首以盼的未来。
(举报)
发表评论取消回复