声明:本文来自于微信公众号 数字生命卡兹克,作者:数字生命卡兹克,授权热心网友转载发布。
昨天写了一篇关于Gemini的文章,里面很大篇幅聊了关于DeepResearch,没想到把我非常喜欢的号小声比比都炸出来了。

然后有朋友就在下面留言了:

关于OpenAI的DeepResearch,我也有自己的一些使用方法和想说的,所以,不如我就来一篇,来跟大家聊聊。
这个非常牛逼的、甚至让我觉得真的值200美金一个月的功能。
DeepResearch。
我也准备用将近1w字的文章,用10个场景,和这10个场景的提示词,来给大家详细看看,他能用在哪,应该怎么用,最后一个场景,一定会给你惊喜,甚至是惊讶。
文章很长,看不完可以建议先收藏,后面慢慢看。
不过,在看这10个场景之前,我觉得还是有必要简单的快速的讲一下,OpenAI这个DeepResearch是个啥。
如果已经详细了解或者用过的朋友,直接跳过这一趴往后看就好。
零.DeepResearch是啥
DeepResearch是由OpenAI,在今年2月,推出的一个ChatGPT上的Agent功能。中文译名为深度研究。

Pro会员和Plus会员可用,Pro会员一个月150次,Plus会员一个月10次。免费用户无额度。
作用很简单,深度研究你提出的问题,然后花10到30分钟时间,搜索全网数据,然后给你一篇详细且非常有深度的展示报告。
本质上,只是基于o3微调的一个端到端的Agent模型,按照规划 - 执行 - 合成的路径去完成任务,还会在过过程中,动态调整任务。

而报告的质量,约等于一个研究员老手,干10个小时到1周生成出来的报告的质量。
他最合适的任务,就是整合多种信息来源、深入分析复杂数据、创建有据可查的报告、多步骤研究过程(涉及规划、查找、浏览、推理、分析和综合)、处理理解和推理大量信息。
这,就是DeepResearch。
接下来,我就会用10个DeepResearch的典型场景,来带大家看看,它的用法,同时,也会附上每个场景我觉得很棒的Prompt。
一. 市场竞争分析
在Deep Research出现之前,很多创业者和市场分析师们要进行竞品分析往往十分痛苦。
需要手动搜集N家竞品公司的资料、新闻报道、用户评价等,浏览几百个网页、打开无数浏览器标签页、看无数分报告,再用自己的人脑,归纳总结整理要点。
借助Deep Research,你只需提出研究需求(例如:“分析中国在线教育行业主要竞品的优劣势和市场份额”),剩下的工作都交给AI代理完成。
它会自动搜索众多来源(官方网站、新闻、市场报告、用户评论等),聚焦你指定的领域,在一次对话中整合信息,搞出一份连贯的分析报告。
创业者能快速了解行业格局,找到市场空白点;产品经理能洞察竞品功能优劣,优化自己的产品路线图;分析师则可以更高效地为报告收集数据。
白领们再也不用熬夜加班做竞品分析,把省下的时间可以多睡会懒觉。
这里,我也整理了一个我自己觉得还不错的Promp模板,蓝字部分改成你自己的:
请帮我分析当前<在线教育>行业的主要竞争对手。具体要求:1.列出至少<五>家主要竞争公司,并简要介绍其产品定位和市场份额。2.分析各竞争对手的<优势和劣势>(从功能、价格、用户口碑等角度)。3.综合以上信息,给出<我公司产品>在市场中的机会点和差异化建议。
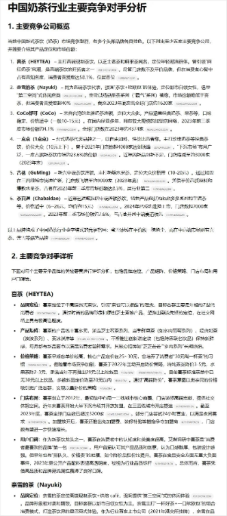
比如我就可以把他改成奶茶行业的研究prompt。
报告结果前面是这样的:

10分钟,一份涵盖竞品概览、优劣势对比和战略建议的报告,就完事了。
二. 学术文献综述
我有些做科研的小伙伴跟我说,他们在做课题时,最耗时的就是文献综述。
要了解某个研究领域的发展,往往得阅读数十篇论文、查找各种文献综述和数据报告。
人肉检索不仅效率低,还容易漏,也许花几天时间看完文献后才发现遗漏了一篇关键论文。而且文献常常充满艰深术语,消化理解也需要耗费脑力。
现在,你只需要输入研究主题,例如“综述近5年深度学习在医学影像诊断领域的研究进展”,Deep Research会自动检索相关论文摘要、学术文章、学术博客等来源,把分散的信息整合成结构化的综述报告。
除了罗列重要研究成果和结论,最牛逼的是,还会附上来源引用,方便你追踪原始论文。
Prompt模板在此,蓝字部分改成你自己的:
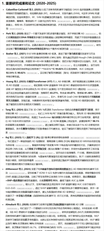
帮我调研:<近5年用于阿尔茨海默症早期诊断的机器学习方法综述>。报告需包含:-此领域重要的<研究成果和论文>(作者、年份、成果简述)。-不同<机器学习方法>的<优劣比较>(如准确率、数据需求、可解释性)。-当前研究的<挑战与未来方向>建议。请提供详细内容和引用来源。
Deep Research产出的报告:

最后的文献参考:

我也挨个看了,确实有这些文献。
三.股票投资研究
如果做投资的人、或者是金融行业的人肯定知道,信息实在太多了,所以很多人才会说看长线、要去噪。
毕竟信息太多,研究行业报告、公司财报、新闻公告、分析师研报……任何一个细节都可能影响你的投资决策。
以往要研究一只股票或一个行业,常常得耗费几天时间翻阅厚厚的年报、查询财务数据、收集市场消息,然后手工汇总分析。信息滞后或纰漏都可能带来损失。
普通白领如果想自己做投资调研,我说实话难度真的难如登天,从纷繁复杂的信息中理清头绪,对精力和时间的要求实在太高了。
有了DeepResearch之后,你就可以让它调研某家公司的经营情况和投资前景,它会从财报摘要、新闻报道、行业分析等多渠道抓取信息。
例如,输入:“研究一下特斯拉当前的财务健康和未来增长点”,Deep Research可以自动汇总最近几个季度的关键财务指标、分析马斯克在财报电话会上的发言要点、提取华尔街分析师的观点(如X上的投资大V言论)等等,甚至还有他在政治上引起的各种方面的人的不满。
最终产出既包括数据(如营收增长率、利润率变化)又包含定性分析(如市场份额、竞争优势)的分析报告。
对于宏观经济或行业趋势,Deep Research也能整合多方预测,让你快速对世界有一个自己的了解。
人人都有分析师级别的情报可用,真的不再是幻想。
我自己最近超级加倍重仓的某个ETF,其实就是让Deep Research分析完以后,挑出来的。
Prompt模板在此,蓝字部分自己改:
请帮我用DeepResearch完成以下任务:研究<XYZ科技公司>的投资价值。报告需包含:-最近<几年财务表现>概览(营收、净利润及增长率)及主要驱动因素分析。-该公司所在行业的<市场前景和竞争格局>(列出主要竞争对手及市场份额)。-来自权威分析师或媒体的<未来展望>(如股票目标价或增长预期)及理由。请提供数据和来源支持以上分析,并给出你的综合判断。我用他分析一下阿里巴巴看看。

四.历史事件深度考证
作为作家、编剧、记者等等,任何需要写作的人,在写一些历史事件或人物的时候,可能都需要查阅大量史料和文章。
以一个著名历史事件,它可能涉及多个年代的报纸报道、回忆录、学术论文等。信息散落在不同年代和载体,收集难度很大。而要拼出事件全貌,更需耐心梳理时间线,分辨不同来源的可信度。
但是如今,不论你在考证一桩悬案还是写一篇历史人物传记,只需提出你的研究问题,AI就会在茫茫互联网和数字图书馆中帮你找到线索。
更广泛地说,大众对历史的认知将更加丰富准确,因为AI可以帮我们把碎片化的史料拼接起来,避免偏听偏信单一来源。
虽然AI的幻觉虽然还是会存在,最后得到历史资料真伪也需要人来甄别一下,但Deep Research已经大幅提高了信息获取效率。
正如有人所说,AI让时光之门向更多人敞开,以前只有专业历史学家才能触及的资料,如今大众也能一探究竟。
Prompt模板在此:
我要深度研究<你想研究的>这一历史事件。请帮我:-按时间顺序列出该事件发生的主要阶段,每阶段简述发生了什么,并尽可能提供时间日期。-引用至少<X个不同来源>对这一事件的评价或记载(如当时报刊、历史学者著作、当事人回忆录),并注明出处。-综合资料,分析这件事对当时的<XX事件或角色>的影响。
比如我想研究一下大卫与歌利亚的故事。


你会发现,歌利亚的故事好像不只是圣经里面的神话,可能还真的是在历史上,真实发生过的,只不过,经历了很多轮的润色。
五.事实核查和谣言粉碎
坦率的讲,在这个信息爆炸的时代,各种传闻和“标题党”层出不穷。
对于媒体、科普作者或者很多希望求真的人来说,事实核查是一项重要却艰巨的任务。要证实或驳斥一个说法,往往需要翻阅大量资料、找权威来源支持,有时候还得亲自做实验或者请教专家。
现在,事实核查变得前所未有的高效。给Deep Research一个待验证的声明,它可以同时搜索支持和反对的证据,然后把它们呈现给你。
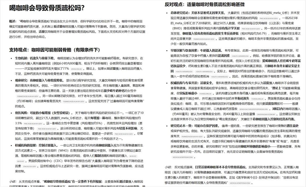
比如,你问:“长期使用微波炉加热食物对健康有害</span>是真的吗?”。
Deep Research会检索科学文献、食品安全机构的公告、科普文章等。一方面也许找到了世卫组织或FDA的声明说明微波炉辐射安全,另一方面可能引用一些小型研究或谣言的来源,然后给出综合判断:大概率告诉你“无可靠证据证明微波炉加热致癌”之类的结论,并附上关键来源。
这样,你不仅知道答案,还能看到背后的证据链条。
如果是比较严肃的调查,如新闻事实核查,它也能帮助列出时间、地点、人物证据,让你快速还原事实经过。
这项用法对于记者、科普作者、内容审核人员等等来说意义重大。
Prompt模板:
我要核查一个说法:<具体问题>是否属实?请帮我查找并研究:-支持这一说法的依据(如果有相关研究或专家观点,请列出)。-反对这一说法的依据(官方健康机构、流行病学研究等给出的结论)。-根据找到的证据给出最终<结论评估>(例如基本不实、证据不足或确有其事)。请提供资料来源链接以证明。
如果我把问题改成:喝咖啡是否会导致骨质疏松,这个报告是这样的。


如果我们人人都能用事实说话,那该多好啊。
六.个人学习路线规划
我们想学习一门新技能或知识时,往往面临信息过载的困境。
拿学习Python编程举例,网上教程铺天盖地,有免费视频课程、博客文章、书籍推荐……到底从何学起让人犯难。
如果随便跟着感觉走,可能学了些皮毛就卡住,或者资料不系统导致知识漏洞。
为自己量身定制一个系统的学习计划并非易事,需要了解该领域有哪些必备基础、经典教材和练习路径,初学者通常很难搞定。
但是对于Deep Research,它会综合互联网上无数学习资源和过来人的经验,给出循序渐进的建议。
例如:“我是一名市场营销人员,想用6个月时间自学数据分析,帮我规划学习路径。”
Deep Research可能会建议:第1个月学习Excel和基础统计,第2-3个月学习Python数据分析库(pandas等),第4个月实践几个小项目,第5-6个月进阶学机器学习基础,并推荐每阶段合适的课程或书籍名称。
有些热心网友曾整理过类似的学习路线博客,AI会参考这些再结合你的背景做调整。结果就是一份高度个性化的学习计划,让你少走弯路。
未来也许会出现“AI学习教练”这样的新角色,而Deep Research就是我认为的雏形。
Promp模板在此(这个得根据你具体情况去大改了,我只提供一个思路):
背景:我是一名<视觉传达设计>应届毕业生,想转行做软件开发,但没有编程基础。目标:希望在<X个月>内具备胜任初级软件工程师的能力。请结合我的背景和优势,为我设计一份学习路线:-列出每阶段(例如每2个月)的学习重点(比如编程基础、算法与数据结构、项目实践等)。-为每个阶段推荐<具体资源>(书籍、在线课程、练习项目等)。-提供一些学习技巧或注意事项。

未来,不知道怎么开始学,真的不可能会再是借口了。
七.社交舆情与用户情绪分析
在市场里,品牌公关、市场营销人员需要时刻关注自己公司或产品在公众中的口碑。
传统上,大家都会用舆情监测工具抓取社交媒体和新闻,但定性分析很多时候仍然要人工或者用部分AI去辅助完成。
比如一款新产品发布后,有成千上万的用户评价,要总结主要褒贬点并非易事。即使是热点事件中的民意走向,也需要看大量微博、论坛帖才能感受大家情绪。
手工完成这些工作费时费力,而且容易主观偏差。
而用Deep Research,你可以直接一句话:
“最近网上对我们XX产品的评价如何?”,它会搜索社交媒体帖子、产品测评、相关新闻评论,从中提炼常见观点和情绪倾向。
公关团队可以更快速地了解舆论脉搏,及时调整策略;营销人员能够发现用户真实的痛点和喜好,用于改进产品或制定宣传方案。
可以让每个用户的声音都不会被淹没,真正做到“以用户为中心”决策,而不只是凭感觉拍脑袋。
模板Prompt:
帮我详细分析<某某事件>的用户舆论:-汇总社交媒体上用户对<某某产品>的主要正面评价(喜欢的点)和负面吐槽(不满之处)。-统计正负评价的大致占比,分析用户整体满意度倾向。-引用几条具有代表性的用户评论(注明出处,如微博或论坛)。-根据反馈给出对<某某公司或团队>营销或产品改进的建议。
比如,我让它分析一下OpenAI发布GPT4.5之后的舆情。

真的非常的准。
八.产品对比
我不知道你们,但是我自己有选择困难症。
想买部手机,要比较不同型号的参数、评价;选一款主机电脑,更要看各家功能差异、价格、用户反馈。
过去,我们往往需要打开二十几个浏览器标签页或者刷几个小时的小红书,看测评文章、用户评论贴,再自己做笔记对比。
信息散落各处且观点纷杂,折腾几小时后脖子都要断了才做出决策,终于下定决心点了付款,反手又在小红书上刷到它的避雷贴。。。
而Deep Research除了正常的检索各大科技媒体评测、用户测评视频总结、论坛口碑等信息之外,还会跟根据你的信息量身定制。
比如你特别在意相机效果,它会重点对比相机评分;你关心价格,它会算每款的性价比。
真的还是很有用的。
Prompt模板:
帮我比较两款产品:我在考虑购买<某某款轻薄商务笔记本A>和<某某款轻薄商务笔记本B>。需求:-我经常出差,需要<电池续航长>、<>重量轻>的笔记本,也关注<性能和售后服务>。请从规格参数、电池续航测试、用户评价等方面比较A和B,列出各自的优缺点,并根据我的需求给出推荐。
比如我就对比一下Macbook Air和小米笔记本吧。

最有意思的是,Deep Research居然抓到了关于国补的信息,这个就非常的强了。

九.新闻整合
现在,每天都有海量新闻涌现,忙碌的白领很难全部跟上。
特别是当你需要了解某个热点事件或行业动态的全貌时,更是困难。比如就单“AI影视”的话题,相关新闻散见于科技、财经、甚至娱乐板块,要获取全面视角,你可能得读几十篇报道、翻微博热搜、看行业评论,非常耗时。
而即便投入时间,也容易陷入信息过载,不知道哪些是可靠信息,哪些只是噪音。
而Deep Research堪称一位超级编辑。它可以在互联网上快速爬取与某个主题相关的新闻、博客、社交媒体讨论,过滤重复内容,提炼关键信息,并最终形成一份纵览全局的总结报告。
甚至对热点事件(如某企业收购案、某大型事故),它还能能整理出时间线,列出事件的来龙去脉和关键节点。
Prompt模板:
帮我汇总“全球AI行业最新动态”-涉及的子主题包括:主要厂商的近期新闻(新品发布、财报)、各大有热度的AI产品的发布、破圈的作品、跟AI相关的社会舆论等等。-请按主题分类总结,并提供具体事实和数据(例如某公司营收增长X%,某国政策要点等),列出来源。-最后给出对AI行业未来6个月趋势的分析判断。报告非常有意思:

在产品发布上,抓到了大量的国产AI产品动态。
甚至,在国内可以说是AI短剧里程碑的《心安岭诡事》,也被抓出来了。

这真的是里程碑,因为标志着,AI短剧首次实现了盈利,虽然挣得不多,但是也代表,商业模式跑通了,这是短剧行业开天辟地的大事。
但是我相信,可能很多AI行业的人,完全都不知道这部剧。
Deep Research,已经比绝大多数从业者,在知识的广度上,要全面了。
十.写小说
可能我是为数不多的,在用Deep Research写小说的人。
越好看的故事,要求越强,逻辑要求越高。特别在影视剧本中,有一个非常经典的理论,叫做契科夫之枪。
大概意思就是,故事提及的每一个元素都应在后文出场,不然就没有必要提及:
“请将一切与故事无关的事物都从故事中移除。如果你说第一幕中有把枪挂在墙上,那么在第二幕或者第三幕中这把枪必须发射,不然就没必要挂在那。”
AI写故事也一样,写故事不是随机漫步,而是逻辑和创意共同碰撞出的灵光乍现。
而Deep Research的底座o3,在逻辑推理上,真的强到没边。
也是为数不多的,能一次性生成几万字的逻辑耦合的小说。
我给大家看一下我的流,这个地方其实不太能做模板,因为过于个性化。
我写小说分为两步,第一步:找资料、写关键情节点,第二步,写完整的小说。
第一步我的Prompt如下:
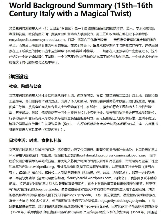
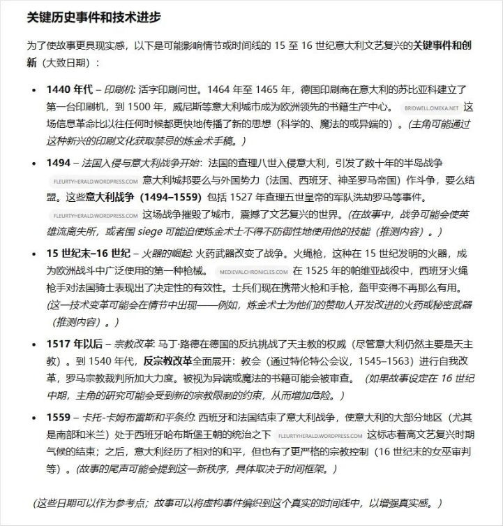
我正在构思一部架空历史奇幻小说,背景类似于15-16世纪的欧洲文艺复兴时期,但我想加入一点炼金术与魔法元素。请你使用DeepResearch,帮我完成以下任务:
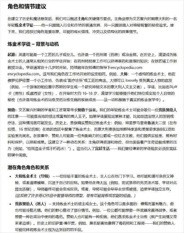
1.文化与时代设定: - 查找文艺复兴时期的主要文化特征、社会结构(贵族与平民的地位对比、城市行会制度)、日常生活形态(服装、饮食、礼仪等)。 - 我想加入“炼金术”的超自然设定,请检索真实历史上与炼金术相关的典籍或人物(例如帕拉塞尔苏斯),看看他们在实际历史中扮演了什么角色。 - 同时查找这段时期在欧洲发生的重要事件(如主要战乱、王朝更替)和科技进步(如火枪、印刷术的发展),列出我可参考的关键年份或里程碑。
2.魔法体系灵感: - 搜集民间传说或神秘学文献,看看可以融入的魔法或巫术素材(例如关于魔法阵、符文的说法)。 - 调研当时宗教(如天主教、异端审判)对“超自然现象”的态度,帮助我合理描写魔法师与教会的冲突。 - 如果有类似的奇幻小说或影视作品参考(如《女巫猎人》《魔法门》系列的世界观),简要介绍它们怎样处理“中世纪+魔法”的设定。
3.角色与情节建议: - 我希望主角是一个刚入行的年轻炼金术学徒,请检索有没有相关的历史人物或传说能提供灵感,如真实存在的学徒制训练流程或著名炼金术师的轶事。 - 基于以上信息,建议一个大致故事主线:包括主角如何在宫廷或贵族赞助下研究炼金术,如何面对教会或他国敌对势力等。可以帮助我梳理出5-8个关键情节点。 - 提供一些可能的情感冲突(如贵族小姐爱上炼金术学徒、教会内部的暗流斗争、不同国家联姻或战争等),并举出真实历史中类似的宫廷事件做参考。
4.注意事项: - 引用所使用的主要历史或奇幻来源;如果有特定年份或人物,请标注出处方便我交叉验证。 - 有关魔法或炼金术的内容,如果没有足够史实支撑,也请标记“推测内容”,以便我后续进行改编处理。
输出格式:-先给我一份浓缩版的世界观背景摘要(包含我可以直接用的关键设定)。-之后详细列出文艺复兴历史元素与奇幻魔法元素的参考资料或灵感来源,并根据我的需求提供章节/情节大纲。-最后附上可能的结局走向或伏笔提示。
最后产出的这一些参考和报告,实在是太牛逼了,实在太长了,我就不放全了,放一部分给大家看看。






即使是一个短片故事,它也应该有大量的世界观和历史研究,把自己落在那个时代里,化成一片尘埃,去亲眼看那个世界的一切,这才是,一段故事的基础。
这才是,逻辑和事实,你的故事,才足够的鲜活。
当我有了这些素材之后,我就可以再跟Deep Research说,根据上面的报告信息,帮我写出这篇3w字的短篇小说,就参考钢之炼金术师的风格吧,可以再融入一点点克苏鲁的那种不可名状的恐惧,作为故事的暗线。

在整整32分钟后,这一部6章的短篇小说,终于完成了。

我不知道该用什么言语来形容这篇小说。
这可是一篇,3w字的小说。
我对于文字内容,特别是AI生成的内容,是极度挑剔了,几乎没有能让我明知是AI,但是我还读的下去的小说。
但是,Deep Research写的,每次我都能读下来,而且是那种,牵引着我往下走的那种读下去,是我真的能感受到城市呼吸,感受到人物的性格,人物的挣扎,人物的成长孤光,还有那种时代之下,在教会这种庞然大物之下,小人物的绝望和挣扎。
前面的伏笔,在几章之后还能用上,原来是这样!原来前面出现的元素有这么大的用处!原来就是他!这是我在一边读的时候,一边发生的感叹。
这是优秀的故事,这是完美的故事,这是精心编排设计的故事,我实在实在实在太喜欢了。
完整的全篇,因为实在太长,我放在飞书文档里了,如果有想看小说的朋友,可以移步过去观看。
https://datakhazix.feishu.cn/wiki/Tsl1wGzr0iKSYJkh4y9c4MWQnvV?from=from_copylink
真的太好看了。
写在最后
这篇文章,即使在我已经用了很久,对Deep Research比较熟悉的情况下去写,依然感觉,只能展示Deep Research的冰山一角。
可能还有更多的、更有趣的玩法,埋藏在深处,在我也还没有发掘的地域上。
我越来越觉得,牛逼的AI就像一片大海。
我拼尽全力,也只能管中窥豹。
当你了解的越多,你只会觉得越来越感慨,为什么自己懂得这么少。
自己穷尽一生,可能也再也追不上AI进化的步伐了。
人之于天地,不过如蜉蝣一般渺小,观天色乍明乍暗,便已是朝生暮死。
既生在这个时代,那又怎么办呢。
拼命奔跑、拼命学习吧。
在这个尽量不被时代所淘汰的道路上。
完。
以上,既然看到这里了,如果觉得不错,随手点个赞、在看、转发三连吧,如果想第一时间收到推送,也可以给我个星标⭐~谢谢你看我的文章,我们,下次再见。
>/ 作者:卡兹克
>/ 投稿或爆料,请联系邮箱:wzglyay@gmail.com
(举报)
发表评论取消回复