靠谱客3月15日消息,近日,小伙上满8小时班被倒扣3天工资”的视频引起关注热议。
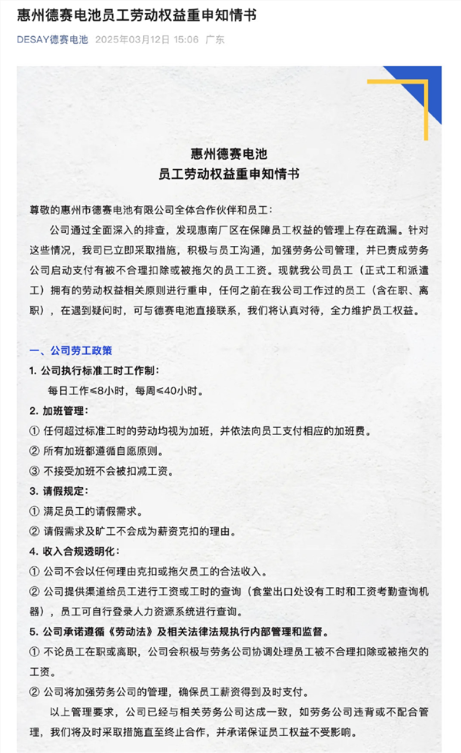
惠州德赛电池今日就此事回应媒体称,视频中有不属实的部分,我们已经报案,相信政府部门会进行调查处理。”但该公司未就所指的不属实部分进行具体说明。
此前报道显示,小伙陈志伟在网络发布视频称,他在德赛电池”上班,按8小时工作制正常打卡下班时,被领班以未完成10小时在岗”为由抹除考勤,并倒扣3天工资。
他还透露,工厂规定周日需义务加班,但不能打卡。他认为这明显是在规避劳动法,并且临时加班费也被拖欠。
此事引起关注后,惠州德赛电池回应表示,公司通过全面深入的排查,发现惠南厂区在保障员工权益的管理上存在疏漏。
针对这些情况,我司已立即采取措施,积极与员工沟通,加强劳务公司管理,并已责成劳务公司启动支付有被不合理扣除或被拖欠的员工工资。
此外,惠州仲恺高新区管理委员会社会事务管理局今日还发布通报称:近日,关于网上信息反映德赛电池惠州工厂劳务用工相关舆情,我局高度重视,已第一时间成立调查组开展调查,调查结果将及时向社会公众公布,欢迎社会各界对调查结果进行监督。

(举报)
发表评论取消回复