声明:本文来自于微信公众号 数字生命卡兹克,作者:数字生命卡兹克,授权热心网友转载发布。

起猛了,大半夜的,居然看到智谱也上线他们的o1模型了。

不是,哪家好人在2024年的最后一天来发他们的新模型啊。。。

2024年的最后一天本来我想划水过的,提前给自己放假,结果现在被迫深夜加班。。。我想睡觉。。。

当你登录智谱清言的时候,就能看到他们上线了这个Zero推理模型,不过是以智能体的形式出现的。

图片

网址在此:https://chatglm.cn/

这就是智谱的o1,名为Zero。

也不知道是不是我看动漫太多了,第一眼看到这个名字,脑海中想到的画面,是《反叛的鲁鲁修》里面的Zero。

图片

一股子坚韧不屈势要突破一切阻挡的形象,还挺符合智谱AI的气质的。

对比一下隔壁的QwQ。

总感觉有点大魔王和小孩哥的即视感(不是说QwQ不强,它很强,只是单纯的这名字每次看到我都想笑。。。

不过也真的挺感慨的,2024年,就这么过去了。

2023年的12月31号,大模型的智能水平,还被锁死在11月7号发的GPT4-turbo上,而AI视频,更是PPT。

那时候,大家还在嘲笑大模型算不来数学,还在讨论幻觉,还在说,大模型的发展,好像涨不动了。

而9月13号,OpenAI o1的发布,那天,我写下了这么一个标题。

图片

AI的智能加速曲线,从来没有如此的迅速过。

一年的时间,过的太快了。

今天,智谱的“o1”发布,也正好,就是这一年AI的旅程,最好的注脚。

看看跑分。

图片

在AIME2024和MATH500这两数学能力、LiveCodeBench这个代码能力上超过了o1,但是常识问答和逻辑推理都比o1要弱,比较偏科的做题战神。

正好,在2024的最后一天,我用它来做一遍那些曾经llm的错题集,来看一下它的能力。

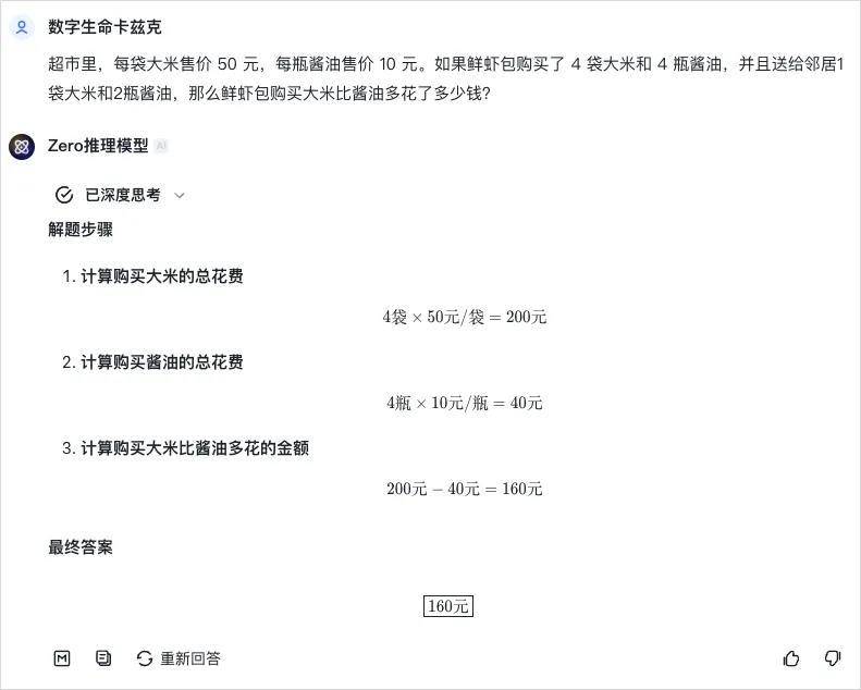
比如我这道经典的鲜虾包送酱油题。

- 超市里,每袋大米售价50元,每瓶酱油售价10元。如果鲜虾包购买了4袋大米和4瓶酱油,并且送给邻居1袋大米和2瓶酱油,那么鲜虾包购买大米比酱油多花了多少钱?

曾经的o1预览版在我的测试下连错4次,来看看Zero的答案。

图片

一把对,这就很酷。

还有国庆时我整了个活,给AI出了一道很朴实的调休题:

- 这是中国2024年9月9日(星期一)开始到10月13日的放假调休安排:上6休3上3休2上5休1上2休7再上5休1。请你告诉我除了我本来该休的周末,我因为放假多休息了几天?

当时测评里那些AI胡编乱造的回答,也是各有各的精彩。

而Zero作为2024收官模型,就直接丝滑把答案拿下了。

图片

还有经典的更复杂的数学题、竞赛题,也不再是难以逾越的高峰。

微积分、化学反应、物理题,都OK。那道双缝干涉的题,连o1都翻车了,Zero倒是全对。

图片

AIME级别的数学竞赛题也不在话下,关键思路还贼清晰。

图片

测了几题,对的挺多,有一说一,智谱Zero做题是真挺强的。

不止是做题。

2024年也是AI编程应用卷成麻花的一年。

以Claude3.5为起点,Cursor、Windsurf等等各种代码编写的copilot打破了编程的技术围墙,让即使是小白的人也可以实现自己的程序创意。

所以最后的收官测试,也让Zero也来测一把代码。

找测试题案例的时候,我也顺便回顾了今年写的文章。

说实话,突然有点庆幸微信公众号没学年度报告那一套,不然我疯狂蹭鸡哥热度的黑历史就全暴露了。估计要被打上年度小黑子的标签。。。

图片

所以,为了感谢鸡哥这一年友情出演我这么多文章的case主角,2024年的最后一个case,必须也是鸡哥。

之前在B站刷到真爱粉用函数图像做鸡哥打球的逐帧动画,直接给我看傻了。灵光一闪,我想着让AI也来整个活,把鸡哥的舞蹈教材用代码或者二进制来复刻一遍。

爱他,就要先帮他创造“数字生命”。

我直接一顿操作,先给zero甩了要求:

写一个python程序,主要功能是将普通视频转换为字符艺术视频。它首先将输入视频(jinitaimei.mp4)用ffmpeg按帧分解,然后把每一帧图像转换为由特定字符2、0、2、5和空格组成的字符画。转换过程中要将原图按比例缩放6倍,并将RGB颜色转换为灰度值并映射到对应字符。接着将这些字符画帧重新合成为视频,注意确保正确的帧顺序,生成一个字符艺术视频。

很快啊,zero直接秒懂我要整啥活,然后库库给我写代码。

图片

有点可惜的是智谱的zero还没有办法直接在对话里呈现代码的结果,拿到代码还得在本地跑。不过也多了一点开盲盒的惊喜。

第一版的代码跑出来的效果已经不错了,但是字符组成的不是人,是背景。看着多少有点怪。

图片

好在Zero可以多次对话,我直接让它修改代码,让画面变成黑底灰字,更有科技感。

图片

然后,代码一遍出,我直接拿Python把原视频跑了一遍。

就...艺术已成。2025字符组成的永不落幕的真神,在此,向你致敬。

巅峰见证虚伪的拥护,黄昏见证真正的信徒。

从年初到岁尾,你看,LLM们的江湖就是那么跌宕起伏,人人都觉得见证了所有风浪,可下一刻又能冒出新的惊喜。

当初9月13号,OpenAI o1横空出世,我说,这是新时代。

如今12月31号,智谱Zero为这个时代再加一把柴火。

别急,再来点火花,把这个AI盛世烧得更旺一些。

一切还远没到终点,甚至连中场都不是。

这就是属于2024年最后一天的小剧场。

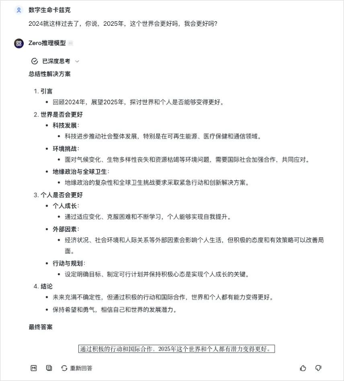
最后的最后,我向Zero问下了最后一个问题:

2024就这样过去了,你说,2025年,这个世界会更好吗,我会更好吗?

Zero给我了一段很牛逼的回复:

图片

啊...

果然是做题战神...

那,我的朋友,2024年的你过得还好吗。

2025年,你又有什么样的愿望呢?

欢迎大家在评论区,聊聊今年的工作和生活,自己的故事,还有你明年的梦想。

也许,就有机会,我来帮你实现那个愿望呢。

顺便,送给你一些,我定制的新年小礼物。

把所有的回忆和感慨抛向夜空,让它们化作烟花,照亮我们的新旅程吧。

再见,2024。

你好,2025。

(举报)

点赞(113)

评论列表共有 0 条评论

立即
投稿
返回
顶部