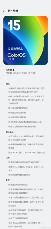
靠谱客12月2日消息,一加13推送新版ColorOS 15更新,新增人像模式调节EV,优化微距影像效果;新增生日、节假日倒数日子;新增支持与iOS一碰互传,双端触碰即可互传图片与文件。

据了解,一碰互传是ColorOS 15最重要的更新之一,只需将两台手机靠近碰一碰”,即可快速传输图片、视频、文件,操作便捷,再也不用担心传输速度慢的问题。

该功能成功打破文件传输的壁垒,不仅能够在欧加设备(OPPO、一加和真我)之间进行互传,同时支持与iOS设备进行互传。

具体来说,用户在照片、文件分享界面选择文件后,只需将两台手机靠近碰一碰”,即可快速将要分享的资料快速传输,让资料互传变得更简单。

一加13更新:支持与ios一碰互传

操作路径:

前往设置 连接与共享 一碰互联”,确保双方手机已开启一碰互联开关;

发送方选择要分享的内容后,点击分享,将手机与接收方手机 NFC 区域保持靠近;

接收方(手机保持解锁且亮屏)在收到文件待接收弹框后,选择,等待几秒钟,文件即可成功接收。

值得注意的是,如果是一加与iPhone进行互传,用户需要在iPhone / iPad 安装O 互联应用,根据页面提示即可互传文件。

一加13更新:支持与ios一碰互传

(举报)

点赞(177)

评论列表共有 0 条评论

立即
投稿
返回
顶部