靠谱客12月18日消息,宣告破产后,柔宇公司相关资产很快就在阿里资产平台上架拍卖。

阿里资产显示,深圳柔宇显示技术有限公司的资产从12月14日10时开始拍卖,今天10点结束。

不过,此次拍卖因无人出价而流拍。

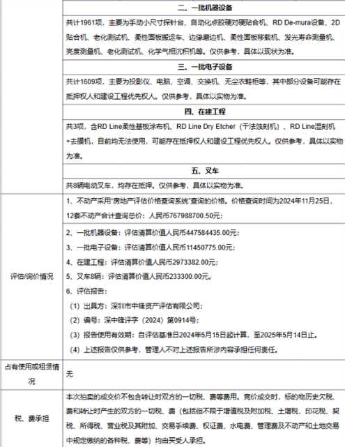
据悉,本次拍卖标的物为深圳柔宇显示技术有限公司名下位于深圳市龙岗区丁山河路18号的12套不动产、一批设备类资产,起拍价约12.3亿元。

唏嘘!折叠屏鼻祖柔宇破产拍卖流拍:12.3亿资产无人问津

11月19日,全国企业破产重整案件信息网连发三条破产公告,宣告深圳市柔宇科技股份有限公司、深圳柔宇显示技术有限公司、深圳柔宇电子技术有限公司破产。

2018年10月,柔宇显示发布全球首款可折叠手机FlexPai柔派”,售价8999元,比三星Galaxy Fold系列还要早四个月,可以说是折叠屏手机鼻祖了。

2021年底,柔宇科技被曝出资金紧张、拖欠员工薪资。

之后,担任柔宇独立董事的知名学者刘姝威,通过其个人微信公众号发文呼吁拯救柔宇,希望政府能帮助柔宇科技引进战略投资者,以缓解其资金短缺。

刘姝威指出,柔宇科技不善于寻找客户,这正是柔宇科技的软肋,由于缺少客户,柔宇科技从0到1的基础研发优势无法发挥,无法创造充足的经营性现金流量,由此陷入目前的困境。

唏嘘!折叠屏鼻祖柔宇破产拍卖流拍:12.3亿资产无人问津

唏嘘!折叠屏鼻祖柔宇破产拍卖流拍:12.3亿资产无人问津

(举报)

点赞(78)

评论列表共有 0 条评论

立即
投稿
返回
顶部